Suppr超能文献

CD15s/CD62E相互作用介导非小细胞肺癌细胞与脑内皮细胞的黏附:对脑转移的影响

CD15s/CD62E Interaction Mediates the Adhesion of Non-Small Cell Lung Cancer Cells on Brain Endothelial Cells: Implications for Cerebral Metastasis.

作者信息

Jassam Samah A, Maherally Zaynah, Smith James R, Ashkan Keyoumars, Roncaroli Federico, Fillmore Helen L, Pilkington Geoffrey J

机构信息

Brain Tumour Research Centre, Institute of Biomedical and Biomolecular Sciences, School of Pharmacy and Biomedical Sciences, University of Portsmouth, Portsmouth PO1 2DT, UK.

Neuro-Surgery, King's College Hospital, Denmark Hill, London SE5 9RS, UK.

出版信息

Int J Mol Sci. 2017 Jul 10;18(7):1474. doi: 10.3390/ijms18071474.

Abstract

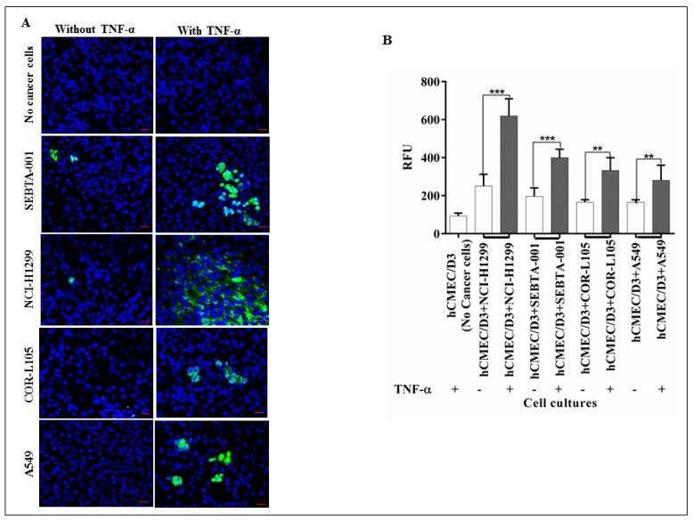
Expression of the cell adhesion molecule (CAM), Sialyl Lewis X (CD15s) correlates with cancer metastasis, while expression of E-selectin (CD62E) is stimulated by TNF-α. CD15s/CD62E interaction plays a key role in the homing process of circulating leukocytes. We investigated the heterophilic interaction of CD15s and CD62E in brain metastasis-related cancer cell adhesion. CD15s and CD62E were characterised in human brain endothelium (hCMEC/D3), primary non-small cell lung cancer (NSCLC) (COR-L105 and A549) and metastatic NSCLC (SEBTA-001 and NCI-H1299) using immunocytochemistry, Western blotting, flow cytometry and immunohistochemistry in human brain tissue sections. TNF-α (25 pg/mL) stimulated extracellular expression of CD62E while adhesion assays, under both static and physiological flow live-cell conditions, explored the effect of CD15s-mAb immunoblocking on adhesion of cancer cell-brain endothelium. CD15s was faintly expressed on hCMEC/D3, while high levels were observed on primary NSCLC cells with expression highest on metastatic NSCLC cells ( < 0.001). CD62E was highly expressed on hCMEC/D3 cells activated with TNF-α, with lower levels on primary and metastatic NSCLC cells. CD15s and CD62E were expressed on lung metastatic brain biopsies. CD15s/CD62E interaction was localised at adhesion sites of cancer cell-brain endothelium. CD15s immunoblocking significantly decreased cancer cell adhesion to brain endothelium under static and shear stress conditions ( < 0.001), highlighting the role of CD15s-CD62E interaction in brain metastasis.

摘要

细胞黏附分子(CAM)唾液酸化路易斯X(CD15s)的表达与癌症转移相关,而E-选择素(CD62E)的表达受肿瘤坏死因子-α(TNF-α)刺激。CD15s/CD62E相互作用在循环白细胞的归巢过程中起关键作用。我们研究了CD15s和CD62E在脑转移相关癌细胞黏附中的异嗜性相互作用。利用免疫细胞化学、蛋白质免疫印迹法、流式细胞术和人脑组织切片免疫组织化学方法,对人脑内皮细胞(hCMEC/D3)、原发性非小细胞肺癌(NSCLC)(COR-L105和A549)以及转移性NSCLC(SEBTA-001和NCI-H1299)中的CD15s和CD62E进行了表征。TNF-α(25 pg/mL)刺激CD62E的细胞外表达,而在静态和生理流动活细胞条件下的黏附试验,探究了CD15s单克隆抗体免疫阻断对癌细胞与人脑内皮细胞黏附的影响。CD15s在hCMEC/D3上微弱表达,而在原发性NSCLC细胞上观察到高水平表达,在转移性NSCLC细胞上表达最高(<0.001)。CD62E在经TNF-α激活的hCMEC/D3细胞上高表达,在原发性和转移性NSCLC细胞上表达水平较低。CD15s和CD62E在肺转移性脑活检组织中表达。CD15s/CD62E相互作用定位于癌细胞与人脑内皮细胞的黏附位点。在静态和剪切应力条件下,CD15s免疫阻断显著降低了癌细胞与人脑内皮细胞的黏附(<0.001),突出了CD15s-CD62E相互作用在脑转移中的作用。

https://cdn.ncbi.nlm.nih.gov/pmc/blobs/23c9/5535965/daf8013a01a4/ijms-18-01474-g001.jpg

文献AI研究员

20分钟写一篇综述,助力文献阅读效率提升50倍。

立即体验

用中文搜PubMed

大模型驱动的PubMed中文搜索引擎

马上搜索

文档翻译

学术文献翻译模型,支持多种主流文档格式。

立即体验