Suppr超能文献

人类分泌型 IgM 源自与肠道记忆 B 细胞克隆相关的浆细胞,并靶向高度多样的共生菌。

Human Secretory IgM Emerges from Plasma Cells Clonally Related to Gut Memory B Cells and Targets Highly Diverse Commensals.

作者信息

Magri Giuliana, Comerma Laura, Pybus Marc, Sintes Jordi, Lligé David, Segura-Garzón Daniel, Bascones Sabrina, Yeste Ada, Grasset Emilie K, Gutzeit Cindy, Uzzan Mathieu, Ramanujam Meera, van Zelm Menno C, Albero-González Raquel, Vazquez Ivonne, Iglesias Mar, Serrano Sergi, Márquez Lucía, Mercade Elena, Mehandru Saurabh, Cerutti Andrea

机构信息

Program for Inflammatory and Cardiovascular Disorders, Institut Hospital del Mar d'Investigacions Mèdiques (IMIM), Barcelona 08003, Spain.

Program for Inflammatory and Cardiovascular Disorders, Institut Hospital del Mar d'Investigacions Mèdiques (IMIM), Barcelona 08003, Spain.

出版信息

Immunity. 2017 Jul 18;47(1):118-134.e8. doi: 10.1016/j.immuni.2017.06.013. Epub 2017 Jul 11.

Abstract

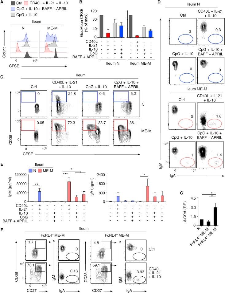
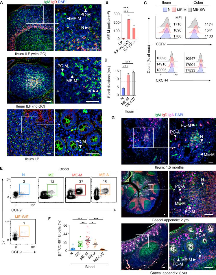
Secretory immunoglobulin A (SIgA) enhances host-microbiota symbiosis, whereas SIgM remains poorly understood. We found that gut IgM plasma cells (PCs) were more abundant in humans than mice and clonally related to a large repertoire of memory IgM B cells disseminated throughout the intestine but rare in systemic lymphoid organs. In addition to sharing a gut-specific gene signature with memory IgA B cells, memory IgM B cells were related to some IgA clonotypes and switched to IgA in response to T cell-independent or T cell-dependent signals. These signals induced abundant IgM which, together with SIgM from clonally affiliated PCs, recognized mucus-embedded commensals. Bacteria recognized by human SIgM were dually coated by SIgA and showed increased richness and diversity compared to IgA-only-coated or uncoated bacteria. Thus, SIgM may emerge from pre-existing memory rather than newly activated naive IgM B cells and could help SIgA to anchor highly diverse commensal communities to mucus.

摘要

分泌型免疫球蛋白A(SIgA)可增强宿主与微生物群的共生关系,而关于分泌型免疫球蛋白M(SIgM)的了解仍然很少。我们发现,肠道IgM浆细胞(PCs)在人类中比在小鼠中更为丰富,并且与分布于整个肠道的大量记忆IgM B细胞克隆相关,但在全身淋巴器官中很少见。除了与记忆IgA B细胞共享肠道特异性基因特征外,记忆IgM B细胞还与一些IgA克隆型相关,并在非T细胞依赖性或T细胞依赖性信号的作用下转换为IgA。这些信号诱导产生大量IgM,这些IgM与来自克隆相关PCs的SIgM一起识别嵌入黏液中的共生菌。被人类SIgM识别的细菌被SIgA双重包被,与仅被IgA包被或未被包被的细菌相比,其丰富度和多样性增加。因此,SIgM可能源自预先存在的记忆,而非新激活的幼稚IgM B细胞,并且可能有助于SIgA将高度多样的共生菌群锚定到黏液上。

https://cdn.ncbi.nlm.nih.gov/pmc/blobs/7793/5519504/4a6749542242/fx1.jpg

文献检索

告别复杂PubMed语法,用中文像聊天一样搜索,搜遍4000万医学文献。AI智能推荐,让科研检索更轻松。

立即免费搜索

文件翻译

保留排版,准确专业,支持PDF/Word/PPT等文件格式,支持 12+语言互译。

免费翻译文档

深度研究

AI帮你快速写综述,25分钟生成高质量综述,智能提取关键信息,辅助科研写作。

立即免费体验