Suppr超能文献

血浆衍生外泌体特征分析揭示长病程 1 型糖尿病中的独特 microRNA 特征。

Plasma-derived exosome characterization reveals a distinct microRNA signature in long duration Type 1 diabetes.

机构信息

Diabetes Research Institute, University of Miami, Miami, FL, USA.

School of Medicine and Dentistry, Catholic University of Valencia, Valencia, Spain.

出版信息

Sci Rep. 2017 Jul 20;7(1):5998. doi: 10.1038/s41598-017-05787-y.

Abstract

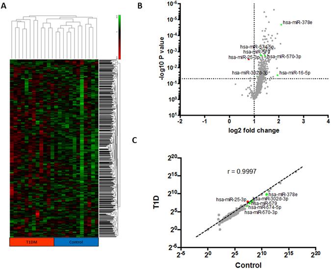
Type 1 diabetes mellitus (T1DM) results from an autoimmune attack against the insulin-producing ß cells which leads to chronic hyperglycemia. Exosomes are lipid vesicles derived from cellular multivesicular bodies that are enriched in specific miRNAs, potentially providing a disease-specific diagnostic signature. To assess the value of exosome miRNAs as biomarkers for T1DM, miRNA expression in plasma-derived exosomes was measured. Nanoparticle tracking analysis and transmission electron microscopy confirmed the presence of plasma-derived exosomes (EXOs) isolated by differential centrifugation. Total RNA extracted from plasma-derived EXOs of 12 T1DM and 12 control subjects was hybridized onto Nanostring human v2 miRNA microarray array and expression data were analyzed on nSolver analysis software. We found 7 different miRNAs (1 up-regulated and 6 down-regulated), that were differentially expressed in T1DM. The selected candidate miRNAs were validated by qRT-PCR analysis of cohorts of 24 T1DM and 24 control subjects. Most of the deregulated miRNAs are involved in progression of T1DM. These findings highlight the potential of EXOs miRNA profiling in the diagnosis as well as new insights into the molecular mechanisms involved in T1DM.

摘要

1 型糖尿病(T1DM)是由于针对产生胰岛素的β细胞的自身免疫攻击导致的慢性高血糖症。外泌体是源自细胞多泡体的脂质囊泡,富含特定的 miRNAs,可能提供疾病特异性的诊断特征。为了评估外泌体 miRNAs 作为 T1DM 生物标志物的价值,测量了血浆衍生外泌体中的 miRNA 表达。纳米颗粒跟踪分析和透射电子显微镜证实了通过差速离心分离的血浆衍生外泌体(EXO)的存在。从 12 名 T1DM 和 12 名对照受试者的血浆衍生 EXO 中提取总 RNA,并杂交到 Nanostring 人类 v2 miRNA 微阵列上,然后在 nSolver 分析软件上分析表达数据。我们发现了 7 种不同的 miRNAs(1 种上调和 6 种下调),在 T1DM 中表达差异。通过对 24 名 T1DM 和 24 名对照受试者的队列进行 qRT-PCR 分析,验证了所选候选 miRNAs。大多数失调的 miRNAs 参与 T1DM 的进展。这些发现强调了 EXO 中 miRNA 谱分析在诊断中的潜力,以及对 T1DM 相关分子机制的新见解。

https://cdn.ncbi.nlm.nih.gov/pmc/blobs/bdae/5519761/0d5d4dd400d0/41598_2017_5787_Fig1_HTML.jpg

文献AI研究员

20分钟写一篇综述,助力文献阅读效率提升50倍。

立即体验

用中文搜PubMed

大模型驱动的PubMed中文搜索引擎

马上搜索

文档翻译

学术文献翻译模型,支持多种主流文档格式。

立即体验