Salamaga Bartłomiej, Prajsnar Tomasz K, Jareño-Martinez Ana, Willemse Joost, Bewley Martin A, Chau Françoise, Ben Belkacem Tassadit, Meijer Annemarie H, Dockrell David H, Renshaw Stephen A, Mesnage Stéphane
Krebs Institute, University of Sheffield, Sheffield, United Kingdom.
Department of Molecular Biology and Biotechnology, University of Sheffield, Sheffield, United Kingdom.
PLoS Pathog. 2017 Jul 24;13(7):e1006526. doi: 10.1371/journal.ppat.1006526. eCollection 2017 Jul.
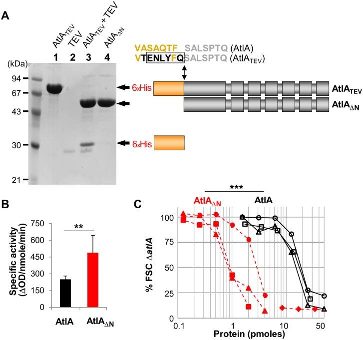
Enterococcus faecalis is an opportunistic pathogen frequently isolated in clinical settings. This organism is intrinsically resistant to several clinically relevant antibiotics and can transfer resistance to other pathogens. Although E. faecalis has emerged as a major nosocomial pathogen, the mechanisms underlying the virulence of this organism remain elusive. We studied the regulation of daughter cell separation during growth and explored the impact of this process on pathogenesis. We demonstrate that the activity of the AtlA peptidoglycan hydrolase, an enzyme dedicated to septum cleavage, is controlled by several mechanisms, including glycosylation and recognition of the peptidoglycan substrate. We show that the long cell chains of E. faecalis mutants are more susceptible to phagocytosis and are no longer able to cause lethality in the zebrafish model of infection. Altogether, this work indicates that control of cell separation during division underpins the pathogenesis of E. faecalis infections and represents a novel enterococcal virulence factor. We propose that inhibition of septum cleavage during division represents an attractive therapeutic strategy to control infections.
粪肠球菌是一种在临床环境中经常分离出的机会致病菌。这种微生物对几种临床相关抗生素具有内在抗性,并且可以将抗性传递给其他病原体。尽管粪肠球菌已成为主要的医院病原体,但其致病机制仍不清楚。我们研究了生长过程中 daughter cell 分离的调控,并探讨了这一过程对发病机制的影响。我们证明,AtlA 肽聚糖水解酶(一种专门用于隔膜裂解的酶)的活性受多种机制控制,包括糖基化和对肽聚糖底物的识别。我们表明,粪肠球菌突变体的长细胞链更容易被吞噬,并且在斑马鱼感染模型中不再能够致死。总之,这项工作表明,分裂过程中细胞分离的控制是粪肠球菌感染发病机制的基础,并且代表了一种新的肠球菌毒力因子。我们提出,抑制分裂过程中的隔膜裂解是控制感染的一种有吸引力的治疗策略。