Suppr超能文献

用放射制导技术将抗 MGMT 吗啉代寡核苷酸递送至非甲基化实体瘤,增强放化疗的细胞毒性。

Enhancing the cytotoxicity of chemoradiation with radiation-guided delivery of anti-MGMT morpholino oligonucleotides in non-methylated solid tumors.

机构信息

Department of Neurology, Oregon Health and Science University, Portland, OR, USA.

Veterans Affairs Medical Center, Portland, OR, USA.

出版信息

Cancer Gene Ther. 2017 Aug;24(8):348-357. doi: 10.1038/cgt.2017.27. Epub 2017 Jul 28.

Abstract

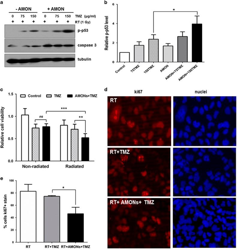
The DNA repair enzyme O-methylguanine DNA methyltransferase (MGMT) is epigenetically silenced in some tumors by MGMT gene promoter methylation. MGMT-hypermethylated solid tumors have enhanced susceptibility to the cytotoxic effects of alkylating chemotherapy such as temozolomide, compared with non-methylated tumors. In glioblastoma, subjects with MGMT hypermethylation have significantly longer survival rates after chemoradiotherapy. We report the first successful use of a non-ablative dose of ionizing radiation to prime human cancer cells to enhance the uptake of unmodified anti-MGMT morpholino oligonucleotide (AMON) sequences. We demonstrate >40% reduction in the in vitro proliferation index and cell viability in radiation-primed MGMT-expressing human solid tumor cells treated with a single dose of AMONs and temozolomide. We further demonstrate the feasibility of using a non-ablative dose of radiation in vivo to guide and enhance the delivery of intravenously administered AMONs to achieve 50% MGMT knockdown only at radiation-primed tumor sites in a subcutaneous tumor model. Local upregulation of physiological endocytosis after radiation may have a role in radiation-guided uptake of AMONs. This approach holds direct translational significance in glioblastoma and brain metastases where radiation is part of the standard of care; our approach to silence MGMT could overcome the significant problem of MGMT-mediated chemoresistance.

摘要

DNA 修复酶 O-甲基鸟嘌呤 DNA 甲基转移酶(MGMT)在一些肿瘤中通过 MGMT 基因启动子甲基化而被表观遗传沉默。与未甲基化的肿瘤相比,MGMT 高度甲基化的实体瘤对烷基化化疗药物(如替莫唑胺)的细胞毒性作用更敏感。在胶质母细胞瘤中,MGMT 过度甲基化的患者在放化疗后具有显著更长的生存率。我们报告了首次成功使用非消融剂量的电离辐射来启动人类癌细胞,以增强未修饰的抗-MGMT 吗啉代寡核苷酸(AMON)序列的摄取。我们证明了在体外表达 MGMT 的人类实体瘤细胞中,用 AMON 和替莫唑胺单次处理后,辐射引发的 MGMT 表达的细胞增殖指数和细胞活力降低了>40%。我们进一步证明了在体内使用非消融剂量的辐射来指导和增强静脉内给予的 AMON 的递送到仅在辐射引发的肿瘤部位实现 50%MGMT 敲低的可行性,在皮下肿瘤模型中。辐射后生理内吞作用的局部上调可能在 AMON 的辐射引导摄取中起作用。这种方法在胶质母细胞瘤和脑转移中具有直接的转化意义,因为辐射是标准治疗的一部分;我们沉默 MGMT 的方法可以克服 MGMT 介导的化疗耐药性的重大问题。

https://cdn.ncbi.nlm.nih.gov/pmc/blobs/29f2/5605678/5bf6c67fb51f/cgt201727f1.jpg

文献检索

告别复杂PubMed语法,用中文像聊天一样搜索,搜遍4000万医学文献。AI智能推荐,让科研检索更轻松。

立即免费搜索

文件翻译

保留排版,准确专业,支持PDF/Word/PPT等文件格式,支持 12+语言互译。

免费翻译文档

深度研究

AI帮你快速写综述,25分钟生成高质量综述,智能提取关键信息,辅助科研写作。

立即免费体验