Okabe Shigeo
Department of Cellular Neurobiology, Graduate School of Medicine, The University of Tokyo.
Proc Jpn Acad Ser B Phys Biol Sci. 2017;93(7):483-497. doi: 10.2183/pjab.93.029.
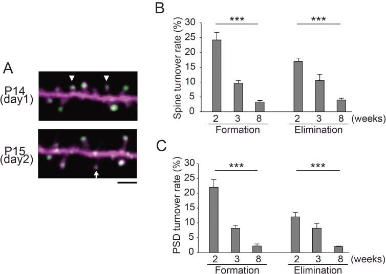
One of the most fundamental questions in neurobiology is how proper synaptic connections are established in the developing brain. Live-cell imaging of the synaptic structure and functional molecules can reveal the time course of synapse formation, molecular dynamics, and functional maturation. Using postsynaptic scaffolding proteins as a marker of synapse development, fluorescence time-lapse imaging revealed rapid formation of individual synapses that occurred within hours and their remodeling in culture preparations. In vivo two-photon excitation microscopy development enabled us to directly measure synapse turnover in living animals. In vivo synapse dynamics were suppressed in the adult rodent brain, but were maintained at a high level during the early postnatal period. This transition in synapse dynamics is biologically important and can be linked to the pathology of juvenile-onset psychiatric diseases. Indeed, the upregulation of synapse dynamics was observed in multiple mouse models of autism spectrum disorders. Fluorescence imaging of synapses provides new information regarding the physiology and pathology of neural circuit construction.
神经生物学中最基本的问题之一是在发育中的大脑中如何建立适当的突触连接。对突触结构和功能分子进行活细胞成像可以揭示突触形成的时间进程、分子动力学和功能成熟过程。以突触后支架蛋白作为突触发育的标志物,荧光延时成像揭示了单个突触在数小时内快速形成以及它们在培养制剂中的重塑。体内双光子激发显微镜技术的发展使我们能够直接测量活体动物中的突触更新。成年啮齿动物大脑中的体内突触动力学受到抑制,但在出生后早期仍维持在较高水平。突触动力学的这种转变在生物学上很重要,并且可能与青少年期精神疾病的病理学有关。事实上,在多个自闭症谱系障碍小鼠模型中都观察到了突触动力学的上调。突触的荧光成像为神经回路构建的生理学和病理学提供了新的信息。