Department of Medical Oncology, Shuguang Hospital, Shanghai University of Traditional Chinese Medicine, Shanghai, China.
Department of Medical Oncology, Longhua Hospital, Shanghai University of Traditional Chinese Medicine, Shanghai, China.
Sci Rep. 2017 Aug 2;7(1):7113. doi: 10.1038/s41598-017-07193-w.
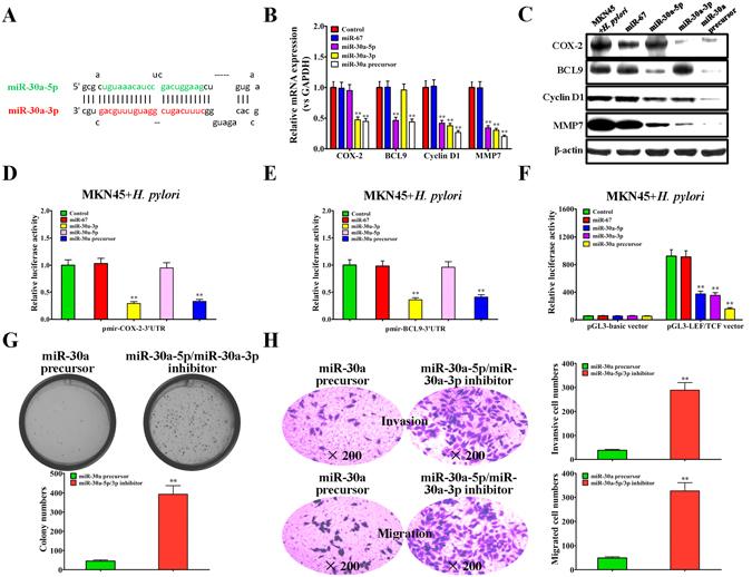
Helicobacter pylori (H. pylori) is one of the most important factors that affect the development of gastric cancer, and its mechanism remains un-elucidated. Our present study found that, miR-30a is crucial for regulating the growth and migration of H. pylori infected gastric cancer in vitro by targeting COX-2 and BCL9. In details, double-stranded miR-30a precursor produced two single-stranded and matured miRNAs including miR-30a-3p and miR-30a-5p, which played significant biological functions in two different manners. First, miR-30a-3p inhibited COX-2 expression and regulated nuclear translocation of β-catenin, and second, miR-30a-5p targeted BCL9 to regulate TCF/LEF promoter activity followed by affecting β-catenin downstream target gene expression. In vivo, miR-30a knockout mice were successfully achieved using CRISPR/Cas9 gene editing technology. Compared with H. pylori-infected wild-type mice, H. pylori-infected miR-30a knockout mice showed increased incidence of chronic gastritis, chronic atrophic gastritis, atypical hyperplasia, and other precancerous lesions or adenocarcinoma manifestations in the antral or gastric mucosa of mice, as well as regulation of genes closely associated with tumor development. Taken together, miR-30a acts as a tumor suppressor by double-targeting COX-2 and BCL9, and significantly affects the development of H. pylori-induced gastric cancer, shedding new light on the mechanisms underlying H. pylori-associated gastric cancer.
幽门螺杆菌(H. pylori)是影响胃癌发展的最重要因素之一,但其机制仍不清楚。本研究发现,miR-30a 通过靶向 COX-2 和 BCL9 对体外 H. pylori 感染的胃癌的生长和迁移起关键作用。具体而言,双链 miR-30a 前体产生两条单链并成熟为两种 miRNA,包括 miR-30a-3p 和 miR-30a-5p,它们以两种不同的方式发挥重要的生物学功能。首先,miR-30a-3p 抑制 COX-2 的表达并调节β-catenin 的核易位,其次,miR-30a-5p 靶向 BCL9 以调节 TCF/LEF 启动子活性,进而影响β-catenin 下游靶基因的表达。在体内,利用 CRISPR/Cas9 基因编辑技术成功构建了 miR-30a 敲除小鼠。与 H. pylori 感染的野生型小鼠相比,H. pylori 感染的 miR-30a 敲除小鼠在胃窦或胃黏膜中表现出慢性胃炎、慢性萎缩性胃炎、异型增生等癌前病变或腺癌的发生率增加,以及与肿瘤发展密切相关的基因表达受到调控。总之,miR-30a 通过双重靶向 COX-2 和 BCL9 发挥肿瘤抑制作用,显著影响 H. pylori 诱导的胃癌的发展,为 H. pylori 相关胃癌的机制研究提供了新视角。