Liu Fengjun, Ye Wen, Wang Jun, Song Fengxiang, Cheng Yingsheng, Zhang Bingbo
Department of Radiology, Shanghai Public Health Clinical Center.
Institute of Photomedicine, Shanghai Skin Disease Hospital, The Institute for Biomedical Engineering & Nano Science, Tongji University School of Medicine.
Int J Nanomedicine. 2017 Jul 19;12:5135-5148. doi: 10.2147/IJN.S137637. eCollection 2017.
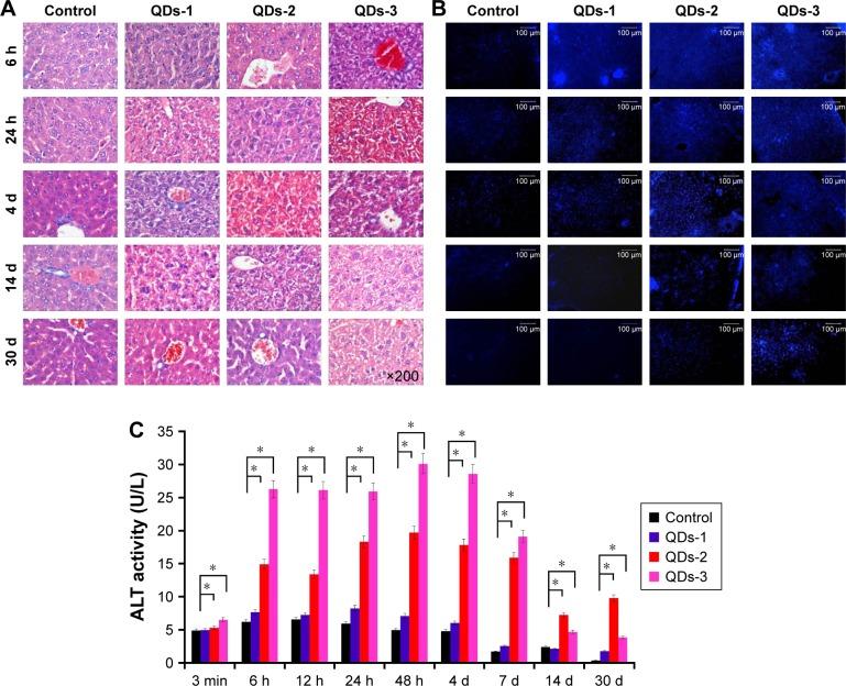
Quantum dots (QDs) have been considered to be promising probes for biosensing, bioimaging, and diagnosis. However, their toxicity issues caused by heavy metals in QDs remain to be addressed, in particular for their in vivo biomedical applications. In this study, a parallel comparative investigation in vitro and in vivo is presented to disclose the impact of synthetic methods and their following surface modifications on the toxicity of QDs. Cellular assays after exposure to QDs were conducted including cell viability assessment, DNA breakage study in a single cellular level, intracellular reactive oxygen species (ROS) receptor measurement, and transmission electron microscopy to evaluate their toxicity in vitro. Mice experiments after QD administration, including analysis of hemobiological indices, pharmacokinetics, histological examination, and body weight, were further carried out to evaluate their systematic toxicity in vivo. Results show that QDs fabricated by the thermal decomposition approach in organic phase and encapsulated by an amphiphilic polymer (denoted as QDs-1) present the least toxicity in acute damage, compared with those of QDs surface engineered by glutathione-mediated ligand exchange (denoted as QDs-2), and the ones prepared by coprecipitation approach in aqueous phase with mercaptopropionic acid capped (denoted as QDs-3). With the extension of the investigation time of mice respectively injected with QDs, we found that the damage caused by QDs to the organs can be gradually recovered. This parallel comparative investigation suggests that synthetic methods and their resulting surface microenvironment play vital roles in the acute toxicity profiles of QDs. The present study provides updated insights into the fabrication and surface engineering of QDs for their translational applications in theranostics.
量子点(QDs)被认为是用于生物传感、生物成像和诊断的有前途的探针。然而,量子点中重金属引起的毒性问题仍有待解决,特别是在其体内生物医学应用方面。在本研究中,进行了一项体外和体内的平行对比研究,以揭示合成方法及其后续表面修饰对量子点毒性的影响。进行了暴露于量子点后的细胞试验,包括细胞活力评估、单细胞水平的DNA断裂研究、细胞内活性氧(ROS)受体测量以及透射电子显微镜检查,以评估其体外毒性。在给予量子点后进行了小鼠实验,包括血液生物学指标分析、药代动力学、组织学检查和体重测量,以评估其体内系统毒性。结果表明,与通过谷胱甘肽介导的配体交换进行表面工程的量子点(表示为QDs-2)以及在水相中通过共沉淀法制备并用巯基丙酸封端的量子点(表示为QDs-3)相比,通过有机相热分解法制备并用两亲聚合物封装的量子点(表示为QDs-1)在急性损伤中表现出最小的毒性。随着分别注射量子点的小鼠研究时间的延长,我们发现量子点对器官造成的损伤可以逐渐恢复。这项平行对比研究表明,合成方法及其产生的表面微环境在量子点的急性毒性特征中起着至关重要的作用。本研究为量子点在治疗诊断学中的转化应用的制造和表面工程提供了新的见解。