Suppr超能文献

泌尿生殖系统血吸虫病及所致膀胱病变中的微生物群

The microbiome in urogenital schistosomiasis and induced bladder pathologies.

作者信息

Adebayo Adewale S, Suryavanshi Mangesh Vasant, Bhute Shrikant, Agunloye Atinuke M, Isokpehi Raphael D, Anumudu Chiaka I, Shouche Yogesh S

机构信息

Cell Biology & Genetics Unit, Department of Zoology, University of Ibadan, Ibadan, Nigeria.

National Centre for Cell Science, Pune, India.

出版信息

PLoS Negl Trop Dis. 2017 Aug 9;11(8):e0005826. doi: 10.1371/journal.pntd.0005826. eCollection 2017 Aug.

Abstract

BACKGROUND

Human schistosomiasis is a highly prevalent neglected tropical disease (NTD) caused by Schistosoma species. Research on the molecular mechanisms influencing the outcomes of bladder infection by Schistosoma haematobium is urgently needed to develop new diagnostics, therapeutics and infection prevention strategies. The objective of the research study was to determine the microbiome features and changes in urine during urogenital schistosomiasis and induced bladder pathologies.

METHODOLOGY

Seventy participants from Eggua, southwestern Nigeria provided morning urine samples and were screened for urogenital schistosomiasis infection and bladder pathologies in a cross-sectional study. Highthroughput NGS sequencing was carried out, targeting the 16S V3 region. Filtered reads were processed and analyzed in a bioinformatics pipeline.

PRINCIPAL FINDINGS

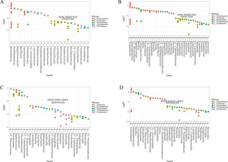
The study participants (36 males and 34 females, between ages 15 and 65) were categorized into four groups according to status of schistosomiasis infection and bladder pathology. Data analytics of the next-generation sequencing reads revealed that Proteobacteria and Firmicutes dominated and had influence on microbiome structure of both non-infected persons and persons with urogenital schistosomiasis. Furthermore, gender and age influenced taxa abundance independent of infection or bladder pathology. Several taxa distinguished urogenital schistosomiasis induced bladder pathologies from urogenital schistosomiasis infection alone and from healthy persons, including known immune-stimulatory taxa such as Fusobacterium, Sphingobacterium and Enterococcus. Some of these significant taxa, especially Sphingobacterium were projected as markers of infection, while several genera including potentially beneficial taxa such as Trabulsiella and Weissella, were markers of the non-infected. Finally, expected changes in protein functional categories were observed to relate to cellular maintenance and lipid metabolism.

CONCLUSION

The urinary microbiome is a factor to be considered in developing biomarkers, diagnostic tools, and new treatment for urogenital schistosomiasis and induced bladder pathologies.

摘要

背景

人类血吸虫病是一种由血吸虫属引起的高度流行的被忽视热带病(NTD)。迫切需要开展关于影响埃及血吸虫膀胱感染结局的分子机制的研究,以开发新的诊断方法、治疗方法和感染预防策略。该研究的目的是确定泌尿生殖系统血吸虫病及所致膀胱病变期间尿液中的微生物组特征及变化。

方法

在一项横断面研究中,来自尼日利亚西南部埃瓜的70名参与者提供了晨尿样本,并接受了泌尿生殖系统血吸虫病感染和膀胱病变筛查。针对16S V3区域进行了高通量NGS测序。对过滤后的读数在生物信息学流程中进行处理和分析。

主要发现

研究参与者(36名男性和34名女性,年龄在15至65岁之间)根据血吸虫病感染状况和膀胱病变情况分为四组。对下一代测序读数的数据分析显示,变形菌门和厚壁菌门占主导地位,并对未感染者和泌尿生殖系统血吸虫病患者的微生物组结构有影响。此外,性别和年龄独立于感染或膀胱病变影响分类群丰度。几个分类群将泌尿生殖系统血吸虫病所致膀胱病变与单纯泌尿生殖系统血吸虫病感染以及健康人区分开来,包括已知的免疫刺激分类群,如具核梭杆菌、鞘氨醇单胞菌和肠球菌。其中一些重要分类群,尤其是鞘氨醇单胞菌被预测为感染标志物,而包括潜在有益分类群如特拉布氏菌属和魏斯氏菌属在内的几个属是未感染者的标志物。最后,观察到蛋白质功能类别的预期变化与细胞维持和脂质代谢有关。

结论

尿液微生物组是开发泌尿生殖系统血吸虫病及所致膀胱病变的生物标志物、诊断工具和新治疗方法时需要考虑的一个因素。

https://cdn.ncbi.nlm.nih.gov/pmc/blobs/cdde/5565189/8e8a8307ab9e/pntd.0005826.g001.jpg

文献AI研究员

20分钟写一篇综述,助力文献阅读效率提升50倍。

立即体验

用中文搜PubMed

大模型驱动的PubMed中文搜索引擎

马上搜索

文档翻译

学术文献翻译模型,支持多种主流文档格式。

立即体验