Suppr超能文献

雷珠单抗治疗缺血模型后对视网膜的保护作用。

Protective effects on the retina after ranibizumab treatment in an ischemia model.

作者信息

Joachim Stephanie C, Renner Marina, Reinhard Jacqueline, Theiss Carsten, May Caroline, Lohmann Stephanie, Reinehr Sabrina, Stute Gesa, Faissner Andreas, Marcus Katrin, Dick H Burkhard

机构信息

Experimental Eye Research, University Eye Hospital, Ruhr-University Bochum, In der Schornau 23-25, Bochum, Germany.

Department of Cell Morphology and Molecular Neurobiology, Faculty of Biology and Biotechnology, Ruhr-University Bochum, Universitätsstrasse 150, Bochum, Germany.

出版信息

PLoS One. 2017 Aug 11;12(8):e0182407. doi: 10.1371/journal.pone.0182407. eCollection 2017.

Abstract

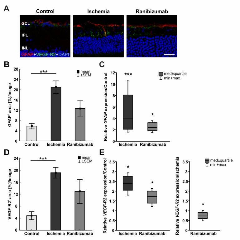
Retinal ischemia is common in eye disorders, like diabetic retinopathy or retinal vascular occlusion. The goal of this study was to evaluate the potential protective effects of an intravitreally injected vascular endothelial growth factor (VEGF) inhibitor (ranibizumab) on retinal cells in an ischemia animal model via immunohistochemistry (IF) and quantitative real-time PCR (PCR). A positive binding of ranibizumab to rat VEGF-A was confirmed via dot blot. One eye underwent ischemia and a subgroup received ranibizumab. A significant VEGF increase was detected in aqueous humor of ischemic eyes (p = 0.032), whereas VEGF levels were low in ranibizumab eyes (p = 0.99). Ischemic retinas showed a significantly lower retinal ganglion cell number (RGC; IF Brn-3a: p<0.001, IF RBPMS: p<0.001; PCR: p = 0.002). The ranibizumab group displayed fewer RGCs (IF Brn-3a: 0.3, IF RBPMS: p<0.001; PCR: p = 0.007), but more than the ischemia group (IF Brn-3a: p = 0.04, IF RBPMS: p = 0.03). Photoreceptor area was decreased after ischemia (IF: p = 0.049; PCR: p = 0.511), while the ranibizumab group (IF: p = 0.947; PCR: p = 0.122) was comparable to controls. In the ischemia (p<0.001) and ranibizumab group (p<0.001) a decrease of ChAT+ amacrine cells was found, which was less prominent in the ranibizumab group. VEGF-receptor 2 (VEGF-R2; IF: p<0.001; PCR: p = 0.021) and macroglia (GFAP; IF: p<0.001; PCR: p<0.001) activation was present in ischemic retinas. The activation was weaker in ranibizumab retinas (VEGF-R2: IF: p = 0.1; PCR: p = 0.03; GFAP: IF: p = 0.1; PCR: p = 0.015). An increase in the number of total (IF: p = 0.003; PCR: p = 0.023) and activated microglia (IF: p<0.001; PCR: p = 0.009) was detected after ischemia. These levels were higher in the ranibizumab group (Iba1: IF: p<0.001; PCR: p = 0.018; CD68: IF: p<0.001; PCR: p = 0.004). Our findings demonstrate that photoreceptors and RGCs are protected by ranibizumab treatment. Only amacrine cells cannot be rescued. They seem to be particularly sensitive to ischemic damage and need maybe an earlier intervention.

摘要

视网膜缺血在眼部疾病中很常见,如糖尿病性视网膜病变或视网膜血管阻塞。本研究的目的是通过免疫组织化学(IF)和定量实时聚合酶链反应(PCR)评估玻璃体内注射血管内皮生长因子(VEGF)抑制剂(雷珠单抗)对缺血动物模型视网膜细胞的潜在保护作用。通过斑点印迹证实雷珠单抗与大鼠VEGF-A呈阳性结合。一只眼睛进行缺血处理,其中一个亚组接受雷珠单抗治疗。在缺血眼的房水中检测到VEGF显著增加(p = 0.032),而雷珠单抗治疗组的VEGF水平较低(p = 0.99)。缺血视网膜的视网膜神经节细胞数量显著减少(RGC;IF Brn-3a:p<0.001,IF RBPMS:p<0.001;PCR:p = 0.002)。雷珠单抗组的RGC数量较少(IF Brn-3a:0.3,IF RBPMS:p<0.001;PCR:p = 0.007),但比缺血组多(IF Brn-3a:p = 0.04,IF RBPMS:p = 0.03)。缺血后光感受器面积减小(IF:p = 0.049;PCR:p = 0.511),而雷珠单抗组(IF:p = 0.947;PCR:p = 0.122)与对照组相当。在缺血组(p<0.001)和雷珠单抗组(p<0.001)中发现ChAT+无长突细胞减少,在雷珠单抗组中这种减少不太明显。缺血视网膜中存在VEGF受体2(VEGF-R2;IF:p<0.001;PCR:p = 0.021)和大胶质细胞(GFAP;IF:p<0.001;PCR:p<0.001)的激活。雷珠单抗治疗的视网膜中激活较弱(VEGF-R2:IF:p = 0.1;PCR:p = 0.03;GFAP:IF:p = 0.1;PCR:p = 0.015)。缺血后检测到总小胶质细胞数量(IF:p = 0.003;PCR:p = 0.023)和活化小胶质细胞数量(IF:p<0.001;PCR:p = 0.009)增加。这些水平在雷珠单抗组中更高(Iba1:IF:p<0.001;PCR:p = 0.018;CD68:IF:p<0.001;PCR:p = 0.004)。我们的研究结果表明,雷珠单抗治疗可保护光感受器和视网膜神经节细胞。只有无长突细胞无法挽救。它们似乎对缺血损伤特别敏感,可能需要更早的干预。

https://cdn.ncbi.nlm.nih.gov/pmc/blobs/31ec/5553852/8ed3a6880bfc/pone.0182407.g001.jpg

文献AI研究员

20分钟写一篇综述,助力文献阅读效率提升50倍。

立即体验

用中文搜PubMed

大模型驱动的PubMed中文搜索引擎

马上搜索

文档翻译

学术文献翻译模型,支持多种主流文档格式。

立即体验