• 文献检索
  • 文档翻译
  • 深度研究
  • 学术资讯
  • Suppr Zotero 插件Zotero 插件
  • 邀请有礼
  • 套餐&价格
  • 历史记录
应用&插件
Suppr Zotero 插件Zotero 插件浏览器插件Mac 客户端Windows 客户端微信小程序
定价
高级版会员购买积分包购买API积分包
服务
文献检索文档翻译深度研究API 文档MCP 服务
关于我们
关于 Suppr公司介绍联系我们用户协议隐私条款
关注我们

Suppr 超能文献

核心技术专利:CN118964589B侵权必究
粤ICP备2023148730 号-1Suppr @ 2026

文献检索

告别复杂PubMed语法,用中文像聊天一样搜索,搜遍4000万医学文献。AI智能推荐,让科研检索更轻松。

立即免费搜索

文件翻译

保留排版,准确专业,支持PDF/Word/PPT等文件格式,支持 12+语言互译。

免费翻译文档

深度研究

AI帮你快速写综述,25分钟生成高质量综述,智能提取关键信息,辅助科研写作。

立即免费体验

溶酶体依赖性自噬途径的阻断导致补体膜攻击复合物诱导的特发性膜性肾病足细胞损伤。

Blockage of the lysosome-dependent autophagic pathway contributes to complement membrane attack complex-induced podocyte injury in idiopathic membranous nephropathy.

机构信息

Institute of Nephrology, and Zhanjiang Key Laboratory of Prevention and Management of Chronic Kidney Disease, Guangdong Medical University, Zhanjiang, Guangdong, 524001, China.

Renal Research Institution of Beijing University of Chinese Medicine, and Key Laboratory of Chinese Internal Medicine of Ministry of Education and Beijing, Dongzhimen Hospital Affiliated to Beijing University of Chinese Medicine, Beijing, 100700, China.

出版信息

Sci Rep. 2017 Aug 17;7(1):8643. doi: 10.1038/s41598-017-07889-z.

DOI:10.1038/s41598-017-07889-z
PMID:28819100
原文链接:https://pmc.ncbi.nlm.nih.gov/articles/PMC5561110/
Abstract

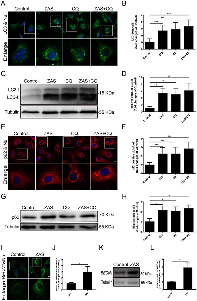
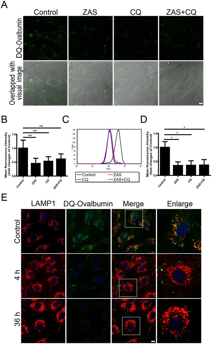
Dysregulation of autophagy-mediated podocyte homeostasis is proposed to play a role in idiopathic membranous nephropathy (IMN). In the present study, autophagic activity and lysosomal alterations were investigated in podocytes of IMN patients and in cultured podocytes exposed to sublytic terminal complement complex, C5b-9. C5b-9 upregulated the number of LC3 positive puncta and the expression of p62 in patient podocytes and in C5b-9 injuried podocyte model. The lysosomal turnover of LC3-II was not influenced, although the BECN1 expression level was upregulated after exposure of podocytes to C5b-9. C5b-9 also caused a significant increase in the number of autophagosomes but not autolysosomes, suggesting that C5b-9 impairs the lysosomal degration of autophagosomes. Moreover, C5b-9 exacerbated the apoptosis of podocytes, which could be mimicked by chloroquine treatment, indicating that C5b-9 triggered podocyte injury, at least partially through inhibiting autophagy. Subsequent studies revealed that C5b-9 triggered lysosomal membrane permeabilization, which likely caused the decrease in enzymatic activity, defective acidification of lysosomes, and suppression of DQ-ovalbumin degradation. Taken together, our results suggest that the lysosomal-dependent autophagic pathway is blocked by C5b-9, which may play a key role in podocyte injury during the development of IMN.

摘要

自噬介导的足细胞稳态失调被认为在特发性膜性肾病(IMN)中起作用。在本研究中,研究了 IMN 患者足细胞和暴露于亚致死终末补体复合物 C5b-9 的培养足细胞中的自噬活性和溶酶体改变。C5b-9 上调了患者足细胞和 C5b-9 损伤足细胞模型中 LC3 阳性斑点的数量和 p62 的表达。尽管 C5b-9 暴露后 BECN1 表达水平上调,但 LC3-II 的溶酶体周转率没有受到影响。C5b-9 还导致自噬体数量的显著增加,但自溶酶体数量没有增加,这表明 C5b-9 损害了自噬体的溶酶体降解。此外,C5b-9 加剧了足细胞的凋亡,而氯喹处理可以模拟这种现象,表明 C5b-9 引发了足细胞损伤,至少部分是通过抑制自噬。随后的研究表明,C5b-9 引发了溶酶体膜通透性增加,这可能导致酶活性下降、溶酶体酸化缺陷和 DQ-卵清蛋白降解抑制。总之,我们的研究结果表明,C5b-9 阻断了依赖溶酶体的自噬途径,这可能在 IMN 发展过程中足细胞损伤中起关键作用。

https://cdn.ncbi.nlm.nih.gov/pmc/blobs/911a/5561110/bb32b9f08592/41598_2017_7889_Fig12_HTML.jpg
https://cdn.ncbi.nlm.nih.gov/pmc/blobs/911a/5561110/68471f48ed26/41598_2017_7889_Fig1_HTML.jpg
https://cdn.ncbi.nlm.nih.gov/pmc/blobs/911a/5561110/263b54471fe8/41598_2017_7889_Fig2_HTML.jpg
https://cdn.ncbi.nlm.nih.gov/pmc/blobs/911a/5561110/04b089676855/41598_2017_7889_Fig3_HTML.jpg
https://cdn.ncbi.nlm.nih.gov/pmc/blobs/911a/5561110/4745b0d20433/41598_2017_7889_Fig4_HTML.jpg
https://cdn.ncbi.nlm.nih.gov/pmc/blobs/911a/5561110/735c338fe8e7/41598_2017_7889_Fig5_HTML.jpg
https://cdn.ncbi.nlm.nih.gov/pmc/blobs/911a/5561110/6b52e47fb8cf/41598_2017_7889_Fig6_HTML.jpg
https://cdn.ncbi.nlm.nih.gov/pmc/blobs/911a/5561110/88c5b840259c/41598_2017_7889_Fig7_HTML.jpg
https://cdn.ncbi.nlm.nih.gov/pmc/blobs/911a/5561110/ecaecc3e3abc/41598_2017_7889_Fig8_HTML.jpg
https://cdn.ncbi.nlm.nih.gov/pmc/blobs/911a/5561110/99a179e01085/41598_2017_7889_Fig9_HTML.jpg
https://cdn.ncbi.nlm.nih.gov/pmc/blobs/911a/5561110/6d3323edd030/41598_2017_7889_Fig10_HTML.jpg
https://cdn.ncbi.nlm.nih.gov/pmc/blobs/911a/5561110/75b1efbfe046/41598_2017_7889_Fig11_HTML.jpg
https://cdn.ncbi.nlm.nih.gov/pmc/blobs/911a/5561110/bb32b9f08592/41598_2017_7889_Fig12_HTML.jpg
https://cdn.ncbi.nlm.nih.gov/pmc/blobs/911a/5561110/68471f48ed26/41598_2017_7889_Fig1_HTML.jpg
https://cdn.ncbi.nlm.nih.gov/pmc/blobs/911a/5561110/263b54471fe8/41598_2017_7889_Fig2_HTML.jpg
https://cdn.ncbi.nlm.nih.gov/pmc/blobs/911a/5561110/04b089676855/41598_2017_7889_Fig3_HTML.jpg
https://cdn.ncbi.nlm.nih.gov/pmc/blobs/911a/5561110/4745b0d20433/41598_2017_7889_Fig4_HTML.jpg
https://cdn.ncbi.nlm.nih.gov/pmc/blobs/911a/5561110/735c338fe8e7/41598_2017_7889_Fig5_HTML.jpg
https://cdn.ncbi.nlm.nih.gov/pmc/blobs/911a/5561110/6b52e47fb8cf/41598_2017_7889_Fig6_HTML.jpg
https://cdn.ncbi.nlm.nih.gov/pmc/blobs/911a/5561110/88c5b840259c/41598_2017_7889_Fig7_HTML.jpg
https://cdn.ncbi.nlm.nih.gov/pmc/blobs/911a/5561110/ecaecc3e3abc/41598_2017_7889_Fig8_HTML.jpg
https://cdn.ncbi.nlm.nih.gov/pmc/blobs/911a/5561110/99a179e01085/41598_2017_7889_Fig9_HTML.jpg
https://cdn.ncbi.nlm.nih.gov/pmc/blobs/911a/5561110/6d3323edd030/41598_2017_7889_Fig10_HTML.jpg
https://cdn.ncbi.nlm.nih.gov/pmc/blobs/911a/5561110/75b1efbfe046/41598_2017_7889_Fig11_HTML.jpg
https://cdn.ncbi.nlm.nih.gov/pmc/blobs/911a/5561110/bb32b9f08592/41598_2017_7889_Fig12_HTML.jpg

相似文献

1
Blockage of the lysosome-dependent autophagic pathway contributes to complement membrane attack complex-induced podocyte injury in idiopathic membranous nephropathy.溶酶体依赖性自噬途径的阻断导致补体膜攻击复合物诱导的特发性膜性肾病足细胞损伤。
Sci Rep. 2017 Aug 17;7(1):8643. doi: 10.1038/s41598-017-07889-z.
2
Klotho Stabilizes the Podocyte Actin Cytoskeleton in Idiopathic Membranous Nephropathy through Regulating the TRPC6/CatL Pathway.Klotho 通过调节 TRPC6/CatL 通路稳定特发性膜性肾病足细胞的肌动蛋白细胞骨架。
Am J Nephrol. 2024;55(3):345-360. doi: 10.1159/000537732. Epub 2024 Feb 8.
3
Lysosome restoration to activate podocyte autophagy: a new therapeutic strategy for diabetic kidney disease.溶酶体修复激活足细胞自噬:糖尿病肾病的一种新治疗策略。
Cell Death Dis. 2019 Oct 24;10(11):806. doi: 10.1038/s41419-019-2002-6.
4
Association of podocyte autophagosome numbers with idiopathic membranous nephropathy and secondary membranous nephropathy.足细胞自噬体数量与特发性膜性肾病及继发性膜性肾病的关联。
Int Urol Nephrol. 2017 Jun;49(6):1025-1031. doi: 10.1007/s11255-017-1555-5. Epub 2017 Mar 11.
5
Triptolide reduces proteinuria in experimental membranous nephropathy and protects against C5b-9-induced podocyte injury in vitro.雷公藤红素可减少实验性膜性肾病的蛋白尿,并可防止体外 C5b-9 诱导的足细胞损伤。
Kidney Int. 2010 Jun;77(11):974-88. doi: 10.1038/ki.2010.41. Epub 2010 Mar 10.
6
Autophagy protects podocytes from sublytic complement induced injury.自噬可保护足细胞免受亚溶细胞性补体诱导的损伤。
Exp Cell Res. 2016 Feb 15;341(2):132-8. doi: 10.1016/j.yexcr.2016.02.009. Epub 2016 Feb 13.
7
Cellular response to injury in membranous nephropathy.膜性肾病中细胞对损伤的反应。
J Am Soc Nephrol. 2005 May;16(5):1195-204. doi: 10.1681/ASN.2004121098. Epub 2005 Mar 30.
8
Silencing of CXCL12 performs a protective effect on C5b-9-induced injury in podocytes.沉默趋化因子配体12(CXCL12)对C5b-9诱导的足细胞损伤具有保护作用。
Int Urol Nephrol. 2018 Aug;50(8):1535-1544. doi: 10.1007/s11255-018-1799-8. Epub 2018 Mar 5.
9
Downregulation of TRPC6 regulates ERK1/2 to prevent sublytic C5b‑9 complement complex‑induced podocyte injury through activating autophagy.TRPC6的下调通过激活自噬来调节ERK1/2,以防止亚溶细胞性C5b-9补体复合物诱导的足细胞损伤。
Exp Ther Med. 2023 Oct 26;26(6):576. doi: 10.3892/etm.2023.12275. eCollection 2023 Dec.
10
Autophagy-Lysosome Pathway in Renal Tubular Epithelial Cells Is Disrupted by Advanced Glycation End Products in Diabetic Nephropathy.糖尿病肾病中晚期糖基化终产物破坏肾小管上皮细胞的自噬-溶酶体途径。
J Biol Chem. 2015 Aug 14;290(33):20499-510. doi: 10.1074/jbc.M115.666354. Epub 2015 Jun 22.

引用本文的文献

1
Identification Exploring the Mechanism and Clinical Validation of Mitochondrial Dynamics-Related Genes in Membranous Nephropathy Based on Mendelian Randomization Study and Bioinformatics Analysis.基于孟德尔随机化研究和生物信息学分析探索膜性肾病中线粒体动力学相关基因的机制及临床验证
Biomedicines. 2025 Jun 17;13(6):1489. doi: 10.3390/biomedicines13061489.
2
Targeting autophagy in autoimmune glomerular diseases.针对自身免疫性肾小球疾病中的自噬作用
J Nephrol. 2025 Mar 19. doi: 10.1007/s40620-025-02267-9.
3
Complement Activation in Nephrotic Glomerular Diseases.

本文引用的文献

1
Long-Term Exposure to Air Pollution and Increased Risk of Membranous Nephropathy in China.长期暴露于空气污染与中国膜性肾病风险增加
J Am Soc Nephrol. 2016 Dec;27(12):3739-3746. doi: 10.1681/ASN.2016010093. Epub 2016 Jun 30.
2
Autophagy downregulation contributes to insulin resistance mediated injury in insulin receptor knockout podocytes in vitro.自噬下调促成体外胰岛素受体敲除足细胞中胰岛素抵抗介导的损伤。
PeerJ. 2016 Apr 11;4:e1888. doi: 10.7717/peerj.1888. eCollection 2016.
3
Guidelines for the use and interpretation of assays for monitoring autophagy (3rd edition).
肾病性肾小球疾病中的补体激活
Biomedicines. 2024 Feb 18;12(2):455. doi: 10.3390/biomedicines12020455.
4
Klotho Stabilizes the Podocyte Actin Cytoskeleton in Idiopathic Membranous Nephropathy through Regulating the TRPC6/CatL Pathway.Klotho 通过调节 TRPC6/CatL 通路稳定特发性膜性肾病足细胞的肌动蛋白细胞骨架。
Am J Nephrol. 2024;55(3):345-360. doi: 10.1159/000537732. Epub 2024 Feb 8.
5
Downregulation of TRPC6 regulates ERK1/2 to prevent sublytic C5b‑9 complement complex‑induced podocyte injury through activating autophagy.TRPC6的下调通过激活自噬来调节ERK1/2,以防止亚溶细胞性C5b-9补体复合物诱导的足细胞损伤。
Exp Ther Med. 2023 Oct 26;26(6):576. doi: 10.3892/etm.2023.12275. eCollection 2023 Dec.
6
Metformin combined with rapamycin ameliorates podocyte injury in idiopathic membranous nephropathy through the AMPK/mTOR signaling pathway.二甲双胍联合雷帕霉素通过AMPK/mTOR信号通路改善特发性膜性肾病中的足细胞损伤。
J Cell Commun Signal. 2023 Dec;17(4):1405-1415. doi: 10.1007/s12079-023-00781-8. Epub 2023 Sep 13.
7
Polymer/copper nanocomplex-induced lysosomal cell death promotes tumor lymphocyte infiltration and synergizes anti-PD-L1 immunotherapy for triple-negative breast cancer.聚合物/铜纳米复合物诱导的溶酶体细胞死亡促进肿瘤淋巴细胞浸润,并与抗 PD-L1 免疫疗法协同作用治疗三阴性乳腺癌。
Biomater Sci. 2023 Aug 8;11(16):5641-5652. doi: 10.1039/d3bm00627a.
8
New insights into the immune functions of podocytes: the role of complement.足细胞免疫功能的新见解:补体的作用。
Mol Cell Pediatr. 2023 Apr 15;10(1):3. doi: 10.1186/s40348-023-00157-3.
9
APC ameliorates idiopathic membranous nephropathy by affecting podocyte apoptosis through the ERK1/2/YB-1/PLA2R1 axis.APC 通过影响 ERK1/2/YB-1/PLA2R1 轴改善特发性膜性肾病,进而影响足细胞凋亡。
Mol Cell Biochem. 2023 Sep;478(9):1999-2011. doi: 10.1007/s11010-022-04650-7. Epub 2023 Jan 2.
10
Canagliflozin reverses Th1/Th2 imbalance and promotes podocyte autophagy in rats with membranous nephropathy.卡格列净可逆转膜性肾病大鼠的 Th1/Th2 失衡并促进足细胞自噬。
Front Immunol. 2022 Dec 1;13:993869. doi: 10.3389/fimmu.2022.993869. eCollection 2022.
自噬监测检测方法的使用与解读指南(第3版)
Autophagy. 2016;12(1):1-222. doi: 10.1080/15548627.2015.1100356.
4
Autophagy and the Kidney: Implications for Ischemia-Reperfusion Injury and Therapy.自噬与肾脏:在缺血再灌注损伤与治疗中的意义。
Am J Kidney Dis. 2015 Oct;66(4):699-709. doi: 10.1053/j.ajkd.2015.05.021. Epub 2015 Jul 11.
5
Autophagy-Lysosome Pathway in Renal Tubular Epithelial Cells Is Disrupted by Advanced Glycation End Products in Diabetic Nephropathy.糖尿病肾病中晚期糖基化终产物破坏肾小管上皮细胞的自噬-溶酶体途径。
J Biol Chem. 2015 Aug 14;290(33):20499-510. doi: 10.1074/jbc.M115.666354. Epub 2015 Jun 22.
6
Urinary proteins induce lysosomal membrane permeabilization and lysosomal dysfunction in renal tubular epithelial cells.尿蛋白可诱导肾小管上皮细胞溶酶体膜通透性增加及溶酶体功能障碍。
Am J Physiol Renal Physiol. 2015 Mar 15;308(6):F639-49. doi: 10.1152/ajprenal.00383.2014. Epub 2015 Jan 13.
7
Selective autophagy: lysophagy.选择性自噬:线粒体自噬。 (注:这里“lysophagy”可能有误,正确的是“mitophagy”,即线粒体自噬,按照正确内容翻译为上述译文) 如果按照原文“lysophagy”翻译则是:选择性自噬:溶酶体自噬 。 你可根据实际情况参考
Methods. 2015 Mar;75:128-32. doi: 10.1016/j.ymeth.2014.12.014. Epub 2014 Dec 24.
8
Podocytes degrade endocytosed albumin primarily in lysosomes.足细胞主要在溶酶体中降解内吞的白蛋白。
PLoS One. 2014 Jun 12;9(6):e99771. doi: 10.1371/journal.pone.0099771. eCollection 2014.
9
Membranous nephropathy: from models to man.膜性肾病:从模型到人类。
J Clin Invest. 2014 Jun;124(6):2307-14. doi: 10.1172/JCI72270. Epub 2014 Jun 2.
10
Podocyte autophagic activity plays a protective role in renal injury and delays the progression of podocytopathies.足细胞自噬活性在肾损伤中发挥保护作用,并延缓足细胞病的进展。
J Pathol. 2014 Oct;234(2):203-13. doi: 10.1002/path.4382. Epub 2014 Aug 4.