• 文献检索
  • 文档翻译
  • 深度研究
  • 学术资讯
  • Suppr Zotero 插件Zotero 插件
  • 邀请有礼
  • 套餐&价格
  • 历史记录
应用&插件
Suppr Zotero 插件Zotero 插件浏览器插件Mac 客户端Windows 客户端微信小程序
定价
高级版会员购买积分包购买API积分包
服务
文献检索文档翻译深度研究API 文档MCP 服务
关于我们
关于 Suppr公司介绍联系我们用户协议隐私条款
关注我们

Suppr 超能文献

核心技术专利:CN118964589B侵权必究
粤ICP备2023148730 号-1Suppr @ 2026

文献检索

告别复杂PubMed语法,用中文像聊天一样搜索,搜遍4000万医学文献。AI智能推荐,让科研检索更轻松。

立即免费搜索

文件翻译

保留排版,准确专业,支持PDF/Word/PPT等文件格式,支持 12+语言互译。

免费翻译文档

深度研究

AI帮你快速写综述,25分钟生成高质量综述,智能提取关键信息,辅助科研写作。

立即免费体验

扫视适应过程中上丘对视觉误差敏感性的变化。

Change in sensitivity to visual error in superior colliculus during saccade adaptation.

机构信息

Department of Physiology and Biophysics, Washington National Primate Research Center, University of Washington, Seattle, Washington, Washington, 98195-7330, USA.

出版信息

Sci Rep. 2017 Aug 29;7(1):9566. doi: 10.1038/s41598-017-10242-z.

DOI:10.1038/s41598-017-10242-z
PMID:28852092
原文链接:https://pmc.ncbi.nlm.nih.gov/articles/PMC5574973/
Abstract

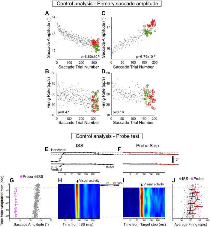
Saccadic eye movements provide a valuable model to study the brain mechanisms underlying motor learning. If a target is displaced surreptitiously while a saccade is underway, the saccade appears to be in error. If the error persists gradual neuronal adjustments cause the eye movement again to land near the target. This saccade adaptation typically follows an exponential time course, i.e., adaptation speed slows as adaptation progresses, indicating that the sensitivity to error decreases during adaptation. Previous studies suggested that the superior colliculus (SC) sends error signals to drive saccade adaptation. The objective of this study is to test whether the SC error signal is related to the decrease in the error sensitivity during adaptation. We show here that the visual activity of SC neurons, which is induced by a constant visual error that drives adaptation, decreases during saccade adaptation. This decrease of sensitivity to visual error was not correlated with the changes of primary saccade amplitude. Therefore, a possible interpretation of this result is that the reduction of visual sensitivity of SC neurons contributes an error sensitivity signal that could help control the saccade adaptation process.

摘要

扫视眼动为研究运动学习的大脑机制提供了一个有价值的模型。如果在进行扫视时目标被偷偷移动,那么扫视看起来就会出错。如果这种错误持续存在,逐渐的神经元调整会导致眼球运动再次靠近目标。这种扫视适应通常遵循指数时间过程,即适应速度随着适应的进行而减慢,这表明在适应过程中对错误的敏感性降低。先前的研究表明,上丘 (SC) 会发送错误信号来驱动扫视适应。本研究的目的是检验 SC 错误信号是否与适应过程中错误敏感性的降低有关。我们在这里表明,由驱动适应的恒定视觉误差引起的 SC 神经元的视觉活动在扫视适应过程中会减少。这种对视觉错误的敏感性降低与主要扫视幅度的变化无关。因此,对这一结果的一种可能解释是,SC 神经元的视觉敏感性降低提供了一个错误敏感性信号,有助于控制扫视适应过程。

https://cdn.ncbi.nlm.nih.gov/pmc/blobs/1381/5574973/ddb9642ee2d4/41598_2017_10242_Fig8_HTML.jpg
https://cdn.ncbi.nlm.nih.gov/pmc/blobs/1381/5574973/f31ece745ed7/41598_2017_10242_Fig1_HTML.jpg
https://cdn.ncbi.nlm.nih.gov/pmc/blobs/1381/5574973/9ee9210782cd/41598_2017_10242_Fig2_HTML.jpg
https://cdn.ncbi.nlm.nih.gov/pmc/blobs/1381/5574973/f21f50073c5c/41598_2017_10242_Fig3_HTML.jpg
https://cdn.ncbi.nlm.nih.gov/pmc/blobs/1381/5574973/4a828977996e/41598_2017_10242_Fig4_HTML.jpg
https://cdn.ncbi.nlm.nih.gov/pmc/blobs/1381/5574973/ee9d8053004d/41598_2017_10242_Fig5_HTML.jpg
https://cdn.ncbi.nlm.nih.gov/pmc/blobs/1381/5574973/477bb852b7cf/41598_2017_10242_Fig6_HTML.jpg
https://cdn.ncbi.nlm.nih.gov/pmc/blobs/1381/5574973/de9762a3911c/41598_2017_10242_Fig7_HTML.jpg
https://cdn.ncbi.nlm.nih.gov/pmc/blobs/1381/5574973/ddb9642ee2d4/41598_2017_10242_Fig8_HTML.jpg
https://cdn.ncbi.nlm.nih.gov/pmc/blobs/1381/5574973/f31ece745ed7/41598_2017_10242_Fig1_HTML.jpg
https://cdn.ncbi.nlm.nih.gov/pmc/blobs/1381/5574973/9ee9210782cd/41598_2017_10242_Fig2_HTML.jpg
https://cdn.ncbi.nlm.nih.gov/pmc/blobs/1381/5574973/f21f50073c5c/41598_2017_10242_Fig3_HTML.jpg
https://cdn.ncbi.nlm.nih.gov/pmc/blobs/1381/5574973/4a828977996e/41598_2017_10242_Fig4_HTML.jpg
https://cdn.ncbi.nlm.nih.gov/pmc/blobs/1381/5574973/ee9d8053004d/41598_2017_10242_Fig5_HTML.jpg
https://cdn.ncbi.nlm.nih.gov/pmc/blobs/1381/5574973/477bb852b7cf/41598_2017_10242_Fig6_HTML.jpg
https://cdn.ncbi.nlm.nih.gov/pmc/blobs/1381/5574973/de9762a3911c/41598_2017_10242_Fig7_HTML.jpg
https://cdn.ncbi.nlm.nih.gov/pmc/blobs/1381/5574973/ddb9642ee2d4/41598_2017_10242_Fig8_HTML.jpg

相似文献

1
Change in sensitivity to visual error in superior colliculus during saccade adaptation.扫视适应过程中上丘对视觉误差敏感性的变化。
Sci Rep. 2017 Aug 29;7(1):9566. doi: 10.1038/s41598-017-10242-z.
2
Short-term adaptation of electrically induced saccades in monkey superior colliculus.猴上丘中电诱发扫视的短期适应性
J Neurophysiol. 1996 Sep;76(3):1744-58. doi: 10.1152/jn.1996.76.3.1744.
3
Linking express saccade occurance to stimulus properties and sensorimotor integration in the superior colliculus.将快速扫视的发生与上丘中的刺激特性和感觉运动整合联系起来。
J Neurophysiol. 2015 Aug;114(2):879-92. doi: 10.1152/jn.00047.2015. Epub 2015 Jun 10.
4
Activity changes in monkey superior colliculus during saccade adaptation.扫视适应过程中猴上丘的活动变化
J Neurophysiol. 2007 Jun;97(6):4096-107. doi: 10.1152/jn.01278.2006. Epub 2007 Apr 18.
5
Evidence that the superior colliculus participates in the feedback control of saccadic eye movements.上丘参与扫视眼动反馈控制的证据。
J Neurophysiol. 2002 Feb;87(2):679-95. doi: 10.1152/jn.00886.2000.
6
The locus of motor activity in the superior colliculus of the rhesus monkey is unaltered during saccadic adaptation.在猕猴的上丘中,运动活动的轨迹在扫视适应过程中保持不变。
J Neurosci. 2010 Oct 20;30(42):14235-44. doi: 10.1523/JNEUROSCI.3111-10.2010.
7
Activity of neurons in monkey superior colliculus during interrupted saccades.猴子上丘神经元在间断扫视过程中的活动。
J Neurophysiol. 1996 Jun;75(6):2562-80. doi: 10.1152/jn.1996.75.6.2562.
8
Dissociation of visual and saccade-related responses in superior colliculus neurons.上丘神经元中视觉与扫视相关反应的分离
J Neurophysiol. 1980 Jan;43(1):207-32. doi: 10.1152/jn.1980.43.1.207.
9
Learning signals from the superior colliculus for adaptation of saccadic eye movements in the monkey.从猴的上丘学习信号以适应扫视眼动
J Neurosci. 2009 Apr 22;29(16):5266-75. doi: 10.1523/JNEUROSCI.0661-09.2009.
10
Elimination of the error signal in the superior colliculus impairs saccade motor learning.上丘中错误信号的消除会损害眼球运动的运动学习。
Proc Natl Acad Sci U S A. 2018 Sep 18;115(38):E8987-E8995. doi: 10.1073/pnas.1806215115. Epub 2018 Sep 5.

引用本文的文献

1
Purkinje cells of the cerebellum control deceleration of tongue movements.小脑的浦肯野细胞控制着舌部运动的减速。
PLoS Biol. 2025 Apr 10;23(4):e3003110. doi: 10.1371/journal.pbio.3003110. eCollection 2025 Apr.
2
Control of tongue movements by the Purkinje cells of the cerebellum.小脑浦肯野细胞对舌运动的控制。
bioRxiv. 2025 Feb 14:2024.07.25.604757. doi: 10.1101/2024.07.25.604757.
3
Comparison of adaptation characteristics between visually and memory-guided saccades.视觉引导与记忆引导眼跳的适应特征比较。

本文引用的文献

1
Modulation of error-sensitivity during a prism adaptation task in people with cerebellar degeneration.小脑变性患者在棱镜适应任务中对误差敏感性的调节。
J Neurophysiol. 2015 Oct;114(4):2460-71. doi: 10.1152/jn.00145.2015. Epub 2015 Aug 26.
2
Adaptation and adaptation transfer characteristics of five different saccade types in the monkey.猴子五种不同扫视类型的适应及适应转移特征。
J Neurophysiol. 2015 Jul;114(1):125-37. doi: 10.1152/jn.00212.2015. Epub 2015 Apr 8.
3
A memory of errors in sensorimotor learning.感觉运动学习中的错误记忆。
J Neurophysiol. 2024 Aug 1;132(2):335-346. doi: 10.1152/jn.00050.2024. Epub 2024 Jun 12.
4
The olivary input to the cerebellum dissociates sensory events from movement plans.橄榄核小脑传入将感觉事件与运动计划分开。
Proc Natl Acad Sci U S A. 2024 Apr 23;121(17):e2318849121. doi: 10.1073/pnas.2318849121. Epub 2024 Apr 17.
5
The superior colliculus projection upon the macaque inferior olive.上丘对猕猴下橄榄核的投射。
Brain Struct Funct. 2024 Nov;229(8):1855-1871. doi: 10.1007/s00429-023-02743-7. Epub 2024 Jan 19.
6
Activity of the Substantia Nigra Pars Reticulata during Saccade Adaptation.黑质网状部在扫视适应过程中的活动。
eNeuro. 2023 Sep 13;10(9). doi: 10.1523/ENEURO.0092-23.2023. Print 2023 Sep.
7
The cost of correcting for error during sensorimotor adaptation.在感觉运动适应过程中纠错的成本。
Proc Natl Acad Sci U S A. 2021 Oct 5;118(40). doi: 10.1073/pnas.2101717118.
8
The Substantia Nigra Pars Reticulata Modulates Error-Based Saccadic Learning in Monkeys.黑质网状部调节猴子基于错误的扫视学习。
eNeuro. 2021 Apr 2;8(2). doi: 10.1523/ENEURO.0519-20.2021. Print 2021 Mar-Apr.
9
An implicit memory of errors limits human sensorimotor adaptation.错误的内隐记忆限制了人类的感觉运动适应。
Nat Hum Behav. 2021 Jul;5(7):920-934. doi: 10.1038/s41562-020-01036-x. Epub 2021 Feb 4.
10
Population coding in the cerebellum: a machine learning perspective.小脑的群体编码:机器学习视角。
J Neurophysiol. 2020 Dec 1;124(6):2022-2051. doi: 10.1152/jn.00449.2020. Epub 2020 Oct 28.
Science. 2014 Sep 12;345(6202):1349-53. doi: 10.1126/science.1253138. Epub 2014 Aug 14.
4
Purkinje-cell plasticity and cerebellar motor learning are graded by complex-spike duration.浦肯野细胞可塑性和小脑运动学习由复杂峰持续时间分级。
Nature. 2014 Jun 26;510(7506):529-32. doi: 10.1038/nature13282. Epub 2014 May 11.
5
Superior colliculus and visual spatial attention.上丘与视觉空间注意。
Annu Rev Neurosci. 2013 Jul 8;36:165-82. doi: 10.1146/annurev-neuro-062012-170249. Epub 2013 May 15.
6
Sensitivity to prediction error in reach adaptation.对伸手适应中的预测误差的敏感性。
J Neurophysiol. 2012 Sep;108(6):1752-63. doi: 10.1152/jn.00177.2012. Epub 2012 Jul 5.
7
Microsaccadic suppression of visual bursts in the primate superior colliculus.微扫视抑制灵长类动物上丘中的视觉爆发。
J Neurosci. 2010 Jul 14;30(28):9542-7. doi: 10.1523/JNEUROSCI.1137-10.2010.
8
Changes in simple spike activity of some Purkinje cells in the oculomotor vermis during saccade adaptation are appropriate to participate in motor learning.在扫视适应过程中,眼动神经小脑绒球中的某些浦肯野细胞的简单锋电位活动的变化适合参与运动学习。
J Neurosci. 2010 Mar 10;30(10):3715-27. doi: 10.1523/JNEUROSCI.4953-09.2010.
9
Subthreshold activation of the superior colliculus drives saccade motor learning.上丘的阈下激活驱动扫视运动学习。
J Neurosci. 2009 Dec 2;29(48):15213-22. doi: 10.1523/JNEUROSCI.4296-09.2009.
10
Learning signals from the superior colliculus for adaptation of saccadic eye movements in the monkey.从猴的上丘学习信号以适应扫视眼动
J Neurosci. 2009 Apr 22;29(16):5266-75. doi: 10.1523/JNEUROSCI.0661-09.2009.