Huang Wenqiang, Guo Weiwei, You Xue, Pan Yi, Dong Zhenyang, Jia Gaozhen, Yang Chenghua, Chen Yan
Key Laboratory of Nutrition and Metabolism, Institute for Nutritional Sciences, Shanghai Institutes for Biological Sciences, Chinese Academy of Sciences, University of Chinese Academy of Sciences, Shanghai, 200031, China.
School of Life Sciences and Technology, Shanghai Tech University, Shanghai, 200031, China.
Oncotarget. 2016 Jun 3;8(33):53948-53958. doi: 10.18632/oncotarget.9807. eCollection 2017 Aug 15.
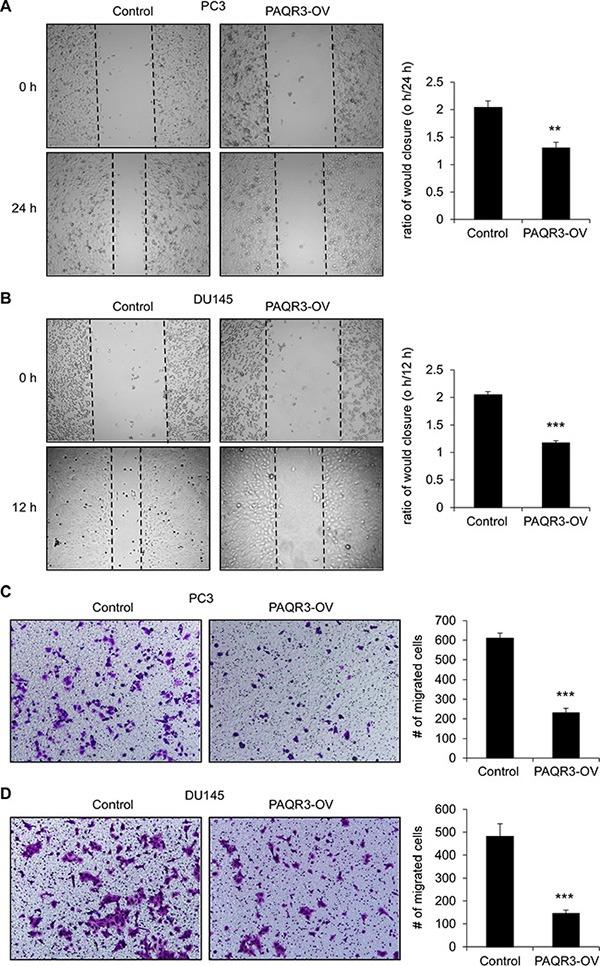
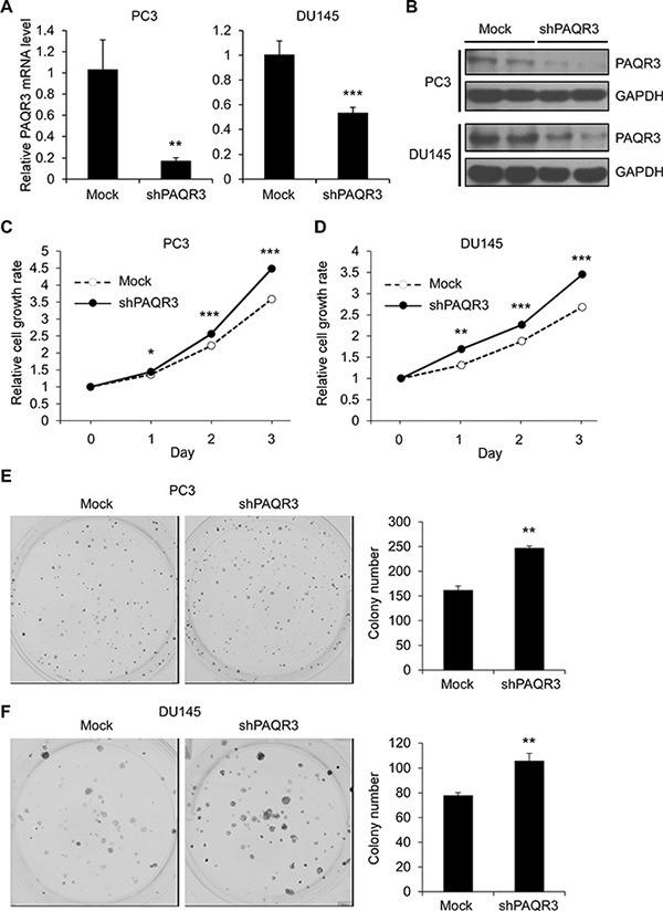
As a newly discovered tumor suppressor, the potential function of PAQR3 in human prostate cancer has not been demonstrated. In this study, we report that PAQR3 is able to inhibit the growth and migration of human prostate cancer cells both and . Overexpression of PAQR3 inhibits the proliferation of PC3 and DU145 cells by both MTT and colony formation assays. Consistently, knockdown of PAQR3 enhances the proliferation of these cells. In wound-healing and transwell assays, overexpression of PAQR3 reduces the migration of PC3 and DU145 cells, while PAQR3 knockdown increases it. In a tumor xenograft model, overexpression of PAQR3 suppresses tumor growth of PC3 cells , while PAQR3 knockdown promotes the tumor growth. PAQR3 is also able to inhibit serum-induced phosphorylation of AKT and ERK in both PC3 and DU145 cells. In addition, PAQR3 suppresses the expression of epithelial-mesenchymal transition (EMT) markers in PC3 cells. Collectively, these data indicate that PAQR3 has a tumor suppressive activity in human prostate cancer cells and may stand out as a potential therapeutic target for prostate cancers.
作为一种新发现的肿瘤抑制因子,PAQR3在人类前列腺癌中的潜在功能尚未得到证实。在本研究中,我们报告PAQR3能够在体内和体外抑制人类前列腺癌细胞的生长和迁移。通过MTT和集落形成实验,PAQR3的过表达抑制了PC3和DU145细胞的增殖。同样,敲低PAQR3可增强这些细胞的增殖。在伤口愈合和Transwell实验中,PAQR3的过表达减少了PC3和DU145细胞的迁移,而敲低PAQR3则增加了细胞迁移。在肿瘤异种移植模型中,PAQR3的过表达抑制了PC3细胞的肿瘤生长,而敲低PAQR3则促进了肿瘤生长。PAQR3还能够抑制PC3和DU145细胞中血清诱导的AKT和ERK磷酸化。此外,PAQR3抑制了PC3细胞中上皮-间质转化(EMT)标志物的表达。总体而言,这些数据表明PAQR3在人类前列腺癌细胞中具有肿瘤抑制活性,可能成为前列腺癌潜在的治疗靶点。