Zhou Rui, Qiu Lin, Liu Xiaolong, Ling Lijuan, Li Ninglei, Zhou Kun, Sun Jingbo, Yan Jian, Tan Canliang, Huang Xiaoping, Han Luzhe, Yin Liangchun, Xiao Gang, Liu Lixin
Department of General Surgery, The Third Affiliated Hospital of Southern Medical University, Guangzhou, China.
Department of Hematology/Oncology, Guangzhou Women and Children's Medical Center, Guangzhou Medical University, Guangzhou, China.
Oncotarget. 2017 Jul 12;8(33):55162-55175. doi: 10.18632/oncotarget.19181. eCollection 2017 Aug 15.
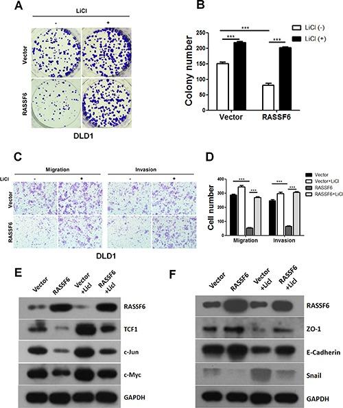
Distant metastasis is the primary barrier for the successful treatment of patients with colorectal cancer, and thus, searching for new therapeutic targets by further exploring the molecular mechanisms of colorectal cancer metastasis is important. In this study, we investigated the biological and clinical significance of RASSF6 in colorectal cancer as well as the underlying molecular mechanisms. We found that low RASSF6 expression corresponds to a poor prognosis in colorectal cancer patients, and low RASSF6 expression is distinctly associated with tumour progression. Our analysis revealed that RASSF6 suppresses the proliferation and metastasis of DLD1 cells, and RASSF6 knockdown in HCT116 cells confirmed these observations. Our mechanistic investigation revealed that RASSF6 inhibits the expression of the classical target genes of Wnt signalling, as demonstrated by the reduced expression of TCF1, c-Jun, and c-Myc in RASSF6-overexpressing DLD1 stable cell lines. Furthermore, we show that RASSF6 functions as a negative regulator of the epithelial-mesenchymal transition; the expression levels of the epithelial markers ZO-1 and E-cadherin were increased, while the expression level of the mesenchymal marker Snail was decreased in a RASSF6-overexpressing DLD1 cell line. Additionally, rescue assays revealed that the activation of Wnt signalling by LiCl treatment impaired the inhibitory effect of RASSF6 on the proliferation and metastasis of colorectal cancer cells, which implies that RASSF6 suppresses the tumorigenicity of colorectal cancer cells at least in part through inhibiting Wnt signalling pathway. Collectively, these findings provide new perspectives for the future study of RASSF6 as a therapeutic target for colorectal cancer.
远处转移是结直肠癌患者成功治疗的主要障碍,因此,通过进一步探索结直肠癌转移的分子机制来寻找新的治疗靶点具有重要意义。在本研究中,我们调查了RASSF6在结直肠癌中的生物学和临床意义以及潜在的分子机制。我们发现,RASSF6低表达与结直肠癌患者的不良预后相关,且RASSF6低表达与肿瘤进展明显相关。我们的分析表明,RASSF6抑制DLD1细胞的增殖和转移,在HCT116细胞中敲低RASSF6证实了这些观察结果。我们的机制研究表明,RASSF6抑制Wnt信号经典靶基因的表达,这在过表达RASSF6的DLD1稳定细胞系中TCF1、c-Jun和c-Myc表达降低得到证实。此外,我们表明RASSF6作为上皮-间质转化的负调节因子发挥作用;在过表达RASSF6的DLD1细胞系中,上皮标志物ZO-1和E-钙黏蛋白的表达水平升高,而间质标志物Snail的表达水平降低。此外,挽救实验表明,LiCl处理激活Wnt信号会削弱RASSF6对结直肠癌细胞增殖和转移的抑制作用,这意味着RASSF6至少部分通过抑制Wnt信号通路抑制结直肠癌细胞的致瘤性。总的来说,这些发现为未来将RASSF6作为结直肠癌治疗靶点的研究提供了新的视角。