• 文献检索
  • 文档翻译
  • 深度研究
  • 学术资讯
  • Suppr Zotero 插件Zotero 插件
  • 邀请有礼
  • 套餐&价格
  • 历史记录
应用&插件
Suppr Zotero 插件Zotero 插件浏览器插件Mac 客户端Windows 客户端微信小程序
定价
高级版会员购买积分包购买API积分包
服务
文献检索文档翻译深度研究API 文档MCP 服务
关于我们
关于 Suppr公司介绍联系我们用户协议隐私条款
关注我们

Suppr 超能文献

核心技术专利:CN118964589B侵权必究
粤ICP备2023148730 号-1Suppr @ 2026

文献检索

告别复杂PubMed语法,用中文像聊天一样搜索,搜遍4000万医学文献。AI智能推荐,让科研检索更轻松。

立即免费搜索

文件翻译

保留排版,准确专业,支持PDF/Word/PPT等文件格式,支持 12+语言互译。

免费翻译文档

深度研究

AI帮你快速写综述,25分钟生成高质量综述,智能提取关键信息,辅助科研写作。

立即免费体验

DNA甲基转移酶1(DNMT1)抑制IFNβ介导的抗肿瘤免疫和PD-L1表达,从而降低放疗和免疫治疗的疗效。

DNMT1 constrains IFNβ-mediated anti-tumor immunity and PD-L1 expression to reduce the efficacy of radiotherapy and immunotherapy.

作者信息

Huang Kevin Chih-Yang, Chiang Shu-Fen, Ke Tao-Wei, Chen Tsung-Wei, Hu Ching-Han, Yang Pei-Chen, Chang Hsin-Yu, Liang Ji-An, Chen William Tzu-Liang, Chao K S Clifford

机构信息

Department of Biomedical Imaging and Radiological Science, China Medical University, Taichung Taiwan.

Translation Research Core, China Medical University Hospital, China Medical University, Taichung Taiwan.

出版信息

Oncoimmunology. 2021 Oct 21;10(1):1989790. doi: 10.1080/2162402X.2021.1989790. eCollection 2021.

DOI:10.1080/2162402X.2021.1989790
PMID:38283033
原文链接:https://pmc.ncbi.nlm.nih.gov/articles/PMC10813565/
Abstract

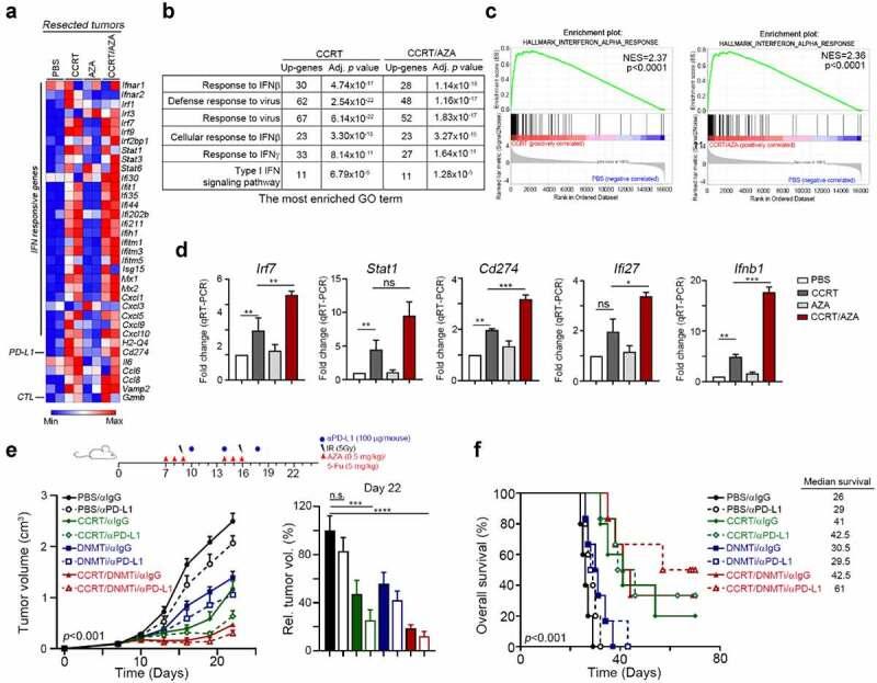
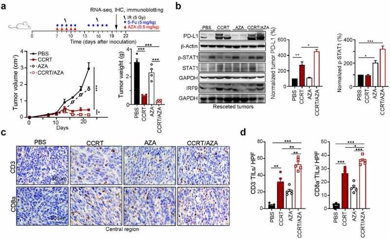
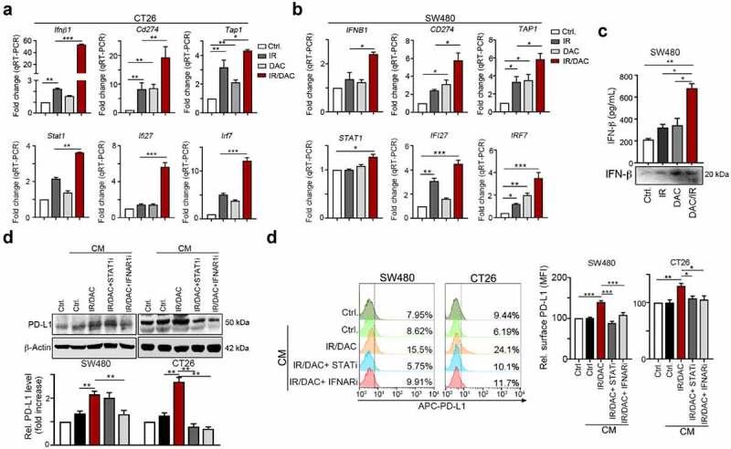
Radiotherapy can boost the therapeutic response to immune checkpoint inhibitors (ICIs) by recruiting T lymphocytes and upregulating PD-L1 expression within the tumor microenvironment (TME). However, in some cases, tumor PD-L1 expression cannot be induced, even in the presence of abundant T lymphocytes, in locally advanced colorectal cancer patients who receive preoperative neoadjuvant concurrent chemoradiotherapy (CCRT). In this study, we found that promoter methylation is negatively correlated with tumor PD-L1 expression and is an independent biomarker for locally advanced colorectal cancer patients. methylation () was significantly associated with shorter disease-free survival (cg15837913 loci, = .0124). By multivariate Cox proportional hazards analyses including influent factors, was classified as an independent prognostic factor for poor 5-year DFS [cg15837913, hazard ratio: HR = 4.06, 95% CI = 1.407-11.716, = .01]. We found that the immunomodulatory agent DNA methyltransferase inhibitor (DNMTi) led to demethylation of the promoter and increased radiotherapy-induced PD-L1 upregulation interferon β (IFNβ). DNMTi not only induced tumor PD-L1 expression but increased the expression of immune-related genes as well as intratumoral T cell infiltration . Furthermore, DNMTi strongly enhanced the response to combined treatment with radiotherapy and anti-PD-L1 inhibitors, and prolonged survival in microsatellite stability (MSS) colorectal model. Therefore, DNMTi remodeled the tumor microenvironment to improve the effect of radiotherapy and anti-PD-L1 immunotherapy by directly triggering tumor PD-L1 expression and eliciting stronger immune responses, which may provide potential clinical benefits to colorectal cancer patients in the future.

摘要

放射治疗可通过募集T淋巴细胞和上调肿瘤微环境(TME)中的PD-L1表达来增强对免疫检查点抑制剂(ICI)的治疗反应。然而,在一些情况下,接受术前新辅助同步放化疗(CCRT)的局部晚期结直肠癌患者中,即使存在大量T淋巴细胞,肿瘤PD-L1表达也无法被诱导。在本研究中,我们发现启动子甲基化与肿瘤PD-L1表达呈负相关,并且是局部晚期结直肠癌患者的独立生物标志物。甲基化()与无病生存期缩短显著相关(cg15837913位点,=0.0124)。通过包括影响因素的多变量Cox比例风险分析,被归类为5年无病生存期差的独立预后因素[cg15837913,风险比:HR=4.06,95%CI=1.407-11.716,=0.01]。我们发现免疫调节剂DNA甲基转移酶抑制剂(DNMTi)导致启动子去甲基化,并增加放疗诱导的PD-L1上调干扰素β(IFNβ)。DNMTi不仅诱导肿瘤PD-L1表达,还增加免疫相关基因的表达以及肿瘤内T细胞浸润。此外,DNMTi强烈增强了放疗和抗PD-L1抑制剂联合治疗的反应,并延长了微卫星稳定(MSS)结直肠癌模型的生存期。因此,DNMTi通过直接触发肿瘤PD-L1表达并引发更强的免疫反应来重塑肿瘤微环境,以改善放疗和抗PD-L1免疫治疗的效果,这可能在未来为结直肠癌患者提供潜在的临床益处。

https://cdn.ncbi.nlm.nih.gov/pmc/blobs/f162/10813565/07d2ef0b2847/KONI_A_1989790_F0006_OC.jpg
https://cdn.ncbi.nlm.nih.gov/pmc/blobs/f162/10813565/e677b33c55e3/KONI_A_1989790_F0001_OC.jpg
https://cdn.ncbi.nlm.nih.gov/pmc/blobs/f162/10813565/427b42b52061/KONI_A_1989790_F0002_OC.jpg
https://cdn.ncbi.nlm.nih.gov/pmc/blobs/f162/10813565/927186e7c213/KONI_A_1989790_F0003_OC.jpg
https://cdn.ncbi.nlm.nih.gov/pmc/blobs/f162/10813565/2d7c9296ec78/KONI_A_1989790_F0004_OC.jpg
https://cdn.ncbi.nlm.nih.gov/pmc/blobs/f162/10813565/1d75c5ce704b/KONI_A_1989790_F0005_OC.jpg
https://cdn.ncbi.nlm.nih.gov/pmc/blobs/f162/10813565/07d2ef0b2847/KONI_A_1989790_F0006_OC.jpg
https://cdn.ncbi.nlm.nih.gov/pmc/blobs/f162/10813565/e677b33c55e3/KONI_A_1989790_F0001_OC.jpg
https://cdn.ncbi.nlm.nih.gov/pmc/blobs/f162/10813565/427b42b52061/KONI_A_1989790_F0002_OC.jpg
https://cdn.ncbi.nlm.nih.gov/pmc/blobs/f162/10813565/927186e7c213/KONI_A_1989790_F0003_OC.jpg
https://cdn.ncbi.nlm.nih.gov/pmc/blobs/f162/10813565/2d7c9296ec78/KONI_A_1989790_F0004_OC.jpg
https://cdn.ncbi.nlm.nih.gov/pmc/blobs/f162/10813565/1d75c5ce704b/KONI_A_1989790_F0005_OC.jpg
https://cdn.ncbi.nlm.nih.gov/pmc/blobs/f162/10813565/07d2ef0b2847/KONI_A_1989790_F0006_OC.jpg

相似文献

1
DNMT1 constrains IFNβ-mediated anti-tumor immunity and PD-L1 expression to reduce the efficacy of radiotherapy and immunotherapy.DNA甲基转移酶1(DNMT1)抑制IFNβ介导的抗肿瘤免疫和PD-L1表达,从而降低放疗和免疫治疗的疗效。
Oncoimmunology. 2021 Oct 21;10(1):1989790. doi: 10.1080/2162402X.2021.1989790. eCollection 2021.
2
Decitabine Augments Chemotherapy-Induced PD-L1 Upregulation for PD-L1 Blockade in Colorectal Cancer.地西他滨增强化疗诱导的PD-L1上调,用于结直肠癌中PD-L1阻断治疗。
Cancers (Basel). 2020 Feb 17;12(2):462. doi: 10.3390/cancers12020462.
3
Prognostic relevance of programmed cell death-ligand 1 expression and CD8+ TILs in rectal cancer patients before and after neoadjuvant chemoradiotherapy.新辅助放化疗前后直肠癌细胞程序性死亡配体 1 表达和 CD8+TILs 与患者预后的相关性。
J Cancer Res Clin Oncol. 2019 Apr;145(4):1043-1053. doi: 10.1007/s00432-019-02874-7. Epub 2019 Mar 14.
4
The efficacy and safety of neoadjuvant chemoradiotherapy combined with immunotherapy for locally advanced rectal cancer patients: a systematic review.新辅助放化疗联合免疫治疗局部晚期直肠癌患者的疗效和安全性:系统评价。
Front Immunol. 2024 May 15;15:1392499. doi: 10.3389/fimmu.2024.1392499. eCollection 2024.
5
Upregulation of tumor PD-L1 by neoadjuvant chemoradiotherapy (neoCRT) confers improved survival in patients with lymph node metastasis of locally advanced rectal cancers.新辅助放化疗(neoCRT)上调肿瘤 PD-L1 表达可改善局部晚期直肠癌伴淋巴结转移患者的生存。
Cancer Immunol Immunother. 2019 Feb;68(2):283-296. doi: 10.1007/s00262-018-2275-0. Epub 2018 Nov 17.
6
Induction PD-1 inhibitor toripalimab plus chemotherapy followed by concurrent chemoradiotherapy and consolidation toripalimab for bulky locally advanced non-small-cell lung cancer: protocol for a randomized phase II trial (InTRist study).诱导性 PD-1 抑制剂特瑞普利单抗联合化疗,随后行同期放化疗和巩固性特瑞普利单抗治疗局部晚期非小细胞肺癌的容积肿瘤患者:一项随机 II 期试验方案(InTRist 研究)。
Front Immunol. 2024 Jan 15;14:1341584. doi: 10.3389/fimmu.2023.1341584. eCollection 2023.
7
Inhibition of DNMTs increases neoantigen-reactive T-cell toxicity against microsatellite-stable colorectal cancer in combination with radiotherapy.抑制 DNMTs 联合放疗可增强针对微卫星稳定结直肠癌的新抗原反应性 T 细胞毒性。
Biomed Pharmacother. 2024 Aug;177:116958. doi: 10.1016/j.biopha.2024.116958. Epub 2024 Jun 24.
8
ILT4 inhibition prevents TAM- and dysfunctional T cell-mediated immunosuppression and enhances the efficacy of anti-PD-L1 therapy in NSCLC with EGFR activation.ILT4 抑制可预防 TAM 和功能失调 T 细胞介导的免疫抑制,并增强 EGFR 激活的 NSCLC 中抗 PD-L1 治疗的疗效。
Theranostics. 2021 Jan 19;11(7):3392-3416. doi: 10.7150/thno.52435. eCollection 2021.
9
Single or combined immune checkpoint inhibitors compared to first-line platinum-based chemotherapy with or without bevacizumab for people with advanced non-small cell lung cancer.比较单药或联合免疫检查点抑制剂与含或不含贝伐珠单抗的一线含铂化疗方案用于晚期非小细胞肺癌患者。
Cochrane Database Syst Rev. 2020 Dec 14;12(12):CD013257. doi: 10.1002/14651858.CD013257.pub2.
10
Acidosis-mediated increase in IFN-γ-induced PD-L1 expression on cancer cells as an immune escape mechanism in solid tumors.在实体瘤中,酸介导的 IFN-γ 诱导的 PD-L1 表达增加是癌细胞的一种免疫逃逸机制。
Mol Cancer. 2023 Dec 15;22(1):207. doi: 10.1186/s12943-023-01900-0.

引用本文的文献

1
CHK1 inhibition increases the therapeutic response to radiotherapy via antitumor immunity in ARID1A-deficient colorectal cancer.在ARID1A缺陷型结直肠癌中,CHK1抑制通过抗肿瘤免疫增强对放疗的治疗反应。
Cell Death Dis. 2025 Aug 1;16(1):584. doi: 10.1038/s41419-025-07912-6.
2
Integrated multi-omics profiling reveals the role of the DNA methylation landscape in shaping biological heterogeneity and clinical behaviour of metastatic melanoma.综合多组学分析揭示了DNA甲基化图谱在塑造转移性黑色素瘤的生物学异质性和临床行为中的作用。
J Exp Clin Cancer Res. 2025 Jul 18;44(1):212. doi: 10.1186/s13046-025-03474-9.
3
Advances in immunotherapy and targeted therapy for advanced clear-cell renal cell carcinoma: current strategies and future directions.

本文引用的文献

1
HDAC inhibition potentiates anti-tumor activity of macrophages and enhances anti-PD-L1-mediated tumor suppression.组蛋白去乙酰化酶抑制增强了巨噬细胞的抗肿瘤活性,并增强了抗 PD-L1 介导的肿瘤抑制作用。
Oncogene. 2021 Mar;40(10):1836-1850. doi: 10.1038/s41388-020-01636-x. Epub 2021 Feb 9.
2
Epigenetic Mechanisms of Resistance to Immune Checkpoint Inhibitors.免疫检查点抑制剂耐药的表观遗传机制。
Biomolecules. 2020 Jul 16;10(7):1061. doi: 10.3390/biom10071061.
3
An engineered oncolytic virus expressing PD-L1 inhibitors activates tumor neoantigen-specific T cell responses.
晚期透明细胞肾细胞癌免疫治疗和靶向治疗的进展:当前策略与未来方向
Front Immunol. 2025 Jul 3;16:1582887. doi: 10.3389/fimmu.2025.1582887. eCollection 2025.
4
Elucidating the role of N-myristoylation in the excessive membrane localization of PD-L1 in hypoxic cancers and developing a novel NMT1 inhibitor for combination with immune checkpoint blockade therapy.阐明N-肉豆蔻酰化在缺氧癌症中程序性死亡受体配体1(PD-L1)过度膜定位中的作用,并开发一种新型N-肉豆蔻酰转移酶1(NMT1)抑制剂,用于与免疫检查点阻断疗法联合使用。
J Exp Clin Cancer Res. 2025 Jul 2;44(1):181. doi: 10.1186/s13046-025-03438-z.
5
Inhibition of tumor-intrinsic NAT10 enhances antitumor immunity by triggering type I interferon response via MYC/CDK2/DNMT1 pathway.抑制肿瘤内在的NAT10通过MYC/CDK2/DNMT1途径触发I型干扰素反应来增强抗肿瘤免疫力。
Nat Commun. 2025 Jun 3;16(1):5154. doi: 10.1038/s41467-025-60293-4.
6
Targeting B7-H3 enhances the efficacy of neoantigen-based cancer vaccine in combination with radiotherapy.靶向B7-H3可增强基于新抗原的癌症疫苗与放射治疗联合使用时的疗效。
NPJ Vaccines. 2025 Apr 21;10(1):80. doi: 10.1038/s41541-025-01132-x.
7
Targeting mitochondria: restoring the antitumor efficacy of exhausted T cells.靶向线粒体:恢复耗竭 T 细胞的抗肿瘤疗效。
Mol Cancer. 2024 Nov 19;23(1):260. doi: 10.1186/s12943-024-02175-9.
8
Obesity-Associated Colorectal Cancer.肥胖相关性结直肠癌。
Int J Mol Sci. 2024 Aug 14;25(16):8836. doi: 10.3390/ijms25168836.
9
Neoantigen-augmented iPSC cancer vaccine combined with radiotherapy promotes antitumor immunity in poorly immunogenic cancers.新抗原增强的诱导多能干细胞癌症疫苗联合放疗可促进低免疫原性癌症中的抗肿瘤免疫。
NPJ Vaccines. 2024 May 31;9(1):95. doi: 10.1038/s41541-024-00881-5.
10
Colorectal cancer-specific IFNβ delivery overcomes dysfunctional dsRNA-mediated type I interferon signaling to increase the abscopal effect of radiotherapy.结直肠癌特异性 IFNβ 递呈克服了功能失调的 dsRNA 介导的 I 型干扰素信号转导,从而增加了放射治疗的远隔效应。
J Immunother Cancer. 2024 May 15;12(5):e008515. doi: 10.1136/jitc-2023-008515.
一种表达 PD-L1 抑制剂的工程化溶瘤病毒激活了肿瘤新抗原特异性 T 细胞反应。
Nat Commun. 2020 Mar 13;11(1):1395. doi: 10.1038/s41467-020-15229-5.
4
Decitabine Augments Chemotherapy-Induced PD-L1 Upregulation for PD-L1 Blockade in Colorectal Cancer.地西他滨增强化疗诱导的PD-L1上调,用于结直肠癌中PD-L1阻断治疗。
Cancers (Basel). 2020 Feb 17;12(2):462. doi: 10.3390/cancers12020462.
5
STING activation in cancer immunotherapy.STING 激活在癌症免疫治疗中的作用。
Theranostics. 2019 Oct 15;9(25):7759-7771. doi: 10.7150/thno.37574. eCollection 2019.
6
Prognostic relevance of programmed cell death-ligand 1 expression and CD8+ TILs in rectal cancer patients before and after neoadjuvant chemoradiotherapy.新辅助放化疗前后直肠癌细胞程序性死亡配体 1 表达和 CD8+TILs 与患者预后的相关性。
J Cancer Res Clin Oncol. 2019 Apr;145(4):1043-1053. doi: 10.1007/s00432-019-02874-7. Epub 2019 Mar 14.
7
Targeting DNA Methylation and EZH2 Activity to Overcome Melanoma Resistance to Immunotherapy.针对 DNA 甲基化和 EZH2 活性以克服黑色素瘤对免疫治疗的耐药性。
Trends Immunol. 2019 Apr;40(4):328-344. doi: 10.1016/j.it.2019.02.004. Epub 2019 Mar 7.
8
Upregulation of tumor PD-L1 by neoadjuvant chemoradiotherapy (neoCRT) confers improved survival in patients with lymph node metastasis of locally advanced rectal cancers.新辅助放化疗(neoCRT)上调肿瘤 PD-L1 表达可改善局部晚期直肠癌伴淋巴结转移患者的生存。
Cancer Immunol Immunother. 2019 Feb;68(2):283-296. doi: 10.1007/s00262-018-2275-0. Epub 2018 Nov 17.
9
Targeting IFNα to tumor by anti-PD-L1 creates feedforward antitumor responses to overcome checkpoint blockade resistance.通过抗 PD-L1 将 IFNα 靶向肿瘤可产生正向抗肿瘤反应,以克服检查点阻断耐药性。
Nat Commun. 2018 Nov 2;9(1):4586. doi: 10.1038/s41467-018-06890-y.
10
Clinical significance of programmed death 1 ligand-1 (CD274/PD-L1) and intra-tumoral CD8+ T-cell infiltration in stage II-III colorectal cancer.Ⅱ期-Ⅲ期结直肠癌中程序性死亡受体 1 配体 1(CD274/PD-L1)和肿瘤内 CD8+T 细胞浸润的临床意义。
Sci Rep. 2018 Oct 23;8(1):15658. doi: 10.1038/s41598-018-33927-5.