• 文献检索
  • 文档翻译
  • 深度研究
  • 学术资讯
  • Suppr Zotero 插件Zotero 插件
  • 邀请有礼
  • 套餐&价格
  • 历史记录
应用&插件
Suppr Zotero 插件Zotero 插件浏览器插件Mac 客户端Windows 客户端微信小程序
定价
高级版会员购买积分包购买API积分包
服务
文献检索文档翻译深度研究API 文档MCP 服务
关于我们
关于 Suppr公司介绍联系我们用户协议隐私条款
关注我们

Suppr 超能文献

核心技术专利:CN118964589B侵权必究
粤ICP备2023148730 号-1Suppr @ 2026

文献检索

告别复杂PubMed语法,用中文像聊天一样搜索,搜遍4000万医学文献。AI智能推荐,让科研检索更轻松。

立即免费搜索

文件翻译

保留排版,准确专业,支持PDF/Word/PPT等文件格式,支持 12+语言互译。

免费翻译文档

深度研究

AI帮你快速写综述,25分钟生成高质量综述,智能提取关键信息,辅助科研写作。

立即免费体验

FOXP3 是 HCC 的抑制基因,通过调节 TGF-β/Smad2/3 信号通路起作用。

FOXP3 Is a HCC suppressor gene and Acts through regulating the TGF-β/Smad2/3 signaling pathway.

机构信息

Liver Cancer Institute, Zhongshan Hospital, and Key Laboratory of Carcinogenesis and Cancer Invasion (Ministry of Education), Fudan University, 180 Fenglin Road, Shanghai, 200032, People's Republic of China.

Cancer Research Institute, Fudan University Shanghai Cancer Center, Shanghai, People's Republic of China.

出版信息

BMC Cancer. 2017 Sep 13;17(1):648. doi: 10.1186/s12885-017-3633-6.

DOI:10.1186/s12885-017-3633-6
PMID:28903735
原文链接:https://pmc.ncbi.nlm.nih.gov/articles/PMC5598072/
Abstract

BACKGROUND

FOXP3 has been discovered to be expressed in tumor cells and participate in the regulation of tumor behavior. Herein, we investigated the clinical relevance and biological significance of FOXP3 expression in human hepatocellular carcinoma (HCC).

METHODS

Expression profile of FOXP3 was analyzed using real-time RT-PCR, western blotting and immunofluorescence on HCC cell lines, and immunostaing of a tissue microarray containing of 240 primary HCC samples. The potential regulatory roles of FOXP3 were dissected by an integrated approach, combining biochemical assays, analysis of patient survival, genetic manipulation of HCC cell lines, mouse xenograft tumor models and chromatin immunoprecipitation (ChIP) sequencing.

RESULTS

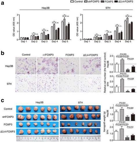
FOXP3 was constitutively expressed in HCC cells with the existence of splice variants (especially exon 3 and 4 deleted, Δ3,4-FOXP3). High expression of FOXP3 significantly correlated with low serum α-fetoprotein (AFP) level, absence of vascular invasion and early TNM stage. Survival analyses revealed that increased FOXP3 expression was significantly associated with better survival and reduced recurrence, and served as an independent prognosticator for HCC patients. Furthermore, FOXP3 could potently suppress the proliferation and invasion of HCC cells in vitro and reduce tumor growth in vivo. However, Δ3,4-FOXP3 showed a significant reduction in the tumor-inhibiting effect. The inhibition of FOXP3 on HCC aggressiveness was acted probably by enhancing the TGF-β/Smad2/3 signaling pathway.

CONCLUSION

Our findings suggest that FOXP3 suppresses tumor progression in HCC via TGF-β/Smad2/3 signaling pathway, highlighting the role of FOXP3 as a prognostic factor and novel target for an optimal therapy against this fatal malignancy.

摘要

背景

FOXP3 已被发现表达于肿瘤细胞中,并参与调节肿瘤行为。在此,我们研究了 FOXP3 在人肝细胞癌(HCC)中的表达与临床相关性和生物学意义。

方法

使用实时 RT-PCR、western blot 和免疫荧光法分析 HCC 细胞系中 FOXP3 的表达谱,并对包含 240 例原发性 HCC 样本的组织微阵列进行免疫染色。通过生化分析、患者生存分析、HCC 细胞系的遗传操作、小鼠异种移植肿瘤模型和染色质免疫沉淀(ChIP)测序等综合方法,剖析 FOXP3 的潜在调控作用。

结果

FOXP3 在 HCC 细胞中持续表达,并存在剪接变异体(尤其是缺失外显子 3 和 4 的 Δ3,4-FOXP3)。FOXP3 的高表达与低血清甲胎蛋白(AFP)水平、无血管侵犯和早期 TNM 分期显著相关。生存分析显示,FOXP3 表达增加与更好的生存和降低复发显著相关,是 HCC 患者的独立预后因素。此外,FOXP3 可在体外强力抑制 HCC 细胞的增殖和侵袭,并减少体内肿瘤生长。然而,Δ3,4-FOXP3 显示出显著降低的肿瘤抑制作用。FOXP3 对 HCC 侵袭性的抑制作用可能是通过增强 TGF-β/Smad2/3 信号通路实现的。

结论

我们的研究结果表明,FOXP3 通过 TGF-β/Smad2/3 信号通路抑制 HCC 肿瘤进展,凸显了 FOXP3 作为预后因素和针对这种致命恶性肿瘤的新型治疗靶点的作用。

https://cdn.ncbi.nlm.nih.gov/pmc/blobs/7cc7/5598072/fb81c7165ed4/12885_2017_3633_Fig4_HTML.jpg
https://cdn.ncbi.nlm.nih.gov/pmc/blobs/7cc7/5598072/15dbeab95078/12885_2017_3633_Fig1_HTML.jpg
https://cdn.ncbi.nlm.nih.gov/pmc/blobs/7cc7/5598072/d2748f564c07/12885_2017_3633_Fig2_HTML.jpg
https://cdn.ncbi.nlm.nih.gov/pmc/blobs/7cc7/5598072/4f0c433215ce/12885_2017_3633_Fig3_HTML.jpg
https://cdn.ncbi.nlm.nih.gov/pmc/blobs/7cc7/5598072/fb81c7165ed4/12885_2017_3633_Fig4_HTML.jpg
https://cdn.ncbi.nlm.nih.gov/pmc/blobs/7cc7/5598072/15dbeab95078/12885_2017_3633_Fig1_HTML.jpg
https://cdn.ncbi.nlm.nih.gov/pmc/blobs/7cc7/5598072/d2748f564c07/12885_2017_3633_Fig2_HTML.jpg
https://cdn.ncbi.nlm.nih.gov/pmc/blobs/7cc7/5598072/4f0c433215ce/12885_2017_3633_Fig3_HTML.jpg
https://cdn.ncbi.nlm.nih.gov/pmc/blobs/7cc7/5598072/fb81c7165ed4/12885_2017_3633_Fig4_HTML.jpg

相似文献

1
FOXP3 Is a HCC suppressor gene and Acts through regulating the TGF-β/Smad2/3 signaling pathway.FOXP3 是 HCC 的抑制基因,通过调节 TGF-β/Smad2/3 信号通路起作用。
BMC Cancer. 2017 Sep 13;17(1):648. doi: 10.1186/s12885-017-3633-6.
2
MicroRNA-148a-3p inhibits progression of hepatocelluar carcimoma by repressing SMAD2 expression in an Ago2 dependent manner.microRNA-148a-3p 通过依赖于 Ago2 的方式抑制 SMAD2 表达抑制肝癌细胞的进展。
J Exp Clin Cancer Res. 2020 Aug 4;39(1):150. doi: 10.1186/s13046-020-01649-0.
3
Upregulation of CYR61 by TGF-β and YAP signaling exerts a counter-suppression of hepatocellular carcinoma.转化生长因子-β(TGF-β)和Yes相关蛋白(YAP)信号通路对富含半胱氨酸的血管生成素61(CYR61)的上调发挥了对肝细胞癌的反抑制作用。
J Biol Chem. 2024 Apr;300(4):107208. doi: 10.1016/j.jbc.2024.107208. Epub 2024 Mar 21.
4
Transcription factor specificity protein 1-mediated Serine/threonine kinase 39 upregulation promotes the proliferation, migration, invasion and epithelial-mesenchymal transition of hepatocellular carcinoma cells by activating the transforming growth factor-β1 /Smad2/3 pathway.转录因子特异性蛋白 1 介导丝氨酸/苏氨酸激酶 39 的上调通过激活转化生长因子-β1/Smad2/3 通路促进肝癌细胞的增殖、迁移、侵袭和上皮-间充质转化。
Bioengineered. 2021 Dec;12(1):3566-3577. doi: 10.1080/21655979.2021.1947939.
5
GP73 promotes epithelial-mesenchymal transition and invasion partly by activating TGF-β1/Smad2 signaling in hepatocellular carcinoma.GP73 通过激活 TGF-β1/Smad2 信号通路促进肝癌细胞的上皮间质转化和侵袭。
Carcinogenesis. 2018 Jul 3;39(7):900-910. doi: 10.1093/carcin/bgy010.
6
Loss of KLF4 and consequential downregulation of Smad7 exacerbate oncogenic TGF-β signaling in and promote progression of hepatocellular carcinoma.KLF4的缺失以及随之而来的Smad7下调会加剧致癌性转化生长因子-β信号传导,并促进肝细胞癌的进展。
Oncogene. 2017 May 25;36(21):2957-2968. doi: 10.1038/onc.2016.447. Epub 2017 Feb 13.
7
CHI3L1 promotes tumor progression by activating TGF-β signaling pathway in hepatocellular carcinoma.Chi3l1 通过激活肝癌中的 TGF-β 信号通路促进肿瘤进展。
Sci Rep. 2018 Oct 9;8(1):15029. doi: 10.1038/s41598-018-33239-8.
8
STMN2 mediates nuclear translocation of Smad2/3 and enhances TGFβ signaling by destabilizing microtubules to promote epithelial-mesenchymal transition in hepatocellular carcinoma.STMN2 通过不稳定微管促进肝癌中的上皮-间充质转化,介导 Smad2/3 的核易位并增强 TGFβ 信号。
Cancer Lett. 2021 May 28;506:128-141. doi: 10.1016/j.canlet.2021.03.001. Epub 2021 Mar 8.
9
miR-663a inhibits tumor growth and invasion by regulating TGF-β1 in hepatocellular carcinoma.miR-663a 通过调节 TGF-β1 抑制肝癌的肿瘤生长和侵袭。
BMC Cancer. 2018 Nov 28;18(1):1179. doi: 10.1186/s12885-018-5016-z.
10
ITGBL1 promotes cell migration and invasion through stimulating the TGF-β signalling pathway in hepatocellular carcinoma.ITGBL1 通过刺激肝癌中的 TGF-β 信号通路促进细胞迁移和侵袭。
Cell Prolif. 2020 Jul;53(7):e12836. doi: 10.1111/cpr.12836. Epub 2020 Jun 14.

引用本文的文献

1
Crosstalk Between Immunity and Oncogenes Within the Tumor Microenvironment of HPV-Associated Cervical Squamous Cell Carcinoma.人乳头瘤病毒相关宫颈鳞状细胞癌肿瘤微环境中免疫与癌基因之间的串扰
Onco Targets Ther. 2025 Aug 15;18:899-920. doi: 10.2147/OTT.S537872. eCollection 2025.
2
Mechanism of METTL14 regulates HBV-HCC malignant progression by mediating m6A modification of FOXP3 and thus transcriptional activation of ALDOB.METTL14通过介导FOXP3的m6A修饰从而激活ALDOB转录来调控HBV-HCC恶性进展的机制。
J Mol Histol. 2025 Aug 8;56(4):259. doi: 10.1007/s10735-025-10551-y.
3
Harnessing endogenous miRNA targeting ZIKV: A cutting-edge strategy to inhibit virus infection.

本文引用的文献

1
Pillars Article: Control of Regulatory T Cell Development by the Transcription Factor Foxp3. Science 2003. 299: 1057-1061.支柱文章:转录因子Foxp3对调节性T细胞发育的控制。《科学》2003年。299卷:1057 - 1061页。
J Immunol. 2017 Feb 1;198(3):981-985.
2
TGF-β and the TGF-β Family: Context-Dependent Roles in Cell and Tissue Physiology.转化生长因子-β与转化生长因子-β家族:在细胞和组织生理学中的背景依赖性作用
Cold Spring Harb Perspect Biol. 2016 May 2;8(5):a021873. doi: 10.1101/cshperspect.a021873.
3
TGF-β Tumor Suppression through a Lethal EMT.通过致死性上皮-间质转化实现的转化生长因子-β肿瘤抑制作用
利用靶向寨卡病毒的内源性微小RNA:一种抑制病毒感染的前沿策略。
Mol Ther Nucleic Acids. 2025 May 14;36(2):102562. doi: 10.1016/j.omtn.2025.102562. eCollection 2025 Jun 10.
4
Sex disparities in hepatocellular carcinoma immunotherapy: hormonal and genetic influences on treatment efficacy.肝细胞癌免疫治疗中的性别差异:激素和基因对治疗效果的影响。
Front Immunol. 2025 May 14;16:1607374. doi: 10.3389/fimmu.2025.1607374. eCollection 2025.
5
Research progress of T cells in cholangiocarcinoma.胆管癌中T细胞的研究进展
Front Immunol. 2025 Feb 25;16:1453344. doi: 10.3389/fimmu.2025.1453344. eCollection 2025.
6
FOXP3 as a prognostic marker and therapeutic target in immunogenic cell death modulation for clear cell renal cell carcinoma.FOXP3作为透明细胞肾细胞癌免疫原性细胞死亡调节中的预后标志物和治疗靶点。
Discov Oncol. 2025 Jan 30;16(1):102. doi: 10.1007/s12672-025-01831-w.
7
Immunohistochemical analyses reveal FoxP3 expressions in spleen and colorectal cancer in mice treated with AOM/DSS, and their suppression by glycyrrhizin.免疫组织化学分析显示,奥沙利铂/葡聚糖硫酸钠处理的小鼠脾脏和结直肠癌中 FoxP3 的表达,并被甘草酸所抑制。
PLoS One. 2024 Aug 16;19(8):e0307038. doi: 10.1371/journal.pone.0307038. eCollection 2024.
8
Regulatory T cells inhibit FoxP3 to increase the population of tumor initiating cells in hepatocellular carcinoma.调节性 T 细胞抑制 FoxP3 增加肝癌肿瘤起始细胞的数量。
J Cancer Res Clin Oncol. 2024 Jul 29;150(7):373. doi: 10.1007/s00432-024-05892-2.
9
Advances in Foxp3+ regulatory T cells (Foxp3+ Treg) and key factors in digestive malignancies.Foxp3+ 调节性 T 细胞(Foxp3+Treg)的研究进展及其在消化道恶性肿瘤中的关键作用。
Front Immunol. 2024 Jun 11;15:1404974. doi: 10.3389/fimmu.2024.1404974. eCollection 2024.
10
The effect of FOXP3 genetic polymorphisms on correlations with hepatitis B virus-hepatocellular carcinoma: A case-control study.FOXP3基因多态性对乙型肝炎病毒相关性肝细胞癌的影响:一项病例对照研究。
Heliyon. 2023 Dec 12;10(1):e23660. doi: 10.1016/j.heliyon.2023.e23660. eCollection 2024 Jan 15.
Cell. 2016 Feb 25;164(5):1015-30. doi: 10.1016/j.cell.2016.01.009. Epub 2016 Feb 18.
4
Amphiregulin activates regulatory T lymphocytes and suppresses CD8+ T cell-mediated anti-tumor response in hepatocellular carcinoma cells.双调蛋白激活调节性T淋巴细胞并抑制CD8 + T细胞介导的肝癌细胞抗肿瘤反应。
Oncotarget. 2015 Oct 13;6(31):32138-53. doi: 10.18632/oncotarget.5171.
5
FOXP3-miR-146-NF-κB Axis and Therapy for Precancerous Lesions in Prostate.FOXP3-微小RNA-146-核因子κB轴与前列腺癌前病变的治疗
Cancer Res. 2015 Apr 15;75(8):1714-24. doi: 10.1158/0008-5472.CAN-14-2109. Epub 2015 Feb 23.
6
Forkhead box protein P3 (Foxp3) expression serves as an early chronic inflammation marker of squamous cell differentiation and aggressive pathology of urothelial carcinomas in neurological patients.叉头框蛋白P3(Foxp3)表达是神经疾病患者尿路上皮癌鳞状细胞分化和侵袭性病理的早期慢性炎症标志物。
BJU Int. 2015 Apr;115 Suppl 6:28-32. doi: 10.1111/bju.13044.
7
Immunomodulatory effects of transforming growth factor-β in the liver.肝脏中转化生长因子-β的免疫调节作用。
Hepatobiliary Surg Nutr. 2014 Dec;3(6):386-406. doi: 10.3978/j.issn.2304-3881.2014.11.06.
8
CC chemokine receptor-like 1 functions as a tumour suppressor by impairing CCR7-related chemotaxis in hepatocellular carcinoma.CC趋化因子受体样1通过损害肝细胞癌中与CCR7相关的趋化作用发挥肿瘤抑制功能。
J Pathol. 2015 Mar;235(4):546-58. doi: 10.1002/path.4450. Epub 2014 Dec 18.
9
FOXP3 expression in tumor cells and tumor-infiltrating lymphocytes is associated with breast cancer prognosis.肿瘤细胞和肿瘤浸润淋巴细胞中的FOXP3表达与乳腺癌预后相关。
Mol Clin Oncol. 2013 Jul;1(4):625-632. doi: 10.3892/mco.2013.107. Epub 2013 Apr 26.
10
Margin-infiltrating CD20(+) B cells display an atypical memory phenotype and correlate with favorable prognosis in hepatocellular carcinoma.边缘浸润的 CD20(+) B 细胞表现出非典型的记忆表型,并与肝细胞癌的良好预后相关。
Clin Cancer Res. 2013 Nov 1;19(21):5994-6005. doi: 10.1158/1078-0432.CCR-12-3497. Epub 2013 Sep 20.