Kuntz Elodie M, Baquero Pablo, Michie Alison M, Dunn Karen, Tardito Saverio, Holyoake Tessa L, Helgason G Vignir, Gottlieb Eyal
Cancer Research UK, Beatson Institute, Glasgow, UK.
Wolfson Wohl Cancer Research Centre, Institute of Cancer Sciences, College of Medical, Veterinary &Life Sciences, University of Glasgow, Glasgow, UK.
Nat Med. 2017 Oct;23(10):1234-1240. doi: 10.1038/nm.4399. Epub 2017 Sep 18.
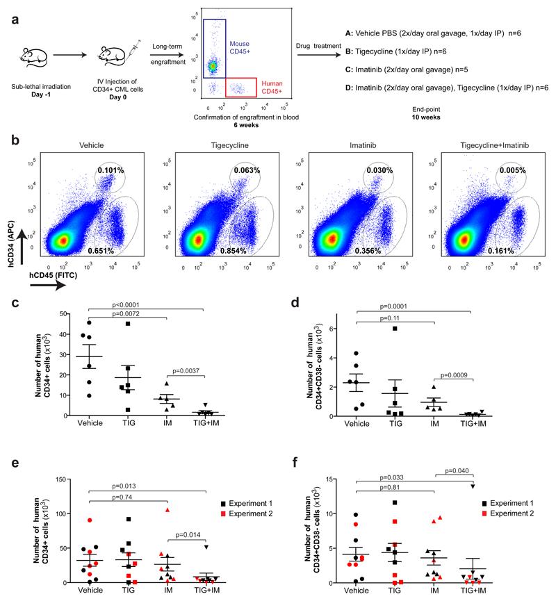
Treatment of chronic myeloid leukemia (CML) with imatinib mesylate and other second- and/or third-generation c-Abl-specific tyrosine kinase inhibitors (TKIs) has substantially extended patient survival. However, TKIs primarily target differentiated cells and do not eliminate leukemic stem cells (LSCs). Therefore, targeting minimal residual disease to prevent acquired resistance and/or disease relapse requires identification of new LSC-selective target(s) that can be exploited therapeutically. Considering that malignant transformation involves cellular metabolic changes, which may in turn render the transformed cells susceptible to specific assaults in a selective manner, we searched for such vulnerabilities in CML LSCs. We performed metabolic analyses on both stem cell-enriched (CD34 and CD34CD38) and differentiated (CD34) cells derived from individuals with CML, and we compared the signature of these cells with that of their normal counterparts. Through combination of stable isotope-assisted metabolomics with functional assays, we demonstrate that primitive CML cells rely on upregulated oxidative metabolism for their survival. We also show that combination treatment with imatinib and tigecycline, an antibiotic that inhibits mitochondrial protein translation, selectively eradicates CML LSCs both in vitro and in a xenotransplantation model of human CML. Our findings provide a strong rationale for investigation of the use of TKIs in combination with tigecycline to treat patients with CML with minimal residual disease.
用甲磺酸伊马替尼及其他第二代和/或第三代c-Abl特异性酪氨酸激酶抑制剂(TKIs)治疗慢性髓性白血病(CML)已显著延长了患者生存期。然而,TKIs主要作用于分化细胞,无法清除白血病干细胞(LSCs)。因此,靶向微小残留病以预防获得性耐药和/或疾病复发需要鉴定可用于治疗的新的LSC选择性靶点。鉴于恶性转化涉及细胞代谢变化,这反过来可能使转化细胞以选择性方式易受特定攻击,我们在CML LSCs中寻找此类易损性。我们对来自CML患者的干细胞富集(CD34和CD34CD38)及分化(CD34)细胞进行了代谢分析,并将这些细胞的特征与其正常对应细胞的特征进行了比较。通过将稳定同位素辅助代谢组学与功能测定相结合,我们证明原始CML细胞依靠上调的氧化代谢来维持生存。我们还表明,伊马替尼与替加环素(一种抑制线粒体蛋白翻译的抗生素)联合治疗在体外和人CML异种移植模型中均能选择性根除CML LSCs。我们的研究结果为研究使用TKIs联合替加环素治疗微小残留病的CML患者提供了有力依据。