Suppr超能文献

伯氏疟原虫雌、雄配子体的比较转录组学及肺泡虫纲中性别进化

Comparative transcriptomics of female and male gametocytes in Plasmodium berghei and the evolution of sex in alveolates.

作者信息

Yeoh Lee M, Goodman Christopher D, Mollard Vanessa, McFadden Geoffrey I, Ralph Stuart A

机构信息

Department of Biochemistry and Molecular Biology, Bio21 Molecular Science and Biotechnology Institute, The University of Melbourne, Parkville, 3010, Australia.

School of BioSciences, The University of Melbourne, Parkville, 3010, Australia.

出版信息

BMC Genomics. 2017 Sep 18;18(1):734. doi: 10.1186/s12864-017-4100-0.

Abstract

BACKGROUND

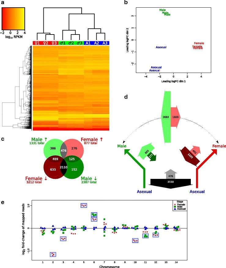
The clinical symptoms of malaria are caused by the asexual replication of Plasmodium parasites in the blood of the vertebrate host. To spread to new hosts, however, the malaria parasite must differentiate into sexual forms, termed gametocytes, which are ingested by a mosquito vector. Sexual differentiation produces either female or male gametocytes, and involves significant morphological and biochemical changes. These transformations prepare gametocytes for the rapid progression to gamete formation and fertilisation, which occur within 20 min of ingestion. Here we present the transcriptomes of asexual, female, and male gametocytes in P. berghei, and a comprehensive statistically-based differential-expression analysis of the transcriptional changes that underpin this sexual differentiation.

RESULTS

RNA-seq analysis revealed numerous differences in the transcriptomes of female and male gametocytes compared to asexual stages. Overall, there is net downregulation of transcripts in gametocytes compared to asexual stages, with this trend more marked in female gametocytes. Our analysis identified transcriptional changes in previously-characterised gametocyte-specific pathways, which validated our approach. We also detected many previously-unreported female- and male-specific pathways and genes. Transcriptional biases in stage and gender were then used to investigate sex-specificity and sexual dimorphism of Plasmodium in an evolutionary context. Sex-related gene expression is well conserved between Plasmodium species, but relatively poorly conserved in related organisms outside this genus. This pattern of conservation is most evident in genes necessary for both male and female gametocyte formation. However, this trend is less pronounced for male-specific genes, which are more highly conserved outside the genus than genes specific to female development.

CONCLUSIONS

We characterised the transcriptional changes that are integral to the development of the female and male sexual forms of Plasmodium. These differential-expression patterns provide a vital insight into understanding the gender-specific characteristics of this essential stage that is the primary target for treatments that block parasite transmission. Our results also offer insight into the evolution of sex genes through Alveolata, and suggest that many Plasmodium sex genes evolved within the genus. We further hypothesise that male gametocytes co-opted pre-existing cellular machinery in their evolutionary history, whereas female gametocytes evolved more through the development of novel, parasite-specific pathways.

摘要

背景

疟疾的临床症状是由疟原虫在脊椎动物宿主血液中的无性繁殖引起的。然而,为了传播到新的宿主,疟原虫必须分化为有性形式,即配子体,它会被蚊子媒介摄取。有性分化产生雌性或雄性配子体,涉及显著的形态和生化变化。这些转变使配子体为快速发展到配子形成和受精做好准备,受精在摄取后20分钟内发生。在此,我们展示了伯氏疟原虫无性、雌性和雄性配子体的转录组,并对支持这种有性分化的转录变化进行了全面的基于统计的差异表达分析。

结果

RNA测序分析揭示了与无性阶段相比,雌性和雄性配子体转录组存在众多差异。总体而言,与无性阶段相比,配子体中的转录本有净下调,这种趋势在雌性配子体中更为明显。我们的分析确定了先前已表征的配子体特异性途径中的转录变化,这验证了我们的方法。我们还检测到许多先前未报道的雌性和雄性特异性途径及基因。然后利用阶段和性别的转录偏差在进化背景下研究疟原虫的性别特异性和性二态性。疟原虫物种之间与性别相关的基因表达保守性良好,但在该属之外的相关生物体中相对保守性较差。这种保守模式在雄性和雌性配子体形成所必需的基因中最为明显。然而,对于雄性特异性基因,这种趋势不太明显,其在该属之外的保守性高于雌性发育特异性基因。

结论

我们表征了疟原虫雌性和雄性有性形式发育所必需的转录变化。这些差异表达模式为理解这个关键阶段的性别特异性特征提供了至关重要的见解,该阶段是阻断寄生虫传播治疗的主要靶点。我们的结果还为通过顶复门研究性基因的进化提供了见解,并表明许多疟原虫性基因是在该属内进化的。我们进一步假设,雄性配子体在其进化历史中采用了预先存在的细胞机制,而雌性配子体更多地是通过新的、寄生虫特异性途径的发展而进化的。

https://cdn.ncbi.nlm.nih.gov/pmc/blobs/aa5e/5604118/6cbb387d5009/12864_2017_4100_Fig1_HTML.jpg

文献AI研究员

20分钟写一篇综述,助力文献阅读效率提升50倍。

立即体验

用中文搜PubMed

大模型驱动的PubMed中文搜索引擎

马上搜索

文档翻译

学术文献翻译模型,支持多种主流文档格式。

立即体验