Suppr超能文献

短链脂肪酸通过改变淋巴细胞从肠道的迁移来部分改善免疫介导性葡萄膜炎。

Short chain fatty acids ameliorate immune-mediated uveitis partially by altering migration of lymphocytes from the intestine.

机构信息

Casey Eye Institute, Oregon Health and Science University, Portland, Oregon, United States.

Division of Arthritis and Rheumatic Diseases, Department of Medicine, Oregon Health and Science University, Portland, Oregon, United States.

出版信息

Sci Rep. 2017 Sep 18;7(1):11745. doi: 10.1038/s41598-017-12163-3.

Abstract

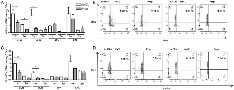
Short chain fatty acids (SCFA) are metabolites of intestinal bacteria resulting from fermentation of dietary fiber. SCFA are protective in various animal models of inflammatory disease. We investigated the effects of exogenous administration of SFCAs, particularly propionate, on uveitis using an inducible model of experimental autoimmune uveitis (EAU). Oral SCFA administration attenuated uveitis severity in a mouse strain-dependent manner through regulatory T cell induction among lymphocytes in the intestinal lamina propria (LPL) and cervical lymph nodes (CLN). SCFA also suppressed effector T cell induction in the CLN and mesenteric lymph nodes (MLN). Alterations in intestinal morphology and gene expression demonstrated in the EAU model prior to the onset of uveitis were blunted by oral SCFA administration. Using a Kaede transgenic mouse, we demonstrated enhanced leukocyte trafficking between the intestine and the eye in EAU. Propionate suppressed T effector cell migration between the intestine and the spleen in EAU Kaede mice. In conclusion, our findings support exogenous administration of SCFAs as a potential treatment strategy for uveitis through the stabilization of subclinical intestinal alterations that occur in inflammatory diseases including uveitis, as well as prevention of trafficking of leukocytes between the gastrointestinal tract and extra-intestinal tissues.

摘要

短链脂肪酸(SCFA)是膳食纤维发酵产生的肠道细菌代谢产物。SCFA 在各种炎症性疾病的动物模型中具有保护作用。我们使用实验性自身免疫性葡萄膜炎(EAU)的诱导模型研究了外源性 SCFA(特别是丙酸盐)对葡萄膜炎的影响。SCFA 通过诱导肠固有层(LPL)和颈部淋巴结(CLN)中的淋巴细胞中的调节性 T 细胞,以依赖于小鼠品系的方式减轻了葡萄膜炎的严重程度。SCFA 还抑制了 CLN 和肠系膜淋巴结(MLN)中效应 T 细胞的诱导。在葡萄膜炎发作之前,在 EAU 模型中观察到的肠道形态和基因表达的改变,通过口服 SCFA 给药得到了缓解。使用 Kaede 转基因小鼠,我们证明了在 EAU 中白细胞在肠和眼之间的迁移增加。丙酸盐抑制了 EAU Kaede 小鼠中肠和脾之间 T 效应细胞的迁移。总之,我们的发现支持将 SCFA 作为一种潜在的治疗策略,通过稳定包括葡萄膜炎在内的炎症性疾病中发生的亚临床肠道改变,以及预防白细胞在胃肠道和肠外组织之间的迁移,来治疗葡萄膜炎。

https://cdn.ncbi.nlm.nih.gov/pmc/blobs/bcaa/5603543/a57bcdbec4e4/41598_2017_12163_Fig1_HTML.jpg

文献AI研究员

20分钟写一篇综述,助力文献阅读效率提升50倍。

立即体验

用中文搜PubMed

大模型驱动的PubMed中文搜索引擎

马上搜索

文档翻译

学术文献翻译模型,支持多种主流文档格式。

立即体验