Marina-Zárate Ester, Pérez-García Arantxa, Ramiro Almudena R
B Lymphocyte Biology Laboratory, Fundacion Centro Nacional de Investigaciones Cardiovasculares Carlos III, Madrid, Spain.
Front Immunol. 2017 Sep 4;8:1076. doi: 10.3389/fimmu.2017.01076. eCollection 2017.
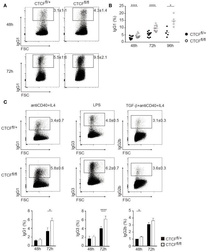
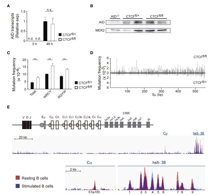
In response to antigenic stimulation B cells undergo class switch recombination (CSR) at the immunoglobulin heavy chain (IgH) to replace the primary IgM/IgD isotypes by IgG, IgE, or IgA. CSR is initiated by activation-induced cytidine deaminase (AID) through the deamination of cytosine residues at the switch (S) regions of IgH. B cell stimulation promotes germline transcription (GLT) of specific S regions, a necessary event prior to CSR because it facilitates AID access to S regions. Here, we show that CCCTC-binding factor (CTCF)-deficient mice are severely impaired in the generation of germinal center B cells and plasma cells after immunization , most likely due to impaired cell survival. Importantly, we find that CTCF-deficient B cells have an increased rate of CSR under various stimulation conditions . This effect is not secondary to altered cell proliferation or AID expression in CTCF-deficient cells. Instead, we find that CTCF-deficient B cells harbor an increased mutation frequency at switch regions, probably reflecting an increased accessibility of AID to IgH in the absence of CTCF. Moreover, CTCF deficiency triggers premature GLT of S regions in naïve B cells. Our results indicate that CTCF restricts CSR by enforcing GLT silencing and limiting AID access to IgH.
作为对抗原刺激的反应,B细胞在免疫球蛋白重链(IgH)处经历类别转换重组(CSR),以用IgG、IgE或IgA取代主要的IgM/IgD同种型。CSR由激活诱导的胞苷脱氨酶(AID)通过对IgH转换(S)区域的胞嘧啶残基进行脱氨作用而启动。B细胞刺激促进特定S区域的胚系转录(GLT),这是CSR之前的一个必要事件,因为它有助于AID接近S区域。在此,我们表明CCCTC结合因子(CTCF)缺陷型小鼠在免疫后生发中心B细胞和浆细胞的产生中严重受损,最可能是由于细胞存活受损。重要的是,我们发现CTCF缺陷型B细胞在各种刺激条件下CSR速率增加。这种效应并非继发于CTCF缺陷型细胞中细胞增殖或AID表达的改变。相反,我们发现CTCF缺陷型B细胞在转换区域的突变频率增加,这可能反映了在没有CTCF的情况下AID对IgH的可及性增加。此外,CTCF缺陷会触发幼稚B细胞中S区域的过早GLT。我们的结果表明,CTCF通过加强GLT沉默和限制AID对IgH的可及性来限制CSR。