Suppr超能文献

北极中洋脊特罗尔墙喷口区铁锰结壳中噬铁菌目细菌及其共栖菌的微生物分析。

Microbial analysis of Zetaproteobacteria and co-colonizers of iron mats in the Troll Wall Vent Field, Arctic Mid-Ocean Ridge.

作者信息

Vander Roost Jan, Thorseth Ingunn Hindenes, Dahle Håkon

机构信息

Centre for Geobiology, University of Bergen, Bergen, Norway.

Department of Biology, University of Bergen, Bergen, Norway.

出版信息

PLoS One. 2017 Sep 20;12(9):e0185008. doi: 10.1371/journal.pone.0185008. eCollection 2017.

Abstract

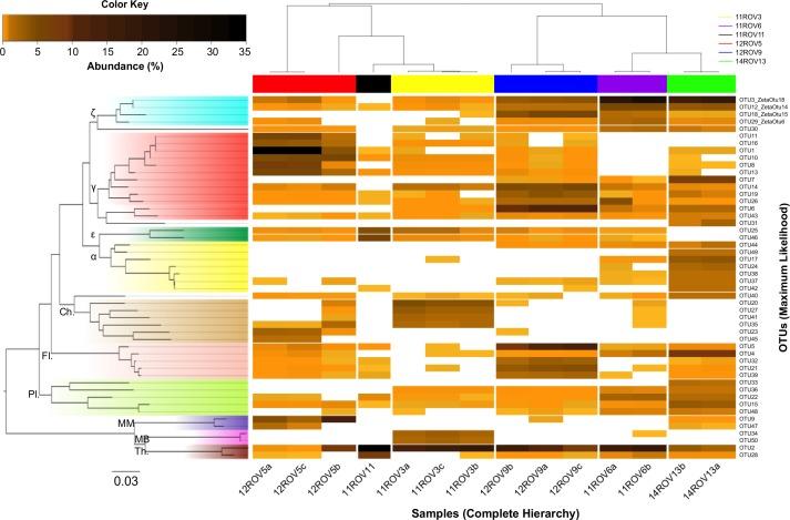
Over the last decade it has become increasingly clear that Zetaproteobacteria are widespread in hydrothermal systems and that they contribute to the biogeochemical cycling of iron in these environments. However, how chemical factors control the distribution of Zetaproteobacteria and their co-occurring taxa remains elusive. Here we analysed iron mats from the Troll Wall Vent Field (TWVF) located at the Arctic Mid-Ocean Ridge (AMOR) in the Norwegian-Greenland Sea. The samples were taken at increasing distances from high-temperature venting chimneys towards areas with ultraslow low-temperature venting, encompassing a large variety in geochemical settings. Electron microscopy revealed the presence of biogenic iron stalks in all samples. Using 16S rRNA gene sequence profiling we found that relative abundances of Zetaproteobacteria in the iron mats varied from 0.2 to 37.9%. Biogeographic analyses of Zetaproteobacteria, using the ZetaHunter software, revealed the presence of ZetaOtus 1, 2 and 9, supporting the view that they are cosmopolitan. Relative abundances of co-occurring taxa, including Thaumarchaeota, Euryarchaeota and Proteobacteria, also varied substantially. From our results, combined with results from previous microbiological and geochemical analyses of the TWVF, we infer that the distribution of Zetaproteobacteria is connected to fluid-flow patterns and, ultimately, variations in chemical energy landscapes. Moreover, we provide evidence for iron-oxidizing members of Gallionellaceae being widespread in TWVF iron mats, albeit at low relative abundances.

摘要

在过去十年中,越来越明显的是,ζ变形菌在热液系统中广泛存在,并且它们在这些环境中的铁生物地球化学循环中发挥作用。然而,化学因素如何控制ζ变形菌及其共生类群的分布仍然不清楚。在这里,我们分析了位于挪威-格陵兰海北极中洋脊(AMOR)的巨魔墙喷口场(TWVF)的铁垫。样本是从高温排放烟囱向超缓慢低温排放区域逐渐增加距离采集的,涵盖了各种各样的地球化学环境。电子显微镜显示所有样本中都存在生物源铁柄。使用16S rRNA基因序列分析,我们发现铁垫中ζ变形菌的相对丰度在0.2%至37.9%之间变化。使用ZetaHunter软件对ζ变形菌进行生物地理分析,发现了ZetaOtus 1、2和9的存在,支持了它们是世界性的观点。包括奇古菌门、广古菌门和变形菌门在内的共生类群的相对丰度也有很大差异。根据我们的结果,结合之前对TWVF的微生物学和地球化学分析结果,我们推断ζ变形菌的分布与流体流动模式有关,最终与化学能景观的变化有关。此外,我们提供了证据表明Gallionellaceae的铁氧化成员在TWVF铁垫中广泛存在,尽管相对丰度较低。

https://cdn.ncbi.nlm.nih.gov/pmc/blobs/748d/5607188/86f8577faaf9/pone.0185008.g001.jpg

文献检索

告别复杂PubMed语法,用中文像聊天一样搜索,搜遍4000万医学文献。AI智能推荐,让科研检索更轻松。

立即免费搜索

文件翻译

保留排版,准确专业,支持PDF/Word/PPT等文件格式,支持 12+语言互译。

免费翻译文档

深度研究

AI帮你快速写综述,25分钟生成高质量综述,智能提取关键信息,辅助科研写作。

立即免费体验