Suppr超能文献

Rab5 GTP酶模块对自噬体的封闭很重要。

A Rab5 GTPase module is important for autophagosome closure.

作者信息

Zhou Fan, Zou Shenshen, Chen Yong, Lipatova Zhanna, Sun Dan, Zhu Xiaolong, Li Rui, Wu Zulin, You Weiming, Cong Xiaoxia, Zhou Yiting, Xie Zhiping, Gyurkovska Valeriya, Liu Yutao, Li Qunli, Li Wenjing, Cheng Jie, Liang Yongheng, Segev Nava

机构信息

College of Life Sciences, Key Laboratory of Agricultural Environmental Microbiology of Ministry of Agriculture, Nanjing Agricultural University, Nanjing, China.

Department of Biochemistry and Molecular Genetics, College of Medicine, University of Illinois at Chicago.

出版信息

PLoS Genet. 2017 Sep 21;13(9):e1007020. doi: 10.1371/journal.pgen.1007020. eCollection 2017 Sep.

Abstract

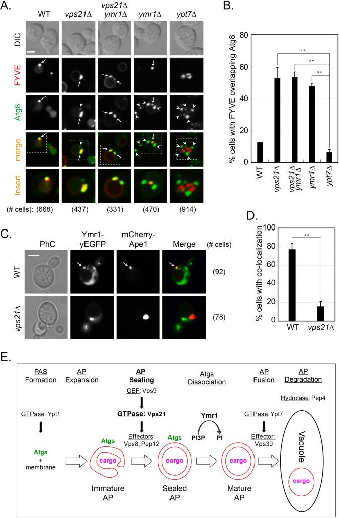
In the conserved autophagy pathway, the double-membrane autophagosome (AP) engulfs cellular components to be delivered for degradation in the lysosome. While only sealed AP can productively fuse with the lysosome, the molecular mechanism of AP closure is currently unknown. Rab GTPases, which regulate all intracellular trafficking pathways in eukaryotes, also regulate autophagy. Rabs function in GTPase modules together with their activators and downstream effectors. In yeast, an autophagy-specific Ypt1 GTPase module, together with a set of autophagy-related proteins (Atgs) and a phosphatidylinositol-3-phosphate (PI3P) kinase, regulates AP formation. Fusion of APs and endosomes with the vacuole (the yeast lysosome) requires the Ypt7 GTPase module. We have previously shown that the Rab5-related Vps21, within its endocytic GTPase module, regulates autophagy. However, it was not clear which autophagy step it regulates. Here, we show that this module, which includes the Vps9 activator, the Rab5-related Vps21, the CORVET tethering complex, and the Pep12 SNARE, functions after AP expansion and before AP closure. Whereas APs are not formed in mutant cells depleted for Atgs, sealed APs accumulate in cells depleted for the Ypt7 GTPase module members. Importantly, depletion of individual members of the Vps21 module results in a novel phenotype: accumulation of unsealed APs. In addition, we show that Vps21-regulated AP closure precedes another AP maturation step, the previously reported PI3P phosphatase-dependent Atg dissociation. Our results delineate three successive steps in the autophagy pathway regulated by Rabs, Ypt1, Vps21 and Ypt7, and provide the first insight into the upstream regulation of AP closure.

摘要

在保守的自噬途径中,双膜自噬体(AP)吞噬细胞成分以便在溶酶体中进行降解。虽然只有密封的AP才能有效地与溶酶体融合,但AP封闭的分子机制目前尚不清楚。Rab GTP酶调节真核生物中的所有细胞内运输途径,也调节自噬。Rab在GTP酶模块中与其激活剂和下游效应器一起发挥作用。在酵母中,一个自噬特异性的Ypt1 GTP酶模块,与一组自噬相关蛋白(Atg)和磷脂酰肌醇-3-磷酸(PI3P)激酶一起,调节AP的形成。AP和内体与液泡(酵母溶酶体)的融合需要Ypt7 GTP酶模块。我们之前已经表明,Rab5相关的Vps21在其胞吞GTP酶模块中调节自噬。然而,尚不清楚它调节自噬的哪个步骤。在这里,我们表明这个模块,包括Vps9激活剂、Rab5相关的Vps21、CORVET拴系复合体和Pep12 SNARE,在AP扩张后和AP封闭前发挥作用。虽然在缺乏Atg的突变细胞中不形成AP,但在缺乏Ypt7 GTP酶模块成员的细胞中积累了密封的AP。重要的是,Vps21模块单个成员的缺失导致一种新的表型:未密封AP的积累。此外,我们表明Vps21调节的AP封闭先于另一个AP成熟步骤,即先前报道的PI3P磷酸酶依赖性Atg解离。我们的结果描绘了由Rab、Ypt1、Vps21和Ypt7调节的自噬途径中的三个连续步骤,并首次深入了解了AP封闭的上游调节。

https://cdn.ncbi.nlm.nih.gov/pmc/blobs/3fbe/5626503/3bb7cd58ea64/pgen.1007020.g001.jpg

文献检索

告别复杂PubMed语法,用中文像聊天一样搜索,搜遍4000万医学文献。AI智能推荐,让科研检索更轻松。

立即免费搜索

文件翻译

保留排版,准确专业,支持PDF/Word/PPT等文件格式,支持 12+语言互译。

免费翻译文档

深度研究

AI帮你快速写综述,25分钟生成高质量综述,智能提取关键信息,辅助科研写作。

立即免费体验