• 文献检索
  • 文档翻译
  • 深度研究
  • 学术资讯
  • Suppr Zotero 插件Zotero 插件
  • 邀请有礼
  • 套餐&价格
  • 历史记录
应用&插件
Suppr Zotero 插件Zotero 插件浏览器插件Mac 客户端Windows 客户端微信小程序
定价
高级版会员购买积分包购买API积分包
服务
文献检索文档翻译深度研究API 文档MCP 服务
关于我们
关于 Suppr公司介绍联系我们用户协议隐私条款
关注我们

Suppr 超能文献

核心技术专利:CN118964589B侵权必究
粤ICP备2023148730 号-1Suppr @ 2026

文献检索

告别复杂PubMed语法,用中文像聊天一样搜索,搜遍4000万医学文献。AI智能推荐,让科研检索更轻松。

立即免费搜索

文件翻译

保留排版,准确专业,支持PDF/Word/PPT等文件格式,支持 12+语言互译。

免费翻译文档

深度研究

AI帮你快速写综述,25分钟生成高质量综述,智能提取关键信息,辅助科研写作。

立即免费体验

糖原合酶激酶-3β 抑制在软骨细胞中介导线粒体功能障碍、细胞外基质重塑和终末分化。

Glycogen Synthase Kinase-3β Inhibition Links Mitochondrial Dysfunction, Extracellular Matrix Remodelling and Terminal Differentiation in Chondrocytes.

机构信息

Laboratorio di Immunoreumatologia e Rigenerazione Tessutale, Istituto Ortopedico Rizzoli, Bologna, Italy.

Dipartimento di Scienze Mediche e Chirurgiche, Università di Bologna, Bologna, Italy.

出版信息

Sci Rep. 2017 Sep 21;7(1):12059. doi: 10.1038/s41598-017-12129-5.

DOI:10.1038/s41598-017-12129-5
PMID:28935982
原文链接:https://pmc.ncbi.nlm.nih.gov/articles/PMC5608843/
Abstract

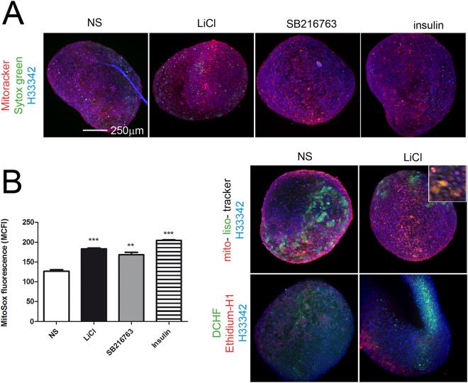
Following inflammatory stimuli, GSK3 inhibition functions as a hub with pleiotropic effects leading to cartilage degradation. However, little is known about the effects triggered by its direct inhibition as well as the effects on mitochondrial pathology, that contributes to osteoarthritis pathogenesis. To this aim we assessed the molecular mechanisms triggered by GSK3β inactivating stimuli on 3-D (micromass) cultures of human articular chondrocytes. Stimuli were delivered either at micromass seeding (long term) or after maturation (short term) to explore "late" effects on terminal differentiation or "early" mitochondrial effects, respectively. GSK3β inhibition significantly enhanced mitochondrial oxidative stress and damage and endochondral ossification based on increased nuclear translocation of Runx-2 and β-catenin, calcium deposition, cell death and enhanced remodelling of the extracellular matrix as demonstrated by the increased collagenolytic activity of supernatants, despite unmodified (MMP-1) or even reduced (MMP-13) collagenase gene/protein expression. Molecular dissection of the underlying mechanisms showed that GSK3β inhibition achieved with pharmacological/silencing strategies impacted on the control of collagenolytic activity, via both decreased inhibition (reduced TIMP-3) and increased activation (increased MMP-10 and MMP-14). To conclude, the inhibition of GSK3β enhances terminal differentiation via concerted effects on ECM and therefore its activity represents a tool to keep articular cartilage homeostasis.

摘要

在炎症刺激下,GSK3 抑制作用作为一个枢纽,具有多种效应,导致软骨降解。然而,人们对其直接抑制作用以及对导致骨关节炎发病机制的线粒体病理的影响知之甚少。为此,我们评估了 GSK3β 在人关节软骨 3-D(微团)培养物中被激活时引发的分子机制。刺激物要么在微团接种时(长期),要么在成熟后(短期)给予,以分别探索对终末分化的“晚期”影响或对线粒体的“早期”影响。GSK3β 抑制显著增强了线粒体氧化应激和损伤,并促进了软骨内骨化,这基于 Runx-2 和 β-连环蛋白的核易位增加、钙沉积、细胞死亡以及细胞外基质的重塑增强,这表现在上清液中胶原酶活性的增加,尽管胶原酶基因/蛋白表达未改变(MMP-1)甚至降低(MMP-13)。对潜在机制的分子剖析表明,通过药理学/沉默策略实现的 GSK3β 抑制通过降低抑制(减少 TIMP-3)和增加激活(增加 MMP-10 和 MMP-14)来影响胶原酶活性的控制。总之,GSK3β 的抑制作用通过对 ECM 的协同作用增强了终末分化,因此其活性代表了维持关节软骨内稳态的一种工具。

https://cdn.ncbi.nlm.nih.gov/pmc/blobs/9d9e/5608843/7192ecdcf50c/41598_2017_12129_Fig6_HTML.jpg
https://cdn.ncbi.nlm.nih.gov/pmc/blobs/9d9e/5608843/9353f8833601/41598_2017_12129_Fig1_HTML.jpg
https://cdn.ncbi.nlm.nih.gov/pmc/blobs/9d9e/5608843/263b5bcb3d70/41598_2017_12129_Fig2_HTML.jpg
https://cdn.ncbi.nlm.nih.gov/pmc/blobs/9d9e/5608843/6be01a875076/41598_2017_12129_Fig3_HTML.jpg
https://cdn.ncbi.nlm.nih.gov/pmc/blobs/9d9e/5608843/272ca333133e/41598_2017_12129_Fig4_HTML.jpg
https://cdn.ncbi.nlm.nih.gov/pmc/blobs/9d9e/5608843/8cee364875cd/41598_2017_12129_Fig5_HTML.jpg
https://cdn.ncbi.nlm.nih.gov/pmc/blobs/9d9e/5608843/7192ecdcf50c/41598_2017_12129_Fig6_HTML.jpg
https://cdn.ncbi.nlm.nih.gov/pmc/blobs/9d9e/5608843/9353f8833601/41598_2017_12129_Fig1_HTML.jpg
https://cdn.ncbi.nlm.nih.gov/pmc/blobs/9d9e/5608843/263b5bcb3d70/41598_2017_12129_Fig2_HTML.jpg
https://cdn.ncbi.nlm.nih.gov/pmc/blobs/9d9e/5608843/6be01a875076/41598_2017_12129_Fig3_HTML.jpg
https://cdn.ncbi.nlm.nih.gov/pmc/blobs/9d9e/5608843/272ca333133e/41598_2017_12129_Fig4_HTML.jpg
https://cdn.ncbi.nlm.nih.gov/pmc/blobs/9d9e/5608843/8cee364875cd/41598_2017_12129_Fig5_HTML.jpg
https://cdn.ncbi.nlm.nih.gov/pmc/blobs/9d9e/5608843/7192ecdcf50c/41598_2017_12129_Fig6_HTML.jpg

相似文献

1
Glycogen Synthase Kinase-3β Inhibition Links Mitochondrial Dysfunction, Extracellular Matrix Remodelling and Terminal Differentiation in Chondrocytes.糖原合酶激酶-3β 抑制在软骨细胞中介导线粒体功能障碍、细胞外基质重塑和终末分化。
Sci Rep. 2017 Sep 21;7(1):12059. doi: 10.1038/s41598-017-12129-5.
2
Lithium Chloride Dependent Glycogen Synthase Kinase 3 Inactivation Links Oxidative DNA Damage, Hypertrophy and Senescence in Human Articular Chondrocytes and Reproduces Chondrocyte Phenotype of Obese Osteoarthritis Patients.氯化锂依赖性糖原合酶激酶3失活将人关节软骨细胞中的氧化DNA损伤、肥大和衰老联系起来,并重现肥胖性骨关节炎患者的软骨细胞表型。
PLoS One. 2015 Nov 30;10(11):e0143865. doi: 10.1371/journal.pone.0143865. eCollection 2015.
3
BIO alleviated compressive mechanical force-mediated mandibular cartilage pathological changes through Wnt/β-catenin signaling activation.生物活性物质通过激活Wnt/β-连环蛋白信号通路减轻了压缩机械力介导的下颌软骨病理变化。
J Orthop Res. 2018 Apr;36(4):1228-1237. doi: 10.1002/jor.23748. Epub 2017 Nov 20.
4
IKKα/CHUK regulates extracellular matrix remodeling independent of its kinase activity to facilitate articular chondrocyte differentiation.IKKα/CHUK 通过调节细胞外基质重塑而非激酶活性来促进关节软骨细胞分化。
PLoS One. 2013 Sep 2;8(9):e73024. doi: 10.1371/journal.pone.0073024. eCollection 2013.
5
Glycogen synthase kinase 3β as a potential therapeutic target in synovial sarcoma and fibrosarcoma.糖原合酶激酶 3β 作为滑膜肉瘤和纤维肉瘤的潜在治疗靶点。
Cancer Sci. 2020 Feb;111(2):429-440. doi: 10.1111/cas.14271. Epub 2019 Dec 30.
6
Inhibition of Gsk3β in cartilage induces osteoarthritic features through activation of the canonical Wnt signaling pathway.抑制软骨中的 Gsk3β 通过激活经典 Wnt 信号通路诱导骨关节炎特征。
Osteoarthritis Cartilage. 2011 Nov;19(11):1363-72. doi: 10.1016/j.joca.2011.07.014. Epub 2011 Aug 27.
7
Berberine promotes proliferation of sodium nitroprusside-stimulated rat chondrocytes and osteoarthritic rat cartilage via Wnt/β-catenin pathway.小檗碱通过Wnt/β-连环蛋白途径促进硝普钠刺激的大鼠软骨细胞和骨关节炎大鼠软骨的增殖。
Eur J Pharmacol. 2016 Oct 15;789:109-118. doi: 10.1016/j.ejphar.2016.07.027. Epub 2016 Jul 18.
8
Control of extracellular matrix homeostasis of normal cartilage by a TGFbeta autocrine pathway. Validation of flow cytometry as a tool to study chondrocyte metabolism in vitro.通过TGFβ自分泌途径调控正常软骨细胞外基质稳态。流式细胞术作为体外研究软骨细胞代谢工具的验证。
Osteoarthritis Cartilage. 2002 Mar;10(3):188-98. doi: 10.1053/joca.2001.0492.
9
Differential requirements for IKKalpha and IKKbeta in the differentiation of primary human osteoarthritic chondrocytes.原发性人骨关节炎软骨细胞分化过程中IKKα和IKKβ的不同需求
Arthritis Rheum. 2008 Jan;58(1):227-39. doi: 10.1002/art.23211.
10
Sclareol exerts anti-osteoarthritic activities in interleukin-1β-induced rabbit chondrocytes and a rabbit osteoarthritis model.硬尾醇对白细胞介素-1β诱导的兔软骨细胞和兔骨关节炎模型具有抗骨关节炎活性。
Int J Clin Exp Pathol. 2015 Mar 1;8(3):2365-74. eCollection 2015.

引用本文的文献

1
Histone Deacetylase 6 Controls Atrial Fibrosis and Remodeling in Postinfarction Mice Through the Modulation of Wnt3a/GSK-3β Signaling.组蛋白去乙酰化酶6通过调节Wnt3a/GSK-3β信号通路控制心肌梗死后小鼠的心房纤维化和重构。
FASEB J. 2025 May 31;39(10):e70650. doi: 10.1096/fj.202500371R.
2
Recent development of mitochondrial metabolism and dysfunction in osteoarthritis.骨关节炎中线粒体代谢与功能障碍的最新进展
Front Pharmacol. 2025 Feb 13;16:1538662. doi: 10.3389/fphar.2025.1538662. eCollection 2025.
3
The Effect of Nerve Growth Factor on Cartilage Fibrosis and Hypertrophy during Chondrogenesis Using Induced Pluripotent Stem Cells.

本文引用的文献

1
Protective effects of mitochondria-targeted antioxidants and statins on cholesterol-induced osteoarthritis.线粒体靶向抗氧化剂和他汀类药物对胆固醇诱导的骨关节炎的保护作用。
FASEB J. 2017 Jan;31(1):356-367. doi: 10.1096/fj.201600600R. Epub 2016 Oct 13.
2
Inter-relations between osteoarthritis and metabolic syndrome: A common link?骨关节炎与代谢综合征之间的相互关系:一个共同的联系?
Biochimie. 2016 Feb;121:238-52. doi: 10.1016/j.biochi.2015.12.008. Epub 2015 Dec 15.
3
Lithium Chloride Dependent Glycogen Synthase Kinase 3 Inactivation Links Oxidative DNA Damage, Hypertrophy and Senescence in Human Articular Chondrocytes and Reproduces Chondrocyte Phenotype of Obese Osteoarthritis Patients.
神经生长因子对诱导多能干细胞软骨形成过程中软骨纤维化和肥大的影响
Int J Stem Cells. 2025 Feb 28;18(1):59-71. doi: 10.15283/ijsc24097. Epub 2024 Dec 30.
4
Association of thyroid hormone with osteoarthritis: from mendelian randomization and RNA sequencing analysis.甲状腺激素与骨关节炎的关联:来自孟德尔随机化和 RNA 测序分析。
J Orthop Surg Res. 2024 Jul 25;19(1):429. doi: 10.1186/s13018-024-04939-x.
5
Mitochondrial heterogeneity and adaptations to cellular needs.线粒体异质性与细胞需求的适应
Nat Cell Biol. 2024 May;26(5):674-686. doi: 10.1038/s41556-024-01410-1. Epub 2024 May 16.
6
Epidermal-dermal coupled spheroids are important for tissue pattern regeneration in reconstituted skin explant cultures.表皮-真皮耦合球体对于重组皮肤外植体培养中的组织模式再生很重要。
NPJ Regen Med. 2023 Nov 23;8(1):65. doi: 10.1038/s41536-023-00340-0.
7
Stem Cell-Based or Cell-Free Gene Therapy in Chondrocyte Regeneration: Synovial Fluid-Derived Mesenchymal Stem Cell Exosomes.基于干细胞或无细胞的基因治疗在软骨细胞再生中的应用:滑液来源的间充质干细胞外泌体。
Curr Mol Med. 2024;24(7):906-919. doi: 10.2174/0115665240266016231014081916.
8
Cytocompatibility and Osteoinductive Properties of Collagen-Fibronectin Hydrogel Impregnated with siRNA Targeting Glycogen Synthase Kinase 3β: In Vitro Study.靶向糖原合酶激酶3β的小干扰RNA浸渍的胶原-纤连蛋白水凝胶的细胞相容性和骨诱导特性:体外研究
Biomedicines. 2023 Aug 24;11(9):2363. doi: 10.3390/biomedicines11092363.
9
The role and intervention of mitochondrial metabolism in osteoarthritis.线粒体代谢在骨关节炎中的作用和干预。
Mol Cell Biochem. 2024 Jun;479(6):1513-1524. doi: 10.1007/s11010-023-04818-9. Epub 2023 Jul 24.
10
Progranulin Protects against Hyperglycemia-Induced Neuronal Dysfunction through GSK3β Signaling.颗粒蛋白前体通过 GSK3β 信号通路保护高血糖诱导的神经元功能障碍。
Cells. 2023 Jul 7;12(13):1803. doi: 10.3390/cells12131803.
氯化锂依赖性糖原合酶激酶3失活将人关节软骨细胞中的氧化DNA损伤、肥大和衰老联系起来,并重现肥胖性骨关节炎患者的软骨细胞表型。
PLoS One. 2015 Nov 30;10(11):e0143865. doi: 10.1371/journal.pone.0143865. eCollection 2015.
4
Drug Discovery Goes Three-Dimensional: Goodbye to Flat High-Throughput Screening?药物研发进入三维时代:平面高通量筛选将成为过去式?
Assay Drug Dev Technol. 2015 Jun;13(5):262-5. doi: 10.1089/adt.2015.647. Epub 2015 Jun 29.
5
Shikonin protects chondrocytes from interleukin-1beta-induced apoptosis by regulating PI3K/Akt signaling pathway.紫草素通过调节PI3K/Akt信号通路保护软骨细胞免受白细胞介素-1β诱导的凋亡。
Int J Clin Exp Pathol. 2015 Jan 1;8(1):298-308. eCollection 2015.
6
Guide to light-sheet microscopy for adventurous biologists.给勇于探索的生物学家的光片显微镜指南。
Nat Methods. 2015 Jan;12(1):30-4. doi: 10.1038/nmeth.3222.
7
Single molecule microscopy in 3D cell cultures and tissues.三维细胞培养和组织中的单分子显微镜技术。
Adv Drug Deliv Rev. 2014 Dec 15;79-80:79-94. doi: 10.1016/j.addr.2014.10.008. Epub 2014 Oct 18.
8
Hydroxytyrosol prevents increase of osteoarthritis markers in human chondrocytes treated with hydrogen peroxide or growth-related oncogene α.羟基酪醇可防止用过氧化氢或生长相关癌基因α处理的人软骨细胞中骨关节炎标志物增加。
PLoS One. 2014 Oct 3;9(10):e109724. doi: 10.1371/journal.pone.0109724. eCollection 2014.
9
Type II collagen peptide stimulates Akt leading to nuclear factor-κB activation: its inhibition by hyaluronan.II型胶原蛋白肽刺激Akt导致核因子κB激活:透明质酸对其的抑制作用。
Biomed Res. 2014;35(3):193-9. doi: 10.2220/biomedres.35.193.
10
Glycogen synthase kinase 3 inhibition stimulates human cartilage destruction and exacerbates murine osteoarthritis.糖原合酶激酶 3 抑制可刺激人软骨破坏并加重小鼠骨关节炎。
Arthritis Rheumatol. 2014 Aug;66(8):2175-87. doi: 10.1002/art.38681.