Institut de Biologie Moléculaire des Plantes du CNRS - UPR2357, Université de Strasbourg, Strasbourg, France.
Institut de Biologie de l'Ecole Normale Supérieure, CNRS UMR 8197-INSERM U 1024, F-75230, Paris, France.
Genome Biol. 2017 Sep 25;18(1):179. doi: 10.1186/s13059-017-1313-0.
Cytosine methylation is crucial for gene regulation and silencing of transposable elements in mammals and plants. While this epigenetic mark is extensively reprogrammed in the germline and early embryos of mammals, the extent to which DNA methylation is reset between generations in plants remains largely unknown.
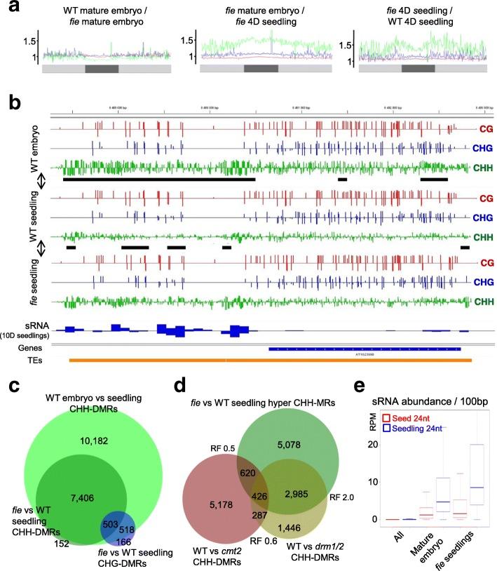
Using Arabidopsis as a model, we uncovered distinct DNA methylation dynamics over transposable element sequences during the early stages of plant development. Specifically, transposable elements and their relics show invariably high methylation at CG sites but increasing methylation at CHG and CHH sites. This non-CG methylation culminates in mature embryos, where it reaches saturation for a large fraction of methylated CHH sites, compared to the typical 10-20% methylation level observed in seedlings or adult plants. Moreover, the increase in CHH methylation during embryogenesis matches the hypomethylated state in the early endosperm. Finally, we show that interfering with the embryo-to-seedling transition results in the persistence of high CHH methylation levels after germination, specifically over sequences that are targeted by the RNA-directed DNA methylation (RdDM) machinery.
Our findings indicate the absence of extensive resetting of DNA methylation patterns during early plant life and point instead to an important role of RdDM in reinforcing DNA methylation of transposable element sequences in every cell of the mature embryo. Furthermore, we provide evidence that this elevated RdDM activity is a specific property of embryogenesis.
在哺乳动物和植物中,胞嘧啶甲基化对于基因调控和转座元件的沉默至关重要。虽然这种表观遗传标记在哺乳动物的生殖细胞和早期胚胎中被广泛重新编程,但植物中世代间 DNA 甲基化重置的程度在很大程度上仍然未知。
我们以拟南芥为模型,在植物发育的早期阶段揭示了转座元件序列中不同的 DNA 甲基化动态。具体来说,转座元件及其遗迹在 CG 位点始终表现出高甲基化,但在 CHG 和 CHH 位点的甲基化增加。这种非 CG 甲基化在成熟胚胎中达到顶峰,与幼苗或成体植物中观察到的典型 10-20%甲基化水平相比,大量甲基化的 CHH 位点达到饱和。此外,胚胎发生过程中 CHH 甲基化的增加与早期胚乳中的低甲基化状态相匹配。最后,我们表明,干扰胚胎到幼苗的转变会导致萌发后 CHH 甲基化水平持续升高,特别是在 RNA 指导的 DNA 甲基化 (RdDM) 机制靶向的序列上。
我们的发现表明,在植物早期生命中,DNA 甲基化模式没有广泛重置,而是表明 RdDM 在成熟胚胎每个细胞中转座元件序列的 DNA 甲基化强化中起着重要作用。此外,我们提供的证据表明,这种升高的 RdDM 活性是胚胎发生的特定特性。