Suppr超能文献

miRNA-155 的抑制可改善血管紧张素 II 诱导的心脏重构过程中心脏纤维化。

Inhibition of microRNA‑155 ameliorates cardiac fibrosis in the process of angiotensin II‑induced cardiac remodeling.

机构信息

Laboratory of Cardiovascular Immunology, Institute of Cardiology, Union Hospital, Tongji Medical College, Huazhong University of Science and Technology, Wuhan, Hubei 430022, P.R. China.

出版信息

Mol Med Rep. 2017 Nov;16(5):7287-7296. doi: 10.3892/mmr.2017.7584. Epub 2017 Sep 21.

Abstract

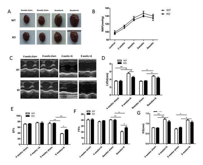
Cardiac fibrosis triggered by pressure overload represents one of the major challenges in the treatment of cardiovascular diseases. MicroRNA (miRNA/miR)‑155, a member of the small RNA family, has previously been demonstrated to be associated with cardiac inflammation. However, the effect of miR‑155 on cardiac fibrosis induced by angiotensin II (Ang II), particularly in cardiac fibroblasts, requires further investigation. The present study aimed to investigate the effect of miR‑155 in Ang II‑induced cardiac fibrosis using animal models and cardiac fibroblasts. Animal models were established in male miR‑155‑/‑ and wild‑type (WT) C57Bl/6J mice (10‑12 weeks old) by Ang II infusion using subcutaneously implanted minipumps. After 8 weeks of Ang II infusion, the results demonstrated that the deletion of miR‑155 in mice markedly ameliorated ventricular remodeling compared with WT mice, as demonstrated by restricted inflammatory responses, decreased heart size, improved cardiac function and reduced myocardial fibrosis. In vitro, overexpression of miR‑155 in cardiac fibroblasts led to significantly increased fibroblast to myofibroblast transformation. However, this effect was abrogated by miR‑155 silencing. In conclusion, the results of the present study indicate that genetic loss of miR‑155 in mice ameliorates cardiac fibrotic remodeling following pressure overload. Therefore, inhibiting miR‑155 may have potential as an adjunct to reduce cardiac inflammation in the treatment of cardiac fibrosis.

摘要

压力超负荷引起的心脏纤维化是心血管疾病治疗的主要挑战之一。微小 RNA(miRNA/miR)-155 是小 RNA 家族的成员,先前已被证明与心脏炎症有关。然而,miR-155 对血管紧张素 II(Ang II)诱导的心脏纤维化的影响,特别是在心肌成纤维细胞中,需要进一步研究。本研究旨在使用动物模型和心肌成纤维细胞研究 miR-155 在 Ang II 诱导的心脏纤维化中的作用。通过皮下植入的微泵向雄性 miR-155-/-和野生型(WT)C57Bl/6J 小鼠(10-12 周龄)输注 Ang II 建立动物模型。在 Ang II 输注 8 周后,结果表明,与 WT 小鼠相比,miR-155 缺失的小鼠明显改善了心室重构,表现为炎症反应受限、心脏缩小、心功能改善和心肌纤维化减少。在体外,心肌成纤维细胞中 miR-155 的过表达导致成纤维细胞向肌成纤维细胞的转化显著增加。然而,miR-155 沉默消除了这种作用。总之,本研究的结果表明,在压力超负荷后,miR-155 在小鼠中的遗传缺失可改善心脏纤维化重构。因此,抑制 miR-155 可能具有作为减少心脏炎症的辅助治疗心脏纤维化的潜力。

https://cdn.ncbi.nlm.nih.gov/pmc/blobs/d914/5865857/f092cb46ce46/mmr-16-05-7287-g00.jpg

文献AI研究员

20分钟写一篇综述,助力文献阅读效率提升50倍。

立即体验

用中文搜PubMed

大模型驱动的PubMed中文搜索引擎

马上搜索

文档翻译

学术文献翻译模型,支持多种主流文档格式。

立即体验