• 文献检索
  • 文档翻译
  • 深度研究
  • 学术资讯
  • Suppr Zotero 插件Zotero 插件
  • 邀请有礼
  • 套餐&价格
  • 历史记录
应用&插件
Suppr Zotero 插件Zotero 插件浏览器插件Mac 客户端Windows 客户端微信小程序
定价
高级版会员购买积分包购买API积分包
服务
文献检索文档翻译深度研究API 文档MCP 服务
关于我们
关于 Suppr公司介绍联系我们用户协议隐私条款
关注我们

Suppr 超能文献

核心技术专利:CN118964589B侵权必究
粤ICP备2023148730 号-1Suppr @ 2026

文献检索

告别复杂PubMed语法,用中文像聊天一样搜索,搜遍4000万医学文献。AI智能推荐,让科研检索更轻松。

立即免费搜索

文件翻译

保留排版,准确专业,支持PDF/Word/PPT等文件格式,支持 12+语言互译。

免费翻译文档

深度研究

AI帮你快速写综述,25分钟生成高质量综述,智能提取关键信息,辅助科研写作。

立即免费体验

全血分子标志物用于急性心肌梗死。

A Whole Blood Molecular Signature for Acute Myocardial Infarction.

机构信息

The Scripps Translational Science Institute, The Scripps Research Institute, Scripps Health, La Jolla, USA.

Ortho Clinical Diagnostics, Raritin, NJ, USA.

出版信息

Sci Rep. 2017 Sep 25;7(1):12268. doi: 10.1038/s41598-017-12166-0.

DOI:10.1038/s41598-017-12166-0
PMID:28947747
原文链接:https://pmc.ncbi.nlm.nih.gov/articles/PMC5612952/
Abstract

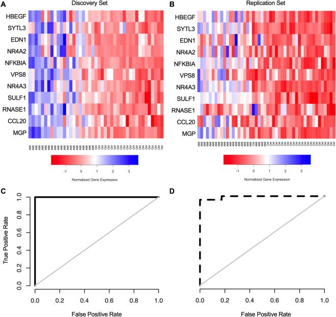
Chest pain is a leading reason patients seek medical evaluation. While assays to detect myocyte death are used to diagnose a heart attack (acute myocardial infarction, AMI), there is no biomarker to indicate an impending cardiac event. Transcriptional patterns present in circulating endothelial cells (CEC) may provide a window into the plaque rupture process and identify a proximal biomarker for AMI. Thus, we aimed to identify a transcriptomic signature of AMI present in whole blood, but derived from CECs. Candidate genes indicative of AMI were nominated from microarray of enriched CEC samples, and then verified for detectability and predictive potential via qPCR in whole blood. This signature was validated in an independent cohort. Our findings suggest that a whole blood CEC-derived molecular signature identifies patients with AMI and sets the framework to potentially identify the earlier stages of an impending cardiac event when used in concert with clinical history and other diagnostics where conventional biomarkers indicative of myonecrosis remain undetected.

摘要

胸痛是患者寻求医学评估的主要原因。虽然检测肌细胞死亡的检测方法可用于诊断心脏病发作(急性心肌梗死,AMI),但尚无生物标志物可提示即将发生心脏事件。循环内皮细胞(CEC)中存在的转录模式可能提供斑块破裂过程的窗口,并确定 AMI 的近端生物标志物。因此,我们旨在鉴定存在于全血但源自 CEC 的 AMI 的转录组特征。从富集的 CEC 样本的微阵列中提名提示 AMI 的候选基因,然后通过 qPCR 在全血中验证其可检测性和预测潜力。该特征在独立队列中得到验证。我们的研究结果表明,源自全血 CEC 的分子特征可识别 AMI 患者,并为在与临床病史和其他诊断方法(其中常规生物标志物指示肌坏死仍未被检测到)联合使用时,确定即将发生心脏事件的早期阶段奠定了框架。

https://cdn.ncbi.nlm.nih.gov/pmc/blobs/4289/5612952/9f65fb4ce968/41598_2017_12166_Fig3_HTML.jpg
https://cdn.ncbi.nlm.nih.gov/pmc/blobs/4289/5612952/7b286fcc8422/41598_2017_12166_Fig1_HTML.jpg
https://cdn.ncbi.nlm.nih.gov/pmc/blobs/4289/5612952/f853e8e0a62a/41598_2017_12166_Fig2_HTML.jpg
https://cdn.ncbi.nlm.nih.gov/pmc/blobs/4289/5612952/9f65fb4ce968/41598_2017_12166_Fig3_HTML.jpg
https://cdn.ncbi.nlm.nih.gov/pmc/blobs/4289/5612952/7b286fcc8422/41598_2017_12166_Fig1_HTML.jpg
https://cdn.ncbi.nlm.nih.gov/pmc/blobs/4289/5612952/f853e8e0a62a/41598_2017_12166_Fig2_HTML.jpg
https://cdn.ncbi.nlm.nih.gov/pmc/blobs/4289/5612952/9f65fb4ce968/41598_2017_12166_Fig3_HTML.jpg

相似文献

1
A Whole Blood Molecular Signature for Acute Myocardial Infarction.全血分子标志物用于急性心肌梗死。
Sci Rep. 2017 Sep 25;7(1):12268. doi: 10.1038/s41598-017-12166-0.
2
Detection and validation of circulating endothelial cells, a blood-based diagnostic marker of acute myocardial infarction.检测和验证循环内皮细胞,一种急性心肌梗死的基于血液的诊断标志物。
PLoS One. 2013;8(3):e58478. doi: 10.1371/journal.pone.0058478. Epub 2013 Mar 4.
3
MiR-103a targeting Piezo1 is involved in acute myocardial infarction through regulating endothelium function.miR-103a 通过靶向 Piezo1 参与急性心肌梗死,通过调节内皮细胞功能。
Cardiol J. 2016;23(5):556-562. doi: 10.5603/CJ.a2016.0056. Epub 2016 Aug 12.
4
Circulating Endothelial Cells and Endothelial Function Predict Major Adverse Cardiac Events and Early Adverse Left Ventricular Remodeling in Patients With ST-Segment Elevation Myocardial Infarction.循环内皮细胞和内皮功能可预测ST段抬高型心肌梗死患者的主要不良心脏事件及早期不良左心室重构。
J Interv Cardiol. 2016 Feb;29(1):89-98. doi: 10.1111/joic.12269.
5
Circulating endothelial cells in coronary artery disease.循环内皮细胞与冠状动脉疾病。
Kardiol Pol. 2010 Oct;68(10):1100-5.
6
Characterization of circulating endothelial cells in acute myocardial infarction.急性心肌梗死患者循环内皮细胞的特征。
Sci Transl Med. 2012 Mar 21;4(126):126ra33. doi: 10.1126/scitranslmed.3003451.
7
Relationship between circulating endothelial cells and the predicted risk of cardiovascular events in acute coronary syndromes.急性冠状动脉综合征中循环内皮细胞与心血管事件预测风险之间的关系。
Eur Heart J. 2007 May;28(9):1092-101. doi: 10.1093/eurheartj/ehm070. Epub 2007 Apr 21.
8
miR-22-5p revealed as a potential biomarker involved in the acute phase of myocardial infarction via profiling of circulating microRNAs.通过对循环微RNA进行分析,发现miR-22-5p是参与心肌梗死急性期的一种潜在生物标志物。
Mol Med Rep. 2016 Sep;14(3):2867-75. doi: 10.3892/mmr.2016.5566. Epub 2016 Jul 27.
9
Circulating miR-122-5p as a potential novel biomarker for diagnosis of acute myocardial infarction.循环miR-122-5p作为急性心肌梗死诊断的潜在新型生物标志物。
Int J Clin Exp Pathol. 2015 Dec 1;8(12):16014-9. eCollection 2015.
10
Circulating Long Noncoding RNA HOTAIR is an Essential Mediator of Acute Myocardial Infarction.循环长链非编码RNA HOTAIR是急性心肌梗死的重要介导因子。
Cell Physiol Biochem. 2017;44(4):1497-1508. doi: 10.1159/000485588. Epub 2017 Dec 1.

引用本文的文献

1
Early diagnosis of acute myocardial infarction via hub genes identified by integrated weighted gene co-expression network analysis.通过整合加权基因共表达网络分析鉴定的枢纽基因实现急性心肌梗死的早期诊断。
Am Heart J Plus. 2025 Jun 10;56:100554. doi: 10.1016/j.ahjo.2025.100554. eCollection 2025 Aug.
2
FOS as a biomarker for myocardial infarction treatment with Deng's Yangxin Decoction: a systems biology-based analysis.以FOS作为邓氏养心汤治疗心肌梗死生物标志物的基于系统生物学的分析
Front Cardiovasc Med. 2025 May 30;12:1488684. doi: 10.3389/fcvm.2025.1488684. eCollection 2025.
3
RPS27A as a potential clock-related diagnostic biomarker for myocardial infarction: Comprehensive bioinformatics analysis and experimental validation.

本文引用的文献

1
Progress in the Noninvasive Detection of High-Risk Coronary Plaques.高危冠状动脉斑块的无创检测进展
J Am Coll Cardiol. 2015 Jul 28;66(4):347-9. doi: 10.1016/j.jacc.2015.05.067.
2
The myth of the "vulnerable plaque": transitioning from a focus on individual lesions to atherosclerotic disease burden for coronary artery disease risk assessment.“易损斑块”的神话:从关注个体病变转向以动脉粥样硬化疾病负担进行冠状动脉疾病风险评估。
J Am Coll Cardiol. 2015 Mar 3;65(8):846-855. doi: 10.1016/j.jacc.2014.11.041. Epub 2015 Jan 16.
3
Nonobstructive coronary artery disease and risk of myocardial infarction.
RPS27A作为心肌梗死潜在的与生物钟相关的诊断生物标志物:综合生物信息学分析与实验验证
Clinics (Sao Paulo). 2025 May 22;80:100677. doi: 10.1016/j.clinsp.2025.100677. eCollection 2025.
4
FOSB is a key factor in the genetic link between inflammatory bowel disease and acute myocardial infarction: multiple bioinformatics analyses and validation.FOSB是炎症性肠病与急性心肌梗死之间遗传联系的关键因素:多项生物信息学分析与验证
BMC Med Genomics. 2025 Apr 3;18(1):63. doi: 10.1186/s12920-025-02129-0.
5
Bioinformatics-based Analysis and Verification of Chromatin Regulators and the Mechanism of Immune Infiltration Associated with Myocardial Infarction.基于生物信息学的心肌梗死相关染色质调节因子分析验证及免疫浸润机制研究
Curr Med Chem. 2025;32(1):188-209. doi: 10.2174/0109298673265089231117054348.
6
Exploring the underlying molecular mechanisms of acute myocardial infarction after SARS-CoV-2 infection.探索新型冠状病毒感染后急性心肌梗死的潜在分子机制。
Am Heart J Plus. 2024 Jun 28;44:100417. doi: 10.1016/j.ahjo.2024.100417. eCollection 2024 Aug.
7
Identification of mitochondria-related gene biomarkers associated with immune infiltration in acute myocardial infarction.急性心肌梗死中与免疫浸润相关的线粒体相关基因生物标志物的鉴定
iScience. 2024 Jun 14;27(7):110275. doi: 10.1016/j.isci.2024.110275. eCollection 2024 Jul 19.
8
Comprehensive bioinformatics analytics and validation reveal SLC31A1 as an emerging diagnostic biomarker for acute myocardial infarction.综合生物信息学分析和验证揭示 SLC31A1 是急性心肌梗死的一个新兴诊断生物标志物。
Aging (Albany NY). 2024 May 6;16(9):8361-8377. doi: 10.18632/aging.205199.
9
Exploring the effective compounds and potential mechanisms of Shengxian Decoction against coronary heart disease by UPLC-Q-TOF/MS and network pharmacology analysis.基于超高效液相色谱-四极杆飞行时间质谱联用技术(UPLC-Q-TOF/MS)及网络药理学分析探究升陷汤抗冠心病的有效成分及潜在作用机制
Heliyon. 2024 Apr 16;10(8):e29558. doi: 10.1016/j.heliyon.2024.e29558. eCollection 2024 Apr 30.
10
Combining WGCNA and machine learning to identify mechanisms and biomarkers of ischemic heart failure development after acute myocardial infarction.结合加权基因共表达网络分析(WGCNA)和机器学习来识别急性心肌梗死后缺血性心力衰竭发生发展的机制和生物标志物。
Heliyon. 2024 Feb 27;10(5):e27165. doi: 10.1016/j.heliyon.2024.e27165. eCollection 2024 Mar 15.
非阻塞性冠状动脉疾病与心肌梗死风险
JAMA. 2014 Nov 5;312(17):1754-63. doi: 10.1001/jama.2014.14681.
4
Gene expression profiles associated with acute myocardial infarction and risk of cardiovascular death.与急性心肌梗死和心血管死亡风险相关的基因表达谱。
Genome Med. 2014 May 30;6(5):40. doi: 10.1186/gm560. eCollection 2014.
5
Transcriptome from circulating cells suggests dysregulated pathways associated with long-term recurrent events following first-time myocardial infarction.循环细胞转录组表明与首次心肌梗死后长期复发事件相关的信号通路失调。
J Mol Cell Cardiol. 2014 Sep;74:13-21. doi: 10.1016/j.yjmcc.2014.04.017. Epub 2014 May 4.
6
Heart disease and stroke statistics--2014 update: a report from the American Heart Association.《2014年心脏病和中风统计数据更新:美国心脏协会报告》
Circulation. 2014 Jan 21;129(3):e28-e292. doi: 10.1161/01.cir.0000441139.02102.80. Epub 2013 Dec 18.
7
Rapid electrokinetic isolation of cancer-related circulating cell-free DNA directly from blood.从血液中快速电泳分离与癌症相关的循环无细胞 DNA。
Clin Chem. 2014 Mar;60(3):500-9. doi: 10.1373/clinchem.2013.214874. Epub 2013 Nov 22.
8
2013 ACC/AHA guideline on the assessment of cardiovascular risk: a report of the American College of Cardiology/American Heart Association Task Force on Practice Guidelines.2013年美国心脏病学会/美国心脏协会心血管风险评估指南:美国心脏病学会/美国心脏协会实践指南工作组报告
Circulation. 2014 Jun 24;129(25 Suppl 2):S49-73. doi: 10.1161/01.cir.0000437741.48606.98. Epub 2013 Nov 12.
9
Detection and validation of circulating endothelial cells, a blood-based diagnostic marker of acute myocardial infarction.检测和验证循环内皮细胞,一种急性心肌梗死的基于血液的诊断标志物。
PLoS One. 2013;8(3):e58478. doi: 10.1371/journal.pone.0058478. Epub 2013 Mar 4.
10
Altered gene expression pattern in peripheral blood mononuclear cells in patients with acute myocardial infarction.急性心肌梗死患者外周血单个核细胞中基因表达谱的改变。
PLoS One. 2012;7(11):e50054. doi: 10.1371/journal.pone.0050054. Epub 2012 Nov 21.