• 文献检索
  • 文档翻译
  • 深度研究
  • 学术资讯
  • Suppr Zotero 插件Zotero 插件
  • 邀请有礼
  • 套餐&价格
  • 历史记录
应用&插件
Suppr Zotero 插件Zotero 插件浏览器插件Mac 客户端Windows 客户端微信小程序
定价
高级版会员购买积分包购买API积分包
服务
文献检索文档翻译深度研究API 文档MCP 服务
关于我们
关于 Suppr公司介绍联系我们用户协议隐私条款
关注我们

Suppr 超能文献

核心技术专利:CN118964589B侵权必究
粤ICP备2023148730 号-1Suppr @ 2026

文献检索

告别复杂PubMed语法,用中文像聊天一样搜索,搜遍4000万医学文献。AI智能推荐,让科研检索更轻松。

立即免费搜索

文件翻译

保留排版,准确专业,支持PDF/Word/PPT等文件格式,支持 12+语言互译。

免费翻译文档

深度研究

AI帮你快速写综述,25分钟生成高质量综述,智能提取关键信息,辅助科研写作。

立即免费体验

SALL4在蝾螈无瘢痕伤口愈合过程中的新作用。

A novel role for SALL4 during scar-free wound healing in axolotl.

作者信息

Erickson Jami R, Gearhart Micah D, Honson Drew D, Reid Taylor A, Gardner Melissa K, Moriarity Branden S, Echeverri Karen

机构信息

Department of Genetics, Cell Biology and Development, University of Minnesota, Minnesota, MN, USA.

Department of Pediatrics, University of Minnesota, Center for Genome Engineering, University of Minnesota, Masonic Cancer Center, University of Minnesota, Minnesota, MN USA.

出版信息

NPJ Regen Med. 2016;1:16016-. doi: 10.1038/npjregenmed.2016.16. Epub 2016 Dec 8.

DOI:10.1038/npjregenmed.2016.16
PMID:28955504
原文链接:https://pmc.ncbi.nlm.nih.gov/articles/PMC5612448/
Abstract

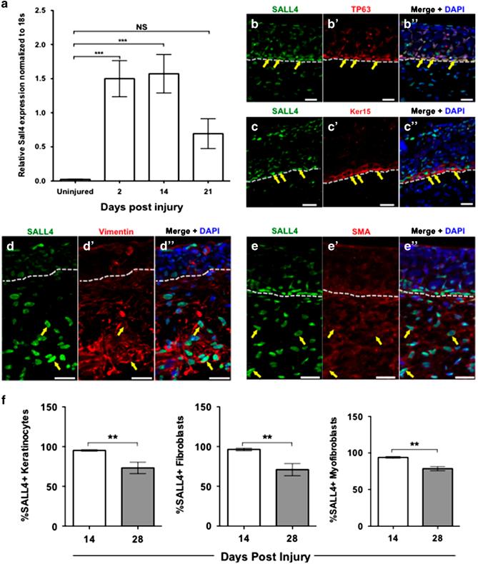
The human response to serious cutaneous damage is limited to relatively primitive wound healing, whereby collagenous scar tissue fills the wound bed. Scars assure structural integrity at the expense of functional regeneration. In contrast, axolotls have the remarkable capacity to functionally regenerate full thickness wounds. Here, we identified a novel role for SALL4 in regulating collagen transcription after injury that is essential for perfect skin regeneration in axolotl. Furthermore, we identify miR-219 as a molecular regulator of during wound healing. Taken together, our work highlights one molecular mechanism that allows for efficient cutaneous wound healing in the axolotl.

摘要

人类对严重皮肤损伤的反应仅限于相对原始的伤口愈合,即胶原瘢痕组织填充伤口床。瘢痕以功能再生为代价确保结构完整性。相比之下,蝾螈具有功能性再生全层伤口的非凡能力。在这里,我们确定了SALL4在损伤后调节胶原蛋白转录中的新作用,这对蝾螈完美的皮肤再生至关重要。此外,我们确定miR-219是伤口愈合过程中的一种分子调节因子。综上所述,我们的工作突出了一种允许蝾螈有效皮肤伤口愈合的分子机制。

https://cdn.ncbi.nlm.nih.gov/pmc/blobs/0e8f/5744709/bc193e78d450/npjregenmed201616-f6.jpg
https://cdn.ncbi.nlm.nih.gov/pmc/blobs/0e8f/5744709/d0165f0caf24/npjregenmed201616-f1.jpg
https://cdn.ncbi.nlm.nih.gov/pmc/blobs/0e8f/5744709/3f881e133a1c/npjregenmed201616-f2.jpg
https://cdn.ncbi.nlm.nih.gov/pmc/blobs/0e8f/5744709/f929d813d3c2/npjregenmed201616-f3.jpg
https://cdn.ncbi.nlm.nih.gov/pmc/blobs/0e8f/5744709/461b3a5dc4a0/npjregenmed201616-f4.jpg
https://cdn.ncbi.nlm.nih.gov/pmc/blobs/0e8f/5744709/19921703cd21/npjregenmed201616-f5.jpg
https://cdn.ncbi.nlm.nih.gov/pmc/blobs/0e8f/5744709/bc193e78d450/npjregenmed201616-f6.jpg
https://cdn.ncbi.nlm.nih.gov/pmc/blobs/0e8f/5744709/d0165f0caf24/npjregenmed201616-f1.jpg
https://cdn.ncbi.nlm.nih.gov/pmc/blobs/0e8f/5744709/3f881e133a1c/npjregenmed201616-f2.jpg
https://cdn.ncbi.nlm.nih.gov/pmc/blobs/0e8f/5744709/f929d813d3c2/npjregenmed201616-f3.jpg
https://cdn.ncbi.nlm.nih.gov/pmc/blobs/0e8f/5744709/461b3a5dc4a0/npjregenmed201616-f4.jpg
https://cdn.ncbi.nlm.nih.gov/pmc/blobs/0e8f/5744709/19921703cd21/npjregenmed201616-f5.jpg
https://cdn.ncbi.nlm.nih.gov/pmc/blobs/0e8f/5744709/bc193e78d450/npjregenmed201616-f6.jpg

相似文献

1
A novel role for SALL4 during scar-free wound healing in axolotl.SALL4在蝾螈无瘢痕伤口愈合过程中的新作用。
NPJ Regen Med. 2016;1:16016-. doi: 10.1038/npjregenmed.2016.16. Epub 2016 Dec 8.
2
Skin wound healing in axolotls: a scarless process.蝾螈的皮肤伤口愈合:无疤痕过程。
J Exp Zool B Mol Dev Evol. 2010 Dec 15;314(8):684-97. doi: 10.1002/jez.b.21371.
3
Scar-free healing: from embryonic mechanisms to adult therapeutic intervention.无瘢痕愈合:从胚胎机制到成人治疗干预
Philos Trans R Soc Lond B Biol Sci. 2004 May 29;359(1445):839-50. doi: 10.1098/rstb.2004.1475.
4
Axolotl as a Model to Study Scarless Wound Healing in Vertebrates: Role of the Transforming Growth Factor Beta Signaling Pathway.蝾螈作为研究脊椎动物无瘢痕伤口愈合的模型:转化生长因子β信号通路的作用
Adv Wound Care (New Rochelle). 2013 Jun;2(5):250-260. doi: 10.1089/wound.2012.0371.
5
Scar-free cutaneous wound healing in the leopard gecko, Eublepharis macularius.豹纹守宫(Eublepharis macularius)无瘢痕皮肤伤口愈合
J Anat. 2015 Nov;227(5):596-610. doi: 10.1111/joa.12368. Epub 2015 Sep 11.
6
New insights into vertebrate skin regeneration.脊椎动物皮肤再生的新见解。
Int Rev Cell Mol Biol. 2014;310:129-69. doi: 10.1016/B978-0-12-800180-6.00004-9.
7
Cancer Drug Repositioning by Comparison of Gene Expression in Humans and Axolotl () During Wound Healing.基于人类和蝾螈在伤口愈合过程中基因表达的比较进行癌症药物再定位。
OMICS. 2019 Aug;23(8):389-405. doi: 10.1089/omi.2019.0093. Epub 2019 Jul 15.
8
[Effects of local transplantation of autologous adipose-derived mesenchymal stem cells on the formation of hyperplastic scar on rabbit ears].[自体脂肪间充质干细胞局部移植对兔耳增生性瘢痕形成的影响]
Zhonghua Shao Shang Za Zhi. 2016 Oct 20;32(10):582-587. doi: 10.3760/cma.j.issn.1009-2587.2016.10.003.
9
Upregulating mTOR/ERK signaling with leonurine for promoting angiogenesis and tissue regeneration in a full-thickness cutaneous wound model.用毛喉素上调 mTOR/ERK 信号通路促进全层皮肤创面模型中的血管生成和组织再生。
Food Funct. 2018 Apr 25;9(4):2374-2385. doi: 10.1039/c7fo01289f.
10
Biomimetic hydrogel for rapid and scar-free healing of skin wounds inspired by the healing process of oral mucosa.受口腔黏膜愈合过程启发的仿生水凝胶可实现皮肤创伤的快速无痕愈合。
Acta Biomater. 2019 Dec;100:255-269. doi: 10.1016/j.actbio.2019.10.011. Epub 2019 Oct 10.

引用本文的文献

1
Zebrafish sall1a and sall4 contribute to body elongation.斑马鱼的sall1a和sall4基因有助于身体延长。
Dev Biol. 2025 Sep;525:185-193. doi: 10.1016/j.ydbio.2025.06.006. Epub 2025 Jun 5.
2
Acteoside-Loaded Self-Healing Hydrogel Enhances Skin Wound Healing through Modulation of Hair Follicle Stem Cells.载有毛蕊花糖苷的自愈合水凝胶通过调节毛囊干细胞促进皮肤伤口愈合。
Cell Mol Bioeng. 2025 Apr 2;18(2):163-183. doi: 10.1007/s12195-025-00845-2. eCollection 2025 Apr.
3
Key Proteins for Regeneration in : Transcriptomic Insights From Aged and Juvenile Limbs.

本文引用的文献

1
A Comparative Analysis of Gene Expression Profiles during Skin Regeneration in Mus and Acomys.小家鼠和刺毛鼠皮肤再生过程中基因表达谱的比较分析。
PLoS One. 2015 Nov 25;10(11):e0142931. doi: 10.1371/journal.pone.0142931. eCollection 2015.
2
Cellular events during scar-free skin regeneration in the spiny mouse, Acomys.棘鼠无瘢痕皮肤再生过程中的细胞事件。
Wound Repair Regen. 2016 Jan-Feb;24(1):75-88. doi: 10.1111/wrr.12385. Epub 2016 Jan 19.
3
Sall4-Gli3 system in early limb progenitors is essential for the development of limb skeletal elements.
再生的关键蛋白质:来自老年和幼年肢体的转录组学见解
Scientifica (Cairo). 2024 Nov 14;2024:5460694. doi: 10.1155/2024/5460694. eCollection 2024.
4
Putative epithelial-mesenchymal transitions during salamander limb regeneration: Current perspectives and future investigations.蝾螈肢体再生过程中的假定上皮-间充质转化:当前观点和未来研究。
Ann N Y Acad Sci. 2024 Oct;1540(1):89-103. doi: 10.1111/nyas.15210. Epub 2024 Sep 13.
5
Sall4 regulates downstream patterning genes during limb regeneration.Sall4 在肢体再生过程中调节下游模式形成基因。
Dev Biol. 2024 Nov;515:151-159. doi: 10.1016/j.ydbio.2024.07.015. Epub 2024 Jul 25.
6
Limb blastema formation: How much do we know at a genetic and epigenetic level?肢体芽基形成:在基因和表观遗传层面上,我们了解多少?
J Biol Chem. 2023 Feb;299(2):102858. doi: 10.1016/j.jbc.2022.102858. Epub 2022 Dec 31.
7
The Invasion and Metastasis of Colon Adenocarcinoma (COAD) Induced by SALL4.SALL4 诱导的结肠腺癌(COAD)的侵袭和转移。
J Immunol Res. 2022 Jun 1;2022:9385820. doi: 10.1155/2022/9385820. eCollection 2022.
8
Normal embryonic development and neonatal digit regeneration in mice overexpressing a stem cell factor, Sall4.过表达干细胞因子 Sall4 的小鼠中正常的胚胎发育和新生儿手指再生。
PLoS One. 2022 Apr 28;17(4):e0267273. doi: 10.1371/journal.pone.0267273. eCollection 2022.
9
Effects of amniotic fluid on human keratinocyte gene expression: Implications for wound healing.羊水对人角质形成细胞基因表达的影响:对伤口愈合的启示。
Exp Dermatol. 2022 May;31(5):764-774. doi: 10.1111/exd.14515. Epub 2022 Jan 15.
10
Timing Does Matter: Nerve-Mediated HDAC1 Paces the Temporal Expression of Morphogenic Genes During Axolotl Limb Regeneration.时机至关重要:神经介导的HDAC1在蝾螈肢体再生过程中调控形态发生基因的时序表达。
Front Cell Dev Biol. 2021 May 10;9:641987. doi: 10.3389/fcell.2021.641987. eCollection 2021.
早期肢体祖细胞中的Sall4-Gli3系统对于肢体骨骼元件的发育至关重要。
Proc Natl Acad Sci U S A. 2015 Apr 21;112(16):5075-80. doi: 10.1073/pnas.1421949112. Epub 2015 Apr 6.
4
In vivo modulation and quantification of microRNAs during axolotl tail regeneration.蝾螈尾巴再生过程中微小RNA的体内调控与定量分析
Methods Mol Biol. 2015;1290:159-67. doi: 10.1007/978-1-4939-2495-0_13.
5
Stemness factor Sall4 is required for DNA damage response in embryonic stem cells.干性因子Sall4是胚胎干细胞中DNA损伤反应所必需的。
J Cell Biol. 2015 Mar 2;208(5):513-20. doi: 10.1083/jcb.201408106.
6
limma powers differential expression analyses for RNA-sequencing and microarray studies.limma为RNA测序和微阵列研究提供差异表达分析的动力。
Nucleic Acids Res. 2015 Apr 20;43(7):e47. doi: 10.1093/nar/gkv007. Epub 2015 Jan 20.
7
Wound repair and regeneration: mechanisms, signaling, and translation.伤口修复与再生:机制、信号传导及转化应用
Sci Transl Med. 2014 Dec 3;6(265):265sr6. doi: 10.1126/scitranslmed.3009337.
8
Mammalian skin cell biology: at the interface between laboratory and clinic.哺乳动物皮肤细胞生物学:实验室与临床之间的接口。
Science. 2014 Nov 21;346(6212):937-40. doi: 10.1126/science.1253734.
9
Sall4 is essential for mouse primordial germ cell specification by suppressing somatic cell program genes.Sall4通过抑制体细胞程序基因对小鼠原始生殖细胞的特化至关重要。
Stem Cells. 2015 Jan;33(1):289-300. doi: 10.1002/stem.1853.
10
Precise control of miR-125b levels is required to create a regeneration-permissive environment after spinal cord injury: a cross-species comparison between salamander and rat.精准调控 miR-125b 水平对于脊髓损伤后创造一个有利于再生的环境至关重要:蝾螈和大鼠的跨物种比较。
Dis Model Mech. 2014 Jun;7(6):601-11. doi: 10.1242/dmm.014837. Epub 2014 Apr 3.