Suppr超能文献

人肝细胞癌的高通量流式细胞术筛选揭示CD146是肿瘤起始细胞的一种新型标志物。

High-throughput flow cytometry screening of human hepatocellular carcinoma reveals CD146 to be a novel marker of tumor-initiating cells.

作者信息

Chen Kui, Ding Avrilynn, Ding Yu, Ghanekar Anand

机构信息

Toronto General Research Institute, University Health Network, 101 College St., Toronto, Ontario, Canada M5G 1L7.

Division of General Surgery, University Health Network, 585 University Avenue, Toronto, Ontario, Canada M5G 2N2.

出版信息

Biochem Biophys Rep. 2016 Aug 12;8:107-113. doi: 10.1016/j.bbrep.2016.08.012. eCollection 2016 Dec.

Abstract

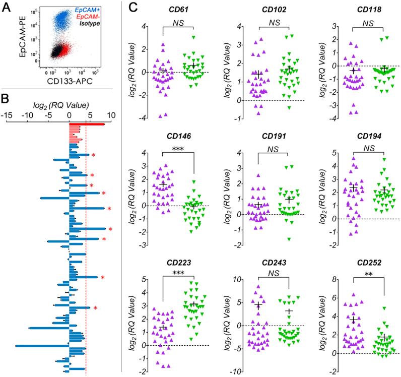
Hepatocellular carcinoma (HCC) remains a common and lethal cancer. Cancer stem cells, or tumor-initiating cells (TICs), are thought to contribute to the pathogenesis of HCC, but remain to be fully characterized. Unbiased screens of primary human HCC cells for the identification of novel HCC TIC markers have not been reported. We conducted high-throughput flow cytometry (HT-FC) profiling to characterize the expression of 375 CD antigens on tumor cells from 10 different human HCC samples. We selected 91 of these for further analysis based on HT-FC data that showed consistent expression in discrete, rare, sortable populations of HCC cells. Nine of these CD antigens demonstrated significantly increased expression in the EpCAM stem/progenitor fraction of a human HCC cell line and were further evaluated in primary human HCC tissues from 30 different patients. Of the nine tested, only CD146 demonstrated significantly increased expression in HCC tumor tissue as compared with matched adjacent non-tumor liver tissue. CD146CD31CD45 cells purified from HCC tumors and cell lines demonstrated a unique phenotype distinct from mesenchymal stem cells. As compared with other tumor cell fractions, CD146CD31CD45 cells showed significantly increased colony-forming capacity consistent with TICs. This study demonstrates that HT-FC screening can be successfully applied to primary human HCC and reveals CD146 to be a novel TIC marker in this disease.

摘要

肝细胞癌(HCC)仍然是一种常见的致命癌症。癌症干细胞,即肿瘤起始细胞(TICs),被认为与HCC的发病机制有关,但仍有待全面表征。尚未有关于对原发性人肝癌细胞进行无偏筛选以鉴定新型HCC TIC标志物的报道。我们进行了高通量流式细胞术(HT-FC)分析,以表征来自10个不同人HCC样本的肿瘤细胞上375种CD抗原的表达。基于HT-FC数据,我们选择了其中91种进行进一步分析,这些数据显示在离散、罕见、可分选的HCC细胞群体中表达一致。其中9种CD抗原在人肝癌细胞系的EpCAM干/祖细胞部分中表达显著增加,并在来自30名不同患者的原发性人肝癌组织中进一步评估。在测试的9种中,与匹配的相邻非肿瘤肝组织相比,只有CD146在HCC肿瘤组织中表达显著增加。从HCC肿瘤和细胞系中纯化的CD146⁺CD31⁻CD45⁻细胞表现出与间充质干细胞不同的独特表型。与其他肿瘤细胞部分相比,CD146⁺CD31⁻CD45⁻细胞显示出显著增加的集落形成能力,与TICs一致。本研究表明,HT-FC筛选可成功应用于原发性人肝癌,并揭示CD146是该疾病中的一种新型TIC标志物。

https://cdn.ncbi.nlm.nih.gov/pmc/blobs/1a9c/5613743/66b5196e4fcd/gr1.jpg

文献AI研究员

20分钟写一篇综述,助力文献阅读效率提升50倍。

立即体验

用中文搜PubMed

大模型驱动的PubMed中文搜索引擎

马上搜索

文档翻译

学术文献翻译模型,支持多种主流文档格式。

立即体验