Suppr超能文献

在印度、尼泊尔和印度尼西亚的卫生系统中引入麻风病暴露后预防措施:一项案例研究。

Introducing leprosy post-exposure prophylaxis into the health systems of India, Nepal and Indonesia: a case study.

作者信息

Tiwari A, Mieras L, Dhakal K, Arif M, Dandel S, Richardus J H

机构信息

Department of Public Health, Erasmus MC, University Medical Center Rotterdam, Office Na 2219, Wytemaweg 80, 3015 CN, Rotterdam, The Netherlands.

Netherlands Leprosy Relief, Amsterdam, The Netherlands.

出版信息

BMC Health Serv Res. 2017 Sep 29;17(1):684. doi: 10.1186/s12913-017-2611-7.

Abstract

BACKGROUND

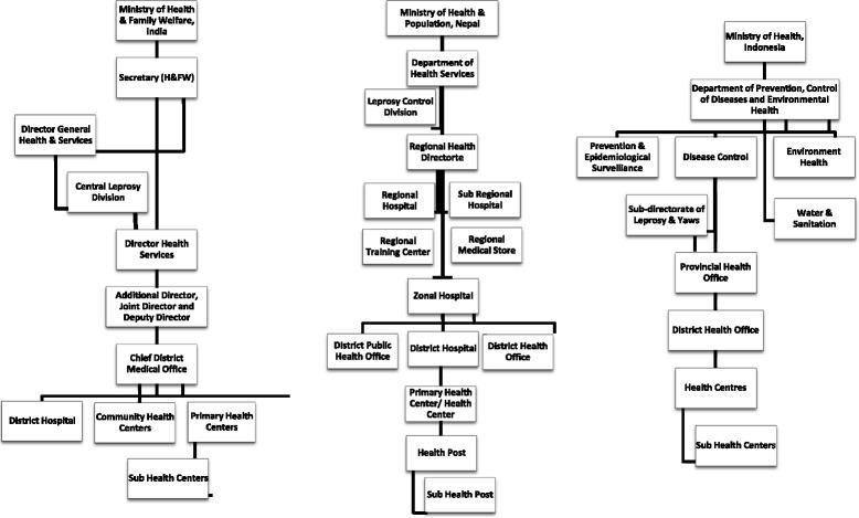
Leprosy has a wide range of clinical and socio-economic consequences. India, Indonesia and Nepal contribute significantly to the global leprosy burden. After integration, the health systems are pivotal in leprosy service delivery. The Leprosy Post Exposure Prophylaxis (LPEP) program is ongoing to investigate the feasibility of providing single dose rifampicin (SDR) as post-exposure prophylaxis (PEP) to the contacts of leprosy cases in various health systems. We aim to compare national leprosy control programs, and adapted LPEP strategies in India, Nepal and Indonesia. The purpose is to establish a baseline of the health system's situation and document the subsequent adjustment of LPEP, which will provide the context for interpreting the LPEP results in future.

METHODS

The study followed the multiple-case study design with single units of analysis. The data collection methods were direct observation, in-depth interviews and desk review. The study was divided into two phases, i.e. review of national leprosy programs and description of the LPEP program. The comparative analysis was performed using the WHO health system frameworks (2007).

RESULTS

In all countries leprosy services including contact tracing is integrated into the health systems. The LPEP program is fully integrated into the established national leprosy programs, with SDR and increased documentation, which need major additions to standard procedures. PEP administration was widely perceived as well manageable, but the additional LPEP data collection was reported to increase workload in the first year.

CONCLUSIONS

The findings of our study led to the recommendation that field-based leprosy research programs should keep health systems in focus. The national leprosy programs are diverse in terms of organizational hierarchy, human resource quantity and capacity. We conclude that PEP can be integrated into different health systems without major structural and personal changes, but provisions are necessary for the additional monitoring requirements.

摘要

背景

麻风病会产生广泛的临床和社会经济后果。印度、印度尼西亚和尼泊尔对全球麻风病负担的贡献巨大。整合后,卫生系统在麻风病服务提供中起着关键作用。麻风病暴露后预防(LPEP)项目正在进行,以调查在各种卫生系统中为麻风病病例的接触者提供单剂量利福平(SDR)作为暴露后预防(PEP)的可行性。我们旨在比较印度、尼泊尔和印度尼西亚的国家麻风病控制项目以及调整后的LPEP策略。目的是建立卫生系统状况的基线,并记录LPEP随后的调整情况,这将为未来解释LPEP结果提供背景信息。

方法

该研究采用单分析单元的多案例研究设计。数据收集方法包括直接观察、深入访谈和案头审查。该研究分为两个阶段,即国家麻风病项目审查和LPEP项目描述。使用世界卫生组织卫生系统框架(2007年)进行比较分析。

结果

在所有国家,包括接触者追踪在内的麻风病服务都已纳入卫生系统。LPEP项目已完全纳入既定的国家麻风病项目,采用了SDR并增加了记录,这需要对标准程序进行重大补充。PEP管理被广泛认为易于管理,但据报告,额外的LPEP数据收集在第一年增加了工作量。

结论

我们的研究结果建议,以实地为基础的麻风病研究项目应关注卫生系统。国家麻风病项目在组织层级、人力资源数量和能力方面各不相同。我们得出结论,PEP可以在不进行重大结构和人员变动的情况下纳入不同的卫生系统,但需要为额外的监测要求做出安排。

https://cdn.ncbi.nlm.nih.gov/pmc/blobs/572b/5622547/7745db91c7b2/12913_2017_2611_Fig1_HTML.jpg

相似文献

1
3
The long-term impact of the Leprosy Post-Exposure Prophylaxis (LPEP) program on leprosy incidence: A modelling study.
PLoS Negl Trop Dis. 2021 Mar 31;15(3):e0009279. doi: 10.1371/journal.pntd.0009279. eCollection 2021 Mar.
4
Leprosy post-exposure prophylaxis with single-dose rifampicin (LPEP): an international feasibility programme.
Lancet Glob Health. 2021 Jan;9(1):e81-e90. doi: 10.1016/S2214-109X(20)30396-X. Epub 2020 Oct 29.
7
The Leprosy Post-Exposure Prophylaxis (LPEP) programme: update and interim analysis.
Lepr Rev. 2018;89(2):102-116. doi: 10.47276/lr.89.2.102.
8
Leprosy post-exposure prophylaxis in the Indian health system: A cost-effectiveness analysis.
PLoS Negl Trop Dis. 2020 Aug 4;14(8):e0008521. doi: 10.1371/journal.pntd.0008521. eCollection 2020 Aug.

引用本文的文献

1
3
The Leprosy Post-Exposure Prophylaxis (LPEP) programme: update and interim analysis.
Lepr Rev. 2018;89(2):102-116. doi: 10.47276/lr.89.2.102.
4
Implementation approaches for leprosy prevention with single-dose rifampicin: A support tool for decision making.
PLoS Negl Trop Dis. 2022 Oct 17;16(10):e0010792. doi: 10.1371/journal.pntd.0010792. eCollection 2022 Oct.
5
Leprosy: A Review of Epidemiology, Clinical Diagnosis, and Management.
J Trop Med. 2022 Jul 4;2022:8652062. doi: 10.1155/2022/8652062. eCollection 2022.
6
Leprosy post-exposure prophylaxis in the Indian health system: A cost-effectiveness analysis.
PLoS Negl Trop Dis. 2020 Aug 4;14(8):e0008521. doi: 10.1371/journal.pntd.0008521. eCollection 2020 Aug.
7
Surveillance of Leprosy in Kiribati, 1935-2017.
Emerg Infect Dis. 2020 May;26(5):833-840. doi: 10.3201/eid2605.181746.
8
Evaluation of Immunodiagnostic Tests for Leprosy in Brazil, China and Ethiopia.
Sci Rep. 2018 Dec 18;8(1):17920. doi: 10.1038/s41598-018-36323-1.
9
Leprosy services in primary health care in India: comparative economic cost analysis of two public-health settings.
Trop Med Int Health. 2019 Feb;24(2):155-165. doi: 10.1111/tmi.13182. Epub 2018 Dec 6.
10
Current Situation of Leprosy in India and its Future Implications.
Indian Dermatol Online J. 2018 Mar-Apr;9(2):83-89. doi: 10.4103/idoj.IDOJ_282_17.

本文引用的文献

3
Global leprosy update, 2014: need for early case detection.
Wkly Epidemiol Rec. 2015 Sep 4;90(36):461-74.
4
Household costs of leprosy reactions (ENL) in rural India.
PLoS Negl Trop Dis. 2015 Jan 15;9(1):e0003431. doi: 10.1371/journal.pntd.0003431. eCollection 2015 Jan.
5
Protecting people against leprosy: chemoprophylaxis and immunoprophylaxis.
Clin Dermatol. 2015 Jan-Feb;33(1):19-25. doi: 10.1016/j.clindermatol.2014.07.009.

文献AI研究员

20分钟写一篇综述,助力文献阅读效率提升50倍。

立即体验

用中文搜PubMed

大模型驱动的PubMed中文搜索引擎

马上搜索

文档翻译

学术文献翻译模型,支持多种主流文档格式。

立即体验