Suppr超能文献

CXCL6 是促血管生成人心肌祖细胞样细胞分泌组中一种重要的旁分泌因子。

CXCL6 is an important paracrine factor in the pro-angiogenic human cardiac progenitor-like cell secretome.

机构信息

Department of Immunology and Oncology, Centro Nacional de Biotecnología (CNB-CSIC), Campus Universidad Autónoma de Madrid, 28049, Madrid, Spain.

Cardiovascular Development and Repair Department, Spanish National Cardiovascular Research Center (CNIC), Melchor Fernández Almagro 3, 28029, Madrid, Spain.

出版信息

Sci Rep. 2017 Oct 2;7(1):12490. doi: 10.1038/s41598-017-11976-6.

Abstract

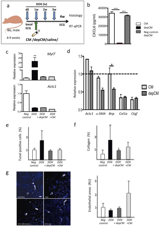
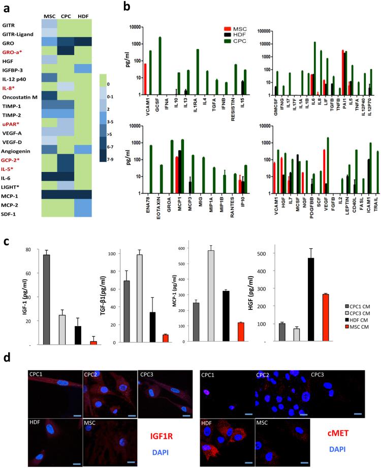
Studies in recent years have established that the principal effects in cardiac cell therapy are associated with paracrine/autocrine factors. We combined several complementary techniques to define human cardiac progenitor cell (CPC) secretome constituted by 914 proteins/genes; 51% of these are associated with the exosomal compartment. To define the set of proteins specifically or highly differentially secreted by CPC, we compared human mesenchymal stem cells and dermal fibroblasts; the study defined a group of growth factors, cytokines and chemokines expressed at high to medium levels by CPC. Among them, IL-1, GROa (CXCL1), CXCL6 (GCP2) and IL-8 are examples whose expression was confirmed by most techniques used. ELISA showed that CXCL6 is significantly overexpressed in CPC conditioned medium (CM) (18- to 26-fold) and western blot confirmed expression of its receptors CXCR1 and CXCR2. Addition of anti-CXCL6 completely abolished migration in CPC-CM compared with anti-CXCR2, which promoted partial inhibition, and anti-CXCR1, which was inefficient. Anti-CXCL6 also significantly inhibited CPC CM angiogenic activity. In vivo evaluation also supported a relevant role for angiogenesis. Altogether, these results suggest a notable angiogenic potential in CPC-CM and identify CXCL6 as an important paracrine factor for CPC that signals mainly through CXCR2.

摘要

近年来的研究已经证实,心脏细胞治疗的主要作用与旁分泌/自分泌因子有关。我们结合了几种互补的技术来定义人类心脏祖细胞(CPC)的分泌组,其中包含 914 种蛋白质/基因;其中 51%与外泌体区室有关。为了定义 CPC 特异性或高度差异分泌的蛋白质组,我们比较了人类间充质干细胞和真皮成纤维细胞;该研究定义了一组生长因子、细胞因子和趋化因子,这些因子在 CPC 中以高到中等水平表达。其中,IL-1、GROa(CXCL1)、CXCL6(GCP2)和 IL-8 是表达被大多数技术证实的例子。ELISA 显示,CPC 条件培养基(CM)中 CXCL6 的表达显著上调(18-26 倍),Western blot 证实其受体 CXCR1 和 CXCR2 的表达。与 CXCR2 相比,添加抗 CXCL6 可完全抑制 CPC-CM 的迁移,而 CXCR2 则促进部分抑制,CXCR1 则无效。抗 CXCL6 还显著抑制了 CPC-CM 的血管生成活性。体内评价也支持血管生成的相关作用。总之,这些结果表明 CPC-CM 具有显著的血管生成潜力,并确定 CXCL6 作为 CPC 的重要旁分泌因子,主要通过 CXCR2 发出信号。

https://cdn.ncbi.nlm.nih.gov/pmc/blobs/ae7d/5624898/a8eab08cd392/41598_2017_11976_Fig1_HTML.jpg

文献检索

告别复杂PubMed语法,用中文像聊天一样搜索,搜遍4000万医学文献。AI智能推荐,让科研检索更轻松。

立即免费搜索

文件翻译

保留排版,准确专业,支持PDF/Word/PPT等文件格式,支持 12+语言互译。

免费翻译文档

深度研究

AI帮你快速写综述,25分钟生成高质量综述,智能提取关键信息,辅助科研写作。

立即免费体验