Suppr超能文献

通过在含氧化石墨烯的聚乳酸-羟基乙酸共聚物/羟基磷灰石可生物降解微载体中递送 BMP-2 增强 MC3T3-E1 前成骨细胞的增殖和成骨分化。

Enhancing Cell Proliferation and Osteogenic Differentiation of MC3T3-E1 Pre-osteoblasts by BMP-2 Delivery in Graphene Oxide-Incorporated PLGA/HA Biodegradable Microcarriers.

机构信息

Department of Hand and Foot surgery, The First Hospital of Jilin University, Xinmin Street No. 71, Changchun, TX, 130021, P.R. China.

Department of Orthopedic Surgery, the Second Hospital of Jilin University, Ziqiang Street No. 218, Changchun, TX, 130041, P.R. China.

出版信息

Sci Rep. 2017 Oct 2;7(1):12549. doi: 10.1038/s41598-017-12935-x.

Abstract

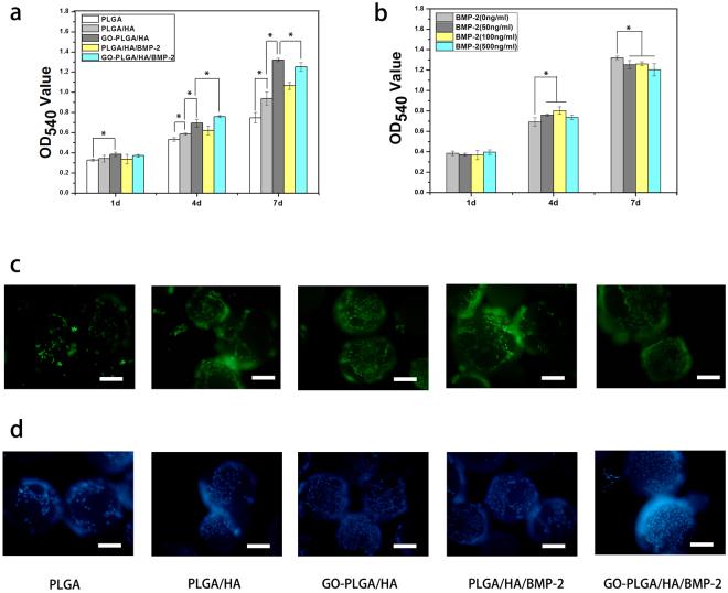
Lack of bioactivity has seriously restricted the development of biodegradable implants for bone tissue engineering. Therefore, surface modification of the composite is crucial to improve the osteointegration for bone regeneration. Bone morphogenetic protein-2 (BMP-2), a key factor in inducing osteogenesis and promoting bone regeneration, has been widely used in various clinical therapeutic trials. In this study, BMP-2 was successfully immobilized on graphene oxide-incorporated PLGA/HA (GO-PLGA/HA) biodegradable microcarriers. Our study demonstrated that the graphene oxide (GO) facilitated the simple and highly efficient immobilization of peptides on PLGA/HA microcarriers within 120 min. To further test in vitro, MC3T3-E1 cells were cultured on different microcarriers to observe various cellular activities. It was found that GO and HA significantly enhanced cell adhesion and proliferation. More importantly, the immobilization of BMP-2 onto the GO-PLGA/HA microcarriers resulted in significantly greater osteogenic differentiation of cells in vitro, as indicated by the alkaline phosphate activity test, quantitative real-time polymerase chain reaction analysis, immunofluorescence staining and mineralization on the deposited substrates. Findings from this study revealed that the method to use GO-PLGA/HA microcarriers for immobilizing BMP-2 has a great potential for the enhancement of the osseointegration of bone implants.

摘要

生物活性的缺乏严重限制了可生物降解的骨组织工程植入物的发展。因此,对复合材料进行表面改性对于改善骨再生的骨整合至关重要。骨形态发生蛋白-2(BMP-2)是诱导成骨和促进骨再生的关键因素,已广泛应用于各种临床治疗试验中。在这项研究中,BMP-2 成功地固定在氧化石墨烯(GO)掺入的聚乳酸-羟基乙酸共聚物/羟基磷灰石(GO-PLGA/HA)可生物降解微载体上。我们的研究表明,GO 促进了肽在 PLGA/HA 微载体上的简单且高效的固定,固定时间为 120 分钟。为了进一步进行体外测试,将 MC3T3-E1 细胞培养在不同的微载体上,以观察各种细胞活性。结果发现,GO 和 HA 显著增强了细胞的粘附和增殖。更重要的是,BMP-2 固定在 GO-PLGA/HA 微载体上导致细胞在体外的成骨分化显著增强,碱性磷酸酶活性试验、实时定量聚合酶链反应分析、免疫荧光染色和沉积基质上的矿化结果均表明了这一点。这项研究的结果表明,使用 GO-PLGA/HA 微载体固定 BMP-2 的方法对于增强骨植入物的骨整合具有很大的潜力。

https://cdn.ncbi.nlm.nih.gov/pmc/blobs/2980/5624967/2d6406173335/41598_2017_12935_Fig1_HTML.jpg

文献检索

告别复杂PubMed语法,用中文像聊天一样搜索,搜遍4000万医学文献。AI智能推荐,让科研检索更轻松。

立即免费搜索

文件翻译

保留排版,准确专业,支持PDF/Word/PPT等文件格式,支持 12+语言互译。

免费翻译文档

深度研究

AI帮你快速写综述,25分钟生成高质量综述,智能提取关键信息,辅助科研写作。

立即免费体验