Suppr超能文献

槐黄酮 G 通过 RNA 聚合酶干扰限制登革热和 Zika 病毒感染。

Sophoraflavenone G Restricts Dengue and Zika Virus Infection via RNA Polymerase Interference.

机构信息

Department of Medicine, Lady Davis Institute-Jewish General Hospital, McGill University, Montreal, QC, H3T 1E2, Canada.

Department of Microbiology and Immunology, New York Medical College, Valhalla, NY 10595, USA.

出版信息

Viruses. 2017 Oct 3;9(10):287. doi: 10.3390/v9100287.

Abstract

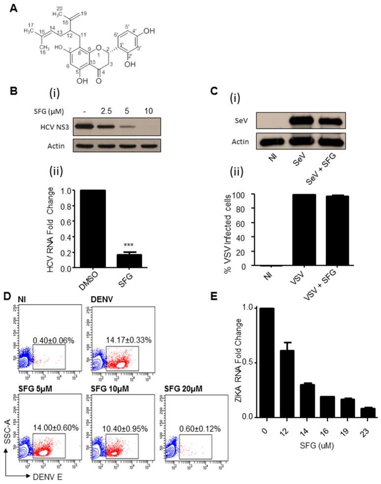
Flaviviruses including Zika, Dengue and Hepatitis C virus cause debilitating diseases in humans, and the former are emerging as global health concerns with no antiviral treatments. We investigated , used in Chinese medicine, as a source for antiviral compounds. We isolated Sophoraflavenone G and found that it inhibited Hepatitis C replication, but not Sendai or Vesicular Stomatitis Virus. Pre- and post-infection treatments demonstrated anti-flaviviral activity against Dengue and Zika virus, via viral RNA polymerase inhibition. These data suggest that Sophoraflavenone G represents a promising candidate regarding anti-Flaviviridae research.

摘要

黄病毒包括寨卡病毒、登革热病毒和丙型肝炎病毒,会导致人类罹患使人虚弱的疾病,而前两者正作为没有抗病毒治疗方法的全球健康关注点出现。我们研究了,它在中国医学中被用作抗病毒化合物的来源。我们分离到槐属黄酮 G,并发现它抑制丙型肝炎病毒复制,但不抑制仙台病毒或水疱性口炎病毒。通过抑制病毒 RNA 聚合酶,在感染前和感染后处理均显示出对登革热病毒和寨卡病毒的抗黄病毒活性。这些数据表明槐属黄酮 G 是抗黄病毒科研究有前途的候选药物。

https://cdn.ncbi.nlm.nih.gov/pmc/blobs/5371/5691638/46130b14f943/viruses-09-00287-g001.jpg

文献AI研究员

20分钟写一篇综述,助力文献阅读效率提升50倍。

立即体验

用中文搜PubMed

大模型驱动的PubMed中文搜索引擎

马上搜索

文档翻译

学术文献翻译模型,支持多种主流文档格式。

立即体验