Ishimura Emi, Nakagawa Takatoshi, Moriwaki Kazumasa, Hirano Seiichi, Matsumori Yoshinobu, Asahi Michio
Department of Pharmacology, Faculty of Medicine, Osaka Medical College, Takatsuki, Japan.
Department of Gastroenterology, Amagasaki Daimotsu Hospital, Amagasahi, Hyogo, 660-0828, Japan.
Cancer Sci. 2017 Dec;108(12):2373-2382. doi: 10.1111/cas.13412. Epub 2017 Oct 21.
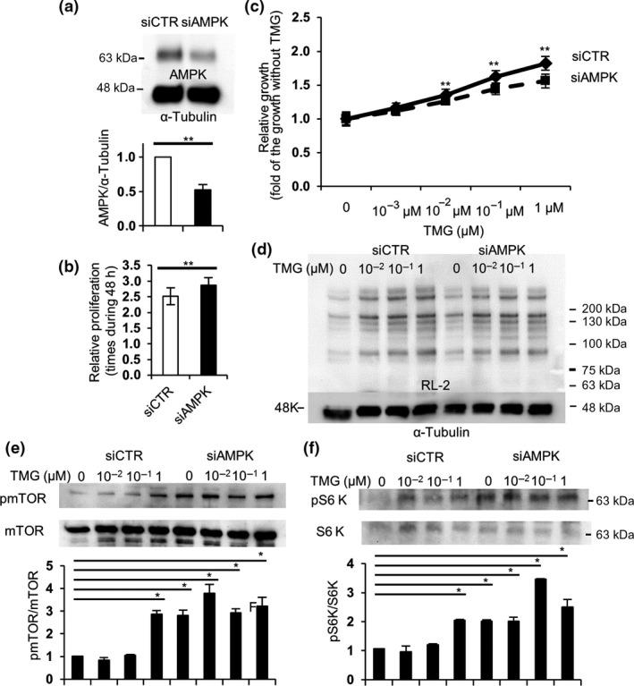
Increasing incidence of various cancers has been reported in diabetic patients. O-linked N-acetylglucosamine (O-GlcNAc) modification of proteins at serine/threonine residues (O-GlcNAcylation) is an essential post-translational modification that is upregulated in diabetic patients and has been implicated in tumor growth. However, the mechanisms by which O-GlcNAcylation promotes tumor growth remain unclear. Given that AMP-activated kinase (AMPK) has been thought to play important roles in suppressing tumor growth, we evaluated the involvement of AMPK O-GlcNAcylation on the growth of LoVo cells, a human colon cancer cell line. Results revealed that treatment with Thiamet G (TMG), an inhibitor of O-GlcNAc hydrolase, increased both anchorage-dependent and -independent growth of the cells. O-GlcNAc transferase overexpression also increased the growth. These treatments increased AMPK O-GlcNAcylation in a dose-dependent manner, which led to reduced AMPK phosphorylation and mTOR activation. Chemical inhibition or activation of AMPK led to increased or decreased growth, respectively, which was consistent with the data with genetic inhibition of AMPK. In addition, TMG-mediated acceleration of tumor growth was abolished by both chemical and genetic inhibition of AMPK. To examine the effects of AMPK O-GlcNAcylation in vivo, the LoVo cells were s.c. transplanted onto the backs of BALB/c-nu/nu mice. Injection of TMG promoted the growth and enhanced O-GlcNAcylation of the tumors of the mice. Consistent with in vitro data, AMPK O-GlcNAcylation was increased, which reduced AMPK phosphorylation and resulted in activation of mTOR. Collectively, the higher colon cancer risk of diabetic patients could be due to O-GlcNAcylation-mediated AMPK inactivation and subsequent activation of mTOR.
已有报道称糖尿病患者中各种癌症的发病率在上升。蛋白质丝氨酸/苏氨酸残基上的O-连接N-乙酰葡糖胺(O-GlcNAc)修饰(O-GlcNAc化)是一种重要的翻译后修饰,在糖尿病患者中上调,并与肿瘤生长有关。然而,O-GlcNAc化促进肿瘤生长的机制仍不清楚。鉴于人们认为AMP激活的蛋白激酶(AMPK)在抑制肿瘤生长中起重要作用,我们评估了AMPK的O-GlcNAc化对人结肠癌细胞系LoVo细胞生长的影响。结果显示,用O-GlcNAc水解酶抑制剂噻美司胺(TMG)处理可增加细胞的贴壁依赖性生长和非贴壁依赖性生长。O-GlcNAc转移酶的过表达也增加了细胞生长。这些处理以剂量依赖性方式增加了AMPK的O-GlcNAc化,导致AMPK磷酸化减少和mTOR激活。化学抑制或激活AMPK分别导致细胞生长增加或减少,这与AMPK基因抑制的数据一致。此外,AMPK的化学和基因抑制均消除了TMG介导的肿瘤生长加速。为了研究AMPK的O-GlcNAc化在体内的作用,将LoVo细胞皮下移植到BALB/c-nu/nu小鼠的背部。注射TMG促进了小鼠肿瘤的生长并增强了肿瘤的O-GlcNAc化。与体外数据一致,AMPK的O-GlcNAc化增加,导致AMPK磷酸化减少并激活mTOR。总的来说,糖尿病患者较高的结肠癌风险可能是由于O-GlcNAc化介导的AMPK失活以及随后mTOR的激活。