Suppr超能文献

鼠巨细胞病毒通过树突状细胞的再循环传播。

Murine Cytomegalovirus Spreads by Dendritic Cell Recirculation.

机构信息

School of Chemistry and Molecular Biosciences, University of Queensland, Brisbane, Australia

Child Health Research Center, University of Queensland, South Brisbane, Australia.

出版信息

mBio. 2017 Oct 3;8(5):e01264-17. doi: 10.1128/mBio.01264-17.

Abstract

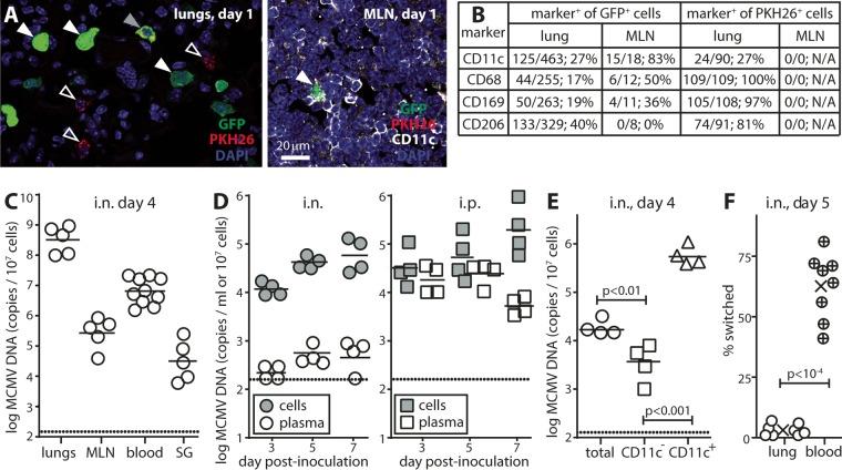
Herpesviruses have coevolved with their hosts over hundreds of millions of years and exploit fundamental features of their biology. Cytomegaloviruses (CMVs) colonize blood-borne myeloid cells, and it has been hypothesized that systemic dissemination arises from infected stem cells in bone marrow. However, poor CMV transfer by stem cell transplantation argues against this being the main reservoir. To identify alternative pathways for CMV spread, we tracked murine CMV (MCMV) colonization after mucosal entry. We show that following intranasal MCMV infection, lung CD11c dendritic cells (DC) migrated sequentially to lymph nodes (LN), blood, and then salivary glands. Replication-deficient virus followed the same route, and thus, DC infected peripherally traversed LN to enter the blood. Given that DC are thought to die locally following their arrival and integration into LN, recirculation into blood represents a new pathway. We examined host and viral factors that facilitated this LN traverse. We show that MCMV-infected DC exited LN by a distinct route to lymphocytes, entering high endothelial venules and bypassing the efferent lymph. LN exit required CD44 and the viral M33 chemokine receptor, without which infected DC accumulated in LN and systemic spread was greatly reduced. Taken together, our studies provide the first demonstration of virus-driven DC recirculation. As viruses follow host-defined pathways, high endothelial venules may normally allow DC to pass from LN back into blood. Human cytomegalovirus (HCMV) causes devastating disease in the unborn fetus and in the immunocompromised. There is no licensed vaccine, and preventive measures are impeded by our poor understanding of early events in host colonization. HCMV and murine CMV (MCMV) both infect blood-borne myeloid cells. HCMV-infected blood cells are thought to derive from infected bone marrow stem cells. However, infected stem cells have not been visualized nor shown to produce virus , and hematopoietic transplants poorly transfer infection. We show that MCMV-infected dendritic cells in the lungs reach the blood via lymph nodes, surprisingly migrating into high endothelial venules. Dissemination did not require viral replication. It depended on the constitutively active viral chemokine receptor M33 and on the host hyaluronan receptor CD44. Thus, viral chemokine receptors are a possible target to limit systemic CMV infections.

摘要

疱疹病毒与宿主共同进化了数亿年,利用了宿主生物学的基本特征。巨细胞病毒(CMV)定植于血液源性髓样细胞,人们推测全身性播散源于骨髓中的受感染干细胞。然而,干细胞移植中 CMV 的转移较差,这表明这种方式并非主要的病毒储存库。为了确定 CMV 传播的替代途径,我们追踪了黏膜感染后鼠巨细胞病毒(MCMV)的定植情况。我们发现,经鼻感染 MCMV 后,肺部的 CD11c 树突状细胞(DC)依次迁移到淋巴结(LN)、血液,然后到唾液腺。复制缺陷型病毒也遵循同样的途径,因此,外周感染的 DC 穿过 LN 进入血液。鉴于人们认为到达 LN 并整合到 LN 后,DC 会就地死亡,因此再循环到血液中代表了一种新的途径。我们研究了促进 LN 迁移的宿主和病毒因素。我们发现,MCMV 感染的 DC 通过一条与淋巴细胞不同的途径离开 LN,进入高内皮静脉并绕过输出淋巴管。LN 出口需要 CD44 和病毒 M33 趋化因子受体,没有这些受体,感染的 DC 会在 LN 中积累,系统传播会大大减少。总之,我们的研究首次证明了病毒驱动的 DC 再循环。由于病毒遵循宿主定义的途径,高内皮静脉可能通常允许 DC 从 LN 返回到血液中。人类巨细胞病毒(HCMV)会给未出生的胎儿和免疫功能低下的人群带来毁灭性的疾病。目前尚无许可的疫苗,预防措施受到我们对宿主定植早期事件的了解不足的阻碍。HCMV 和 MCMV 均感染血液源性髓样细胞。人们认为 HCMV 感染的血细胞源自受感染的骨髓干细胞。然而,尚未观察到感染的干细胞,也未显示其产生病毒,而且造血移植也难以转移感染。我们发现,肺部的 MCMV 感染的 DC 通过淋巴结到达血液,出人意料的是,它们迁移到高内皮静脉中。这种播散不需要病毒复制。它依赖于组成性激活的病毒趋化因子受体 M33 和宿主透明质酸受体 CD44。因此,病毒趋化因子受体可能是限制全身 CMV 感染的一个潜在靶点。

https://cdn.ncbi.nlm.nih.gov/pmc/blobs/1555/5626969/f83cde05758f/mbo0051735050001.jpg

文献检索

告别复杂PubMed语法,用中文像聊天一样搜索,搜遍4000万医学文献。AI智能推荐,让科研检索更轻松。

立即免费搜索

文件翻译

保留排版,准确专业,支持PDF/Word/PPT等文件格式,支持 12+语言互译。

免费翻译文档

深度研究

AI帮你快速写综述,25分钟生成高质量综述,智能提取关键信息,辅助科研写作。

立即免费体验