• 文献检索
  • 文档翻译
  • 深度研究
  • 学术资讯
  • Suppr Zotero 插件Zotero 插件
  • 邀请有礼
  • 套餐&价格
  • 历史记录
应用&插件
Suppr Zotero 插件Zotero 插件浏览器插件Mac 客户端Windows 客户端微信小程序
定价
高级版会员购买积分包购买API积分包
服务
文献检索文档翻译深度研究API 文档MCP 服务
关于我们
关于 Suppr公司介绍联系我们用户协议隐私条款
关注我们

Suppr 超能文献

核心技术专利:CN118964589B侵权必究
粤ICP备2023148730 号-1Suppr @ 2026

文献检索

告别复杂PubMed语法,用中文像聊天一样搜索,搜遍4000万医学文献。AI智能推荐,让科研检索更轻松。

立即免费搜索

文件翻译

保留排版,准确专业,支持PDF/Word/PPT等文件格式,支持 12+语言互译。

免费翻译文档

深度研究

AI帮你快速写综述,25分钟生成高质量综述,智能提取关键信息,辅助科研写作。

立即免费体验

孕期内生物钟的环境干扰会导致小鼠出现跨代类似情绪障碍的行为。

Environmental perturbation of the circadian clock during pregnancy leads to transgenerational mood disorder-like behaviors in mice.

机构信息

Key Laboratory of Medical Electrophysiology, Ministry of Education, Institute of Cardiovascular Medicine; Collaborative Innovation Center for Prevention and Treatment of Cardiovascular Disease of Sichuan Province; Southwest Medical University, Luzhou, 646009, China.

Department of Biology, University of Toronto Mississauga, 3359 Mississauga Road, Mississauga, ON L5L 1C6, Canada.

出版信息

Sci Rep. 2017 Oct 3;7(1):12641. doi: 10.1038/s41598-017-13067-y.

DOI:10.1038/s41598-017-13067-y
PMID:28974783
原文链接:https://pmc.ncbi.nlm.nih.gov/articles/PMC5626699/
Abstract

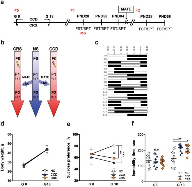
It remains unknown whether chronic circadian disturbance (CCD) during pregnancy can lead to mood disorders in the offspring. Here we show that pregnant mice in the F0 generation that were exposed to CCD stress displayed depression-like behaviors, and produced offspring in the F1 and F2 generations that also exhibited mood-associated behavioral phenotypes despite the lack of direct stressful experiences during their postnatal or adult period. Prenatal CCD stress was correlated with the elevation of plasma corticosterone levels in F1 mice. Furthermore, the diurnal expression profiles of core circadian clock genes were disrupted in the suprachiasmatic nucleus of F1 mice. Proteomics analysis revealed that prenatal CCD stress resulted in distinct changes in protein expression in the hypothalamus of female F1 mice, in particular proteins that were associated with cellular activities, metabolism, development and diseases. Sex-specific differences in melanocortin 4 receptor expression were apparent in the CCD F1 generation. We conclude that maternal exposure to chronic circadian disturbance during pregnancy can lead to sex-specific mood disorders that persist for at least two filial generations. The underlying mechanisms may depend on transgenerational changes in plasma corticosterone levels, circadian pacemaking, and hypothalamic protein expression.

摘要

目前尚不清楚怀孕期间慢性昼夜节律紊乱(CCD)是否会导致后代出现情绪障碍。在这里,我们发现,在 F0 代中经历 CCD 应激的怀孕小鼠表现出类似抑郁的行为,并且在 F1 和 F2 代中产生的后代尽管在其出生后或成年期没有直接的应激体验,但也表现出与情绪相关的行为表型。F1 小鼠的产前 CCD 应激与血浆皮质酮水平升高相关。此外,F1 小鼠的视交叉上核中核心生物钟基因的昼夜表达谱被打乱。蛋白质组学分析显示,产前 CCD 应激导致雌性 F1 小鼠下丘脑蛋白表达发生明显变化,特别是与细胞活动、代谢、发育和疾病相关的蛋白质。CCD F1 代中黑素皮质素 4 受体的表达存在性别特异性差异。我们的结论是,母亲在怀孕期间暴露于慢性昼夜节律紊乱会导致至少两代后代出现特定于性别的情绪障碍。潜在的机制可能取决于血浆皮质酮水平、昼夜节律起搏和下丘脑蛋白表达的跨代变化。

https://cdn.ncbi.nlm.nih.gov/pmc/blobs/76fa/5626699/5f4689fa7d8f/41598_2017_13067_Fig6_HTML.jpg
https://cdn.ncbi.nlm.nih.gov/pmc/blobs/76fa/5626699/713812e9b276/41598_2017_13067_Fig1_HTML.jpg
https://cdn.ncbi.nlm.nih.gov/pmc/blobs/76fa/5626699/2ab0e0d24892/41598_2017_13067_Fig2_HTML.jpg
https://cdn.ncbi.nlm.nih.gov/pmc/blobs/76fa/5626699/4c7db4c3e063/41598_2017_13067_Fig3_HTML.jpg
https://cdn.ncbi.nlm.nih.gov/pmc/blobs/76fa/5626699/61f2140c389e/41598_2017_13067_Fig4_HTML.jpg
https://cdn.ncbi.nlm.nih.gov/pmc/blobs/76fa/5626699/c1e13f8d84e5/41598_2017_13067_Fig5_HTML.jpg
https://cdn.ncbi.nlm.nih.gov/pmc/blobs/76fa/5626699/5f4689fa7d8f/41598_2017_13067_Fig6_HTML.jpg
https://cdn.ncbi.nlm.nih.gov/pmc/blobs/76fa/5626699/713812e9b276/41598_2017_13067_Fig1_HTML.jpg
https://cdn.ncbi.nlm.nih.gov/pmc/blobs/76fa/5626699/2ab0e0d24892/41598_2017_13067_Fig2_HTML.jpg
https://cdn.ncbi.nlm.nih.gov/pmc/blobs/76fa/5626699/4c7db4c3e063/41598_2017_13067_Fig3_HTML.jpg
https://cdn.ncbi.nlm.nih.gov/pmc/blobs/76fa/5626699/61f2140c389e/41598_2017_13067_Fig4_HTML.jpg
https://cdn.ncbi.nlm.nih.gov/pmc/blobs/76fa/5626699/c1e13f8d84e5/41598_2017_13067_Fig5_HTML.jpg
https://cdn.ncbi.nlm.nih.gov/pmc/blobs/76fa/5626699/5f4689fa7d8f/41598_2017_13067_Fig6_HTML.jpg

相似文献

1
Environmental perturbation of the circadian clock during pregnancy leads to transgenerational mood disorder-like behaviors in mice.孕期内生物钟的环境干扰会导致小鼠出现跨代类似情绪障碍的行为。
Sci Rep. 2017 Oct 3;7(1):12641. doi: 10.1038/s41598-017-13067-y.
2
Prenatal stress programs neuroendocrine stress responses and affective behaviors in second generation rats in a sex-dependent manner.产前应激以性别依赖的方式影响第二代大鼠的神经内分泌应激反应和情感行为。
Psychoneuroendocrinology. 2015 Dec;62:204-16. doi: 10.1016/j.psyneuen.2015.08.010. Epub 2015 Aug 17.
3
Paternal environmental enrichment transgenerationally alters affective behavioral and neuroendocrine phenotypes.父本环境富集可跨代改变情感行为和神经内分泌表型。
Psychoneuroendocrinology. 2017 Mar;77:225-235. doi: 10.1016/j.psyneuen.2016.11.013. Epub 2017 Jan 4.
4
Rhythm and mood: relationships between the circadian clock and mood-related behavior.节律与情绪:生物钟与情绪相关行为之间的关系
Behav Neurosci. 2014 Jun;128(3):326-43. doi: 10.1037/a0035883. Epub 2014 Mar 24.
5
Enhanced endocrine response to novel environment stress and lack of corticosterone circadian rhythm in staggerer (Rora sg/sg) mutant mice.摇摆鼠(Rora sg/sg)突变小鼠对新环境应激的内分泌反应增强及皮质酮昼夜节律缺失
J Neurosci Res. 2006 Jun;83(8):1525-32. doi: 10.1002/jnr.20843.
6
Prereproductive stress in adolescent female rats affects behavior and corticosterone levels in second-generation offspring.青春期雌性大鼠的生殖前应激会影响第二代后代的行为和皮质酮水平。
Psychoneuroendocrinology. 2015 Aug;58:120-9. doi: 10.1016/j.psyneuen.2015.04.013. Epub 2015 Apr 24.
7
Mice selected for high versus low stress reactivity: a new animal model for affective disorders.选择用于高应激反应性与低应激反应性的小鼠:一种用于情感障碍的新动物模型。
Psychoneuroendocrinology. 2008 Jul;33(6):839-62. doi: 10.1016/j.psyneuen.2008.03.013. Epub 2008 May 23.
8
Genetic Disruption of Circadian Rhythms in the Suprachiasmatic Nucleus Causes Helplessness, Behavioral Despair, and Anxiety-like Behavior in Mice.视交叉上核昼夜节律的基因破坏导致小鼠出现无助、行为绝望和焦虑样行为。
Biol Psychiatry. 2016 Dec 1;80(11):827-835. doi: 10.1016/j.biopsych.2016.03.1050. Epub 2016 Mar 10.
9
Intergenerational accumulation of impairments in maternal behavior following postnatal social stress.产后社会应激后母性行为损伤的代际积累。
Psychoneuroendocrinology. 2017 Aug;82:98-106. doi: 10.1016/j.psyneuen.2017.05.011. Epub 2017 May 13.
10
Prenatal caffeine ingestion induces transgenerational neuroendocrine metabolic programming alteration in second generation rats.孕期摄入咖啡因可诱导第二代大鼠跨代神经内分泌代谢编程改变。
Toxicol Appl Pharmacol. 2014 Feb 1;274(3):383-92. doi: 10.1016/j.taap.2013.11.020. Epub 2013 Dec 8.

引用本文的文献

1
Effect of gestational exposure to dim light at night on the behavior of rat dams and offspring.孕期夜间暴露于昏暗灯光对母鼠及其后代行为的影响。
Sci Rep. 2025 Jul 28;15(1):27373. doi: 10.1038/s41598-025-12322-x.
2
Circadian disruption during fetal development promotes pathological cardiac remodeling in male mice.胎儿发育期间的昼夜节律紊乱会促进雄性小鼠的病理性心脏重塑。
iScience. 2024 Jan 26;27(2):109008. doi: 10.1016/j.isci.2024.109008. eCollection 2024 Feb 16.
3
Circadian rhythms as modulators of brain health during development and throughout aging.

本文引用的文献

1
Molecular Mechanisms in Mood Regulation Involving the Circadian Clock.涉及生物钟的情绪调节分子机制。
Front Neurol. 2017 Feb 7;8:30. doi: 10.3389/fneur.2017.00030. eCollection 2017.
2
Prenatal Maternal Cortisol Has Sex-Specific Associations with Child Brain Network Properties.产前母体皮质醇与儿童脑网络特性具有性别特异性关联。
Cereb Cortex. 2017 Nov 1;27(11):5230-5241. doi: 10.1093/cercor/bhw303.
3
Prenatal immune programming of the sex-dependent risk for major depression.重度抑郁症性别依赖性风险的产前免疫编程
昼夜节律对大脑发育和衰老过程中健康的调节作用。
Front Neural Circuits. 2023 Jan 19;16:1059229. doi: 10.3389/fncir.2022.1059229. eCollection 2022.
4
Development of the circadian system in early life: maternal and environmental factors.生命早期生物钟系统的发育:母体和环境因素。
J Physiol Anthropol. 2022 May 16;41(1):22. doi: 10.1186/s40101-022-00294-0.
5
Ablation in the Suprachiasmatic Nucleus Perturbs Anxiety- and Depressive-like Behaviors.视交叉上核消融扰乱焦虑样和抑郁样行为。
Neurol Int. 2021 Oct 26;13(4):541-554. doi: 10.3390/neurolint13040054.
6
Feto-Maternal Crosstalk in the Development of the Circadian Clock System.昼夜节律时钟系统发育过程中的母婴交互作用。
Front Neurosci. 2021 Jan 12;14:631687. doi: 10.3389/fnins.2020.631687. eCollection 2020.
7
Contribution of DNA methylation in chronic stress-induced cardiac remodeling and arrhythmias in mice.慢性应激诱导的小鼠心脏重构和心律失常中 DNA 甲基化的作用。
FASEB J. 2019 Nov;33(11):12240-12252. doi: 10.1096/fj.201900100R. Epub 2019 Aug 30.
8
Neuroendocrine Associations Underlying the Persistent Therapeutic Effects of Classic Serotonergic Psychedelics.经典血清素能致幻剂持久治疗效果背后的神经内分泌关联。
Front Pharmacol. 2018 Mar 1;9:177. doi: 10.3389/fphar.2018.00177. eCollection 2018.
Transl Psychiatry. 2016 May 31;6(5):e822. doi: 10.1038/tp.2016.91.
4
Sex-dependent programming effects of prenatal glucocorticoid treatment on the developing serotonin system and stress-related behaviors in adulthood.产前糖皮质激素治疗对成年期发育中的5-羟色胺系统和应激相关行为的性别依赖性编程效应。
Neuroscience. 2016 Apr 21;320:43-56. doi: 10.1016/j.neuroscience.2016.01.055. Epub 2016 Feb 2.
5
The Programming of the Social Brain by Stress During Childhood and Adolescence: From Rodents to Humans.童年和青少年时期压力对社会脑的编程:从啮齿动物到人类
Curr Top Behav Neurosci. 2017;30:411-429. doi: 10.1007/7854_2015_430.
6
Sleep Disturbances in Mood Disorders.情绪障碍中的睡眠障碍
Psychiatr Clin North Am. 2015 Dec;38(4):743-59. doi: 10.1016/j.psc.2015.07.006.
7
Developmental programming of hypothalamic neuroendocrine systems.下丘脑神经内分泌系统的发育编程。
Front Neuroendocrinol. 2015 Oct;39:52-8. doi: 10.1016/j.yfrne.2015.09.002. Epub 2015 Sep 21.
8
Prenatal stress programs neuroendocrine stress responses and affective behaviors in second generation rats in a sex-dependent manner.产前应激以性别依赖的方式影响第二代大鼠的神经内分泌应激反应和情感行为。
Psychoneuroendocrinology. 2015 Dec;62:204-16. doi: 10.1016/j.psyneuen.2015.08.010. Epub 2015 Aug 17.
9
Stress and Androgen Activity During Fetal Development.胎儿发育期间的应激与雄激素活性
Endocrinology. 2015 Oct;156(10):3435-41. doi: 10.1210/en.2015-1335. Epub 2015 Aug 4.
10
Sex-specific diurnal immobility induced by forced swim test in wild type and clock gene deficient mice.野生型和生物钟基因缺陷小鼠在强迫游泳试验中诱导的性别特异性昼夜不动性。
Int J Mol Sci. 2015 Mar 25;16(4):6831-41. doi: 10.3390/ijms16046831.