• 文献检索
  • 文档翻译
  • 深度研究
  • 学术资讯
  • Suppr Zotero 插件Zotero 插件
  • 邀请有礼
  • 套餐&价格
  • 历史记录
应用&插件
Suppr Zotero 插件Zotero 插件浏览器插件Mac 客户端Windows 客户端微信小程序
定价
高级版会员购买积分包购买API积分包
服务
文献检索文档翻译深度研究API 文档MCP 服务
关于我们
关于 Suppr公司介绍联系我们用户协议隐私条款
关注我们

Suppr 超能文献

核心技术专利:CN118964589B侵权必究
粤ICP备2023148730 号-1Suppr @ 2026

文献检索

告别复杂PubMed语法,用中文像聊天一样搜索,搜遍4000万医学文献。AI智能推荐,让科研检索更轻松。

立即免费搜索

文件翻译

保留排版,准确专业,支持PDF/Word/PPT等文件格式,支持 12+语言互译。

免费翻译文档

深度研究

AI帮你快速写综述,25分钟生成高质量综述,智能提取关键信息,辅助科研写作。

立即免费体验

热疗及膜流动性的相关变化增强P2X7激活以促进肿瘤细胞死亡。

Hyperthermia and associated changes in membrane fluidity potentiate P2X7 activation to promote tumor cell death.

作者信息

de Andrade Mello Paola, Bian Shu, Savio Luiz Eduardo Baggio, Zhang Haohai, Zhang Jingping, Junger Wolfgang, Wink Márcia Rosângela, Lenz Guido, Buffon Andréia, Wu Yan, Robson Simon Christopher

机构信息

Laboratório de Análises Bioquímicas e Citológicas, Faculdade de Farmácia, Universidade Federal do Rio Grande do Sul (UFRGS), Porto Alegre, RS, Brazil.

Department of Medicine, Beth Israel Deaconess Medical Center, Harvard Medical School, Harvard University, Boston, MA, USA.

出版信息

Oncotarget. 2017 Jun 21;8(40):67254-67268. doi: 10.18632/oncotarget.18595. eCollection 2017 Sep 15.

DOI:10.18632/oncotarget.18595
PMID:28978031
原文链接:https://pmc.ncbi.nlm.nih.gov/articles/PMC5620171/
Abstract

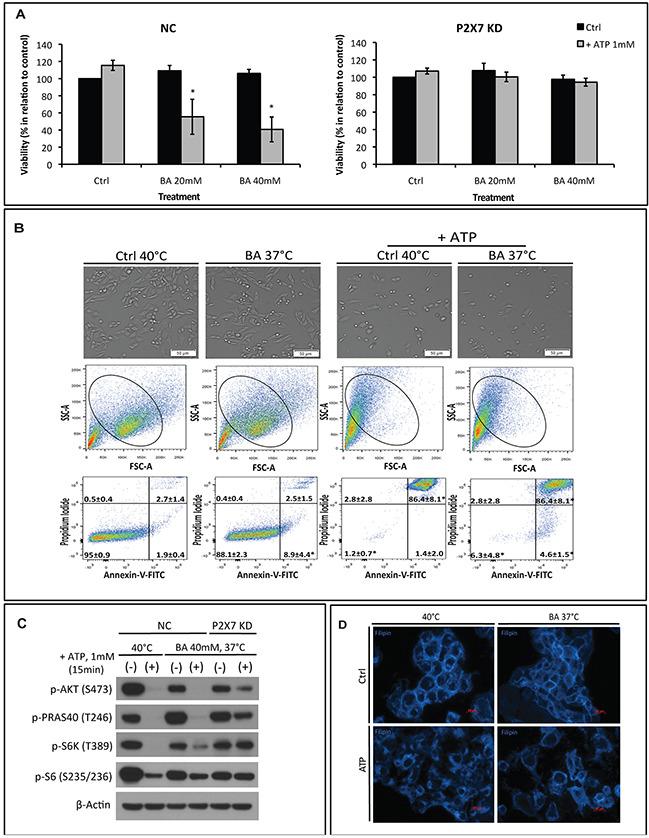
Extracellular ATP (eATP) accumulation within the tumor microenvironment (TME) has the potential to activate purinergic signaling. The eATP evoked signaling effects bolster antitumor immune responses while exerting direct cytotoxicity on tumor cells and vascular endothelial cells, mediated at least in part through P2X7 receptors. Approaches to augment purinergic signaling in TME e.g. by ectonucleotidase CD39 blockade, and/or boosting P2X7 functional responses, might be used as immunomodulatory therapies in cancer treatment. In this study, we delineated the translatable strategy of hyperthermia to demonstrate impacts on P2X7 responsiveness to eATP. Hyperthermia (40°C) was noted to enhance eATP-mediated cytotoxicity on MCA38 colon cancer cells. Increased membrane fluidity induced by hyperthermia boosted P2X7 functionality, potentiating pore opening and modulating downstream AKT/PRAS40/mTOR signaling events. When combined with cisplatin or mitomycin C, hyperthermia and eATP together markedly potentiate cancer cell death. Our data indicate that clinically tolerable hyperthermia with modulated P2X7-purinergic signaling will boost efficacy of conventional cancer treatments.

摘要

肿瘤微环境(TME)中细胞外ATP(eATP)的积累有可能激活嘌呤能信号传导。eATP引发的信号效应可增强抗肿瘤免疫反应,同时对肿瘤细胞和血管内皮细胞发挥直接细胞毒性作用,至少部分是通过P2X7受体介导的。增强TME中嘌呤能信号传导的方法,例如通过外切核苷酸酶CD39阻断和/或增强P2X7功能反应,可能用作癌症治疗中的免疫调节疗法。在本研究中,我们阐述了热疗的可转化策略,以证明其对P2X7对eATP反应性的影响。注意到热疗(40°C)可增强eATP对MCA38结肠癌细胞的细胞毒性。热疗诱导的膜流动性增加增强了P2X7功能,增强了孔开放并调节下游AKT/PRAS40/mTOR信号事件。当与顺铂或丝裂霉素C联合使用时,热疗和eATP共同显著增强癌细胞死亡。我们的数据表明,具有调节的P2X7-嘌呤能信号传导的临床可耐受热疗将提高传统癌症治疗的疗效。

https://cdn.ncbi.nlm.nih.gov/pmc/blobs/e522/5620171/8300476b2054/oncotarget-08-67254-g005.jpg
https://cdn.ncbi.nlm.nih.gov/pmc/blobs/e522/5620171/67f6efd7dc4d/oncotarget-08-67254-g001.jpg
https://cdn.ncbi.nlm.nih.gov/pmc/blobs/e522/5620171/e60a014b779a/oncotarget-08-67254-g002.jpg
https://cdn.ncbi.nlm.nih.gov/pmc/blobs/e522/5620171/2d9b309b9c01/oncotarget-08-67254-g003.jpg
https://cdn.ncbi.nlm.nih.gov/pmc/blobs/e522/5620171/2e41e8dac5a3/oncotarget-08-67254-g004.jpg
https://cdn.ncbi.nlm.nih.gov/pmc/blobs/e522/5620171/8300476b2054/oncotarget-08-67254-g005.jpg
https://cdn.ncbi.nlm.nih.gov/pmc/blobs/e522/5620171/67f6efd7dc4d/oncotarget-08-67254-g001.jpg
https://cdn.ncbi.nlm.nih.gov/pmc/blobs/e522/5620171/e60a014b779a/oncotarget-08-67254-g002.jpg
https://cdn.ncbi.nlm.nih.gov/pmc/blobs/e522/5620171/2d9b309b9c01/oncotarget-08-67254-g003.jpg
https://cdn.ncbi.nlm.nih.gov/pmc/blobs/e522/5620171/2e41e8dac5a3/oncotarget-08-67254-g004.jpg
https://cdn.ncbi.nlm.nih.gov/pmc/blobs/e522/5620171/8300476b2054/oncotarget-08-67254-g005.jpg

相似文献

1
Hyperthermia and associated changes in membrane fluidity potentiate P2X7 activation to promote tumor cell death.热疗及膜流动性的相关变化增强P2X7激活以促进肿瘤细胞死亡。
Oncotarget. 2017 Jun 21;8(40):67254-67268. doi: 10.18632/oncotarget.18595. eCollection 2017 Sep 15.
2
CD39 limits P2X7 receptor inflammatory signaling and attenuates sepsis-induced liver injury.CD39 限制 P2X7 受体炎症信号转导,减轻脓毒症引起的肝损伤。
J Hepatol. 2017 Oct;67(4):716-726. doi: 10.1016/j.jhep.2017.05.021. Epub 2017 May 26.
3
Multifaceted Effects of Extracellular Adenosine Triphosphate and Adenosine in the Tumor-Host Interaction and Therapeutic Perspectives.细胞外三磷酸腺苷和腺苷在肿瘤-宿主相互作用中的多方面影响及治疗前景
Front Immunol. 2017 Nov 14;8:1526. doi: 10.3389/fimmu.2017.01526. eCollection 2017.
4
Conservation of eATP perception throughout multicellular animal evolution: Identification and functional characterization of coral and amphioxus P2X7-like receptors and flounder P2X7 receptor.多细胞动物进化过程中胞外ATP感知的保守性:珊瑚和文昌鱼P2X7样受体以及比目鱼P2X7受体的鉴定与功能表征
Dev Comp Immunol. 2020 May;106:103641. doi: 10.1016/j.dci.2020.103641. Epub 2020 Feb 8.
5
P2X7 receptor activation increases expression of caveolin-1 and formation of macrophage lipid rafts, thereby boosting CD39 activity.P2X7 受体的激活会增加 caveolin-1 的表达并形成巨噬细胞脂筏,从而增强 CD39 的活性。
J Cell Sci. 2020 Mar 6;133(5):jcs237560. doi: 10.1242/jcs.237560.
6
Aberrant Adenosine Triphosphate Release and Impairment of P2Y2-Mediated Signaling in Sarcoglycanopathies.肌聚糖病中异常的三磷酸腺苷释放及P2Y2介导信号传导的损伤
Lab Invest. 2023 Mar;103(3):100037. doi: 10.1016/j.labinv.2022.100037. Epub 2023 Jan 10.
7
The P2X7 receptor modulates immune cells infiltration, ectonucleotidases expression and extracellular ATP levels in the tumor microenvironment.P2X7 受体可调节肿瘤微环境中免疫细胞浸润、细胞外核苷酸酶表达和细胞外 ATP 水平。
Oncogene. 2019 May;38(19):3636-3650. doi: 10.1038/s41388-019-0684-y. Epub 2019 Jan 17.
8
P2X7 integrates PI3K/AKT and AMPK-PRAS40-mTOR signaling pathways to mediate tumor cell death.P2X7 整合 PI3K/AKT 和 AMPK-PRAS40-mTOR 信号通路来介导肿瘤细胞死亡。
PLoS One. 2013;8(4):e60184. doi: 10.1371/journal.pone.0060184. Epub 2013 Apr 2.
9
The P2X7 Receptor in Tumor Immunity.肿瘤免疫中的P2X7受体
Front Cell Dev Biol. 2021 Jun 22;9:694831. doi: 10.3389/fcell.2021.694831. eCollection 2021.
10
Targeting CD39 in Cancer Reveals an Extracellular ATP- and Inflammasome-Driven Tumor Immunity.靶向肿瘤细胞 CD39 可揭示细胞外 ATP 与炎症小体驱动的肿瘤免疫。
Cancer Discov. 2019 Dec;9(12):1754-1773. doi: 10.1158/2159-8290.CD-19-0541. Epub 2019 Nov 7.

引用本文的文献

1
Green synthesis of Mn-doped iron oxide nanoparticles using sugarcane juice for magnetic hyperthermia applications.利用甘蔗汁绿色合成锰掺杂氧化铁纳米颗粒用于磁热疗应用。
Sci Rep. 2025 Aug 6;15(1):28686. doi: 10.1038/s41598-025-11998-5.
2
Novel cisplatin-magnetoliposome complex shows enhanced antitumor activity via Hyperthermia.新型顺铂-磁脂质体复合物通过热疗显示出增强的抗肿瘤活性。
Sci Rep. 2025 Feb 8;15(1):4780. doi: 10.1038/s41598-025-88533-z.
3
"Find Me" and "Eat Me" signals: tools to drive phagocytic processes for modulating antitumor immunity.

本文引用的文献

1
Ethanol and Other Short-Chain Alcohols Inhibit NLRP3 Inflammasome Activation through Protein Tyrosine Phosphatase Stimulation.乙醇和其他短链醇类通过刺激蛋白酪氨酸磷酸酶抑制NLRP3炎性小体激活。
J Immunol. 2016 Aug 15;197(4):1322-34. doi: 10.4049/jimmunol.1600406. Epub 2016 Jul 15.
2
Extracorporeal Shock Wave Therapy for Breast Cancer-Related Lymphedema: A Pilot Study.体外冲击波疗法治疗乳腺癌相关淋巴水肿:一项初步研究。
Arch Phys Med Rehabil. 2016 Sep;97(9):1520-1525. doi: 10.1016/j.apmr.2016.02.019. Epub 2016 Mar 15.
3
Hyperthermic isolated limb perfusion in locally advanced limb soft tissue sarcoma: A 24-year single-centre experience.
“找我”和“吃我”信号:用于调节抗肿瘤免疫的吞噬过程的工具。
Cancer Commun (Lond). 2024 Jul;44(7):791-832. doi: 10.1002/cac2.12579. Epub 2024 Jun 23.
4
Ion channel P2X7 receptor in the progression of cancer.离子通道P2X7受体在癌症进展中的作用
Front Oncol. 2024 Jan 11;13:1297775. doi: 10.3389/fonc.2023.1297775. eCollection 2023.
5
Amplifying cancer treatment: advances in tumor immunotherapy and nanoparticle-based hyperthermia.放大癌症治疗:肿瘤免疫治疗和基于纳米粒子的热疗的进展。
Front Immunol. 2023 Oct 6;14:1258786. doi: 10.3389/fimmu.2023.1258786. eCollection 2023.
6
Evaluating the concept of gas‑based intraperitoneal hyperthermia beyond 43˚C in the treatment of peritoneal metastasis: A pilot study.评估超过43˚C的气体腹腔内热疗概念在腹膜转移治疗中的应用:一项前瞻性研究。
Exp Ther Med. 2022 Nov 8;24(6):752. doi: 10.3892/etm.2022.11687. eCollection 2022 Dec.
7
Hyperthermic intraperitoneal chemotherapy and colorectal cancer: From physiology to surgery.腹腔热灌注化疗与结直肠癌:从生理学到外科学
World J Clin Cases. 2022 Oct 26;10(30):10852-10861. doi: 10.12998/wjcc.v10.i30.10852.
8
Safety, feasibility, and application of intraperitoneal gas-based hyperthermia beyond 43°C in the treatment of peritoneal metastasis: An pilot study.腹腔内高于43°C气基热疗治疗腹膜转移的安全性、可行性及应用:一项初步研究。
Front Oncol. 2022 Oct 11;12:953920. doi: 10.3389/fonc.2022.953920. eCollection 2022.
9
thermodynamic exploration of gas-based intraperitoneal hyperthermia.基于气体的腹腔内热疗的热力学探索
Front Oncol. 2022 Aug 29;12:925724. doi: 10.3389/fonc.2022.925724. eCollection 2022.
10
Effect of manganese doping on the hyperthermic profile of ferrite nanoparticles using response surface methodology.采用响应面法研究锰掺杂对铁氧体纳米颗粒热疗曲线的影响。
RSC Adv. 2021 May 7;11(28):16942-16954. doi: 10.1039/d1ra02376d. eCollection 2021 May 6.
局部晚期肢体软组织肉瘤的热灌注隔离肢体灌注:一项为期24年的单中心经验。
Int J Hyperthermia. 2016;32(2):165-72. doi: 10.3109/02656736.2015.1101170. Epub 2015 Nov 25.
4
P2X7 receptor as predictor gene for glioma radiosensitivity and median survival.P2X7受体作为胶质瘤放射敏感性和中位生存期的预测基因。
Int J Biochem Cell Biol. 2015 Nov;68:92-100. doi: 10.1016/j.biocel.2015.09.001. Epub 2015 Sep 8.
5
Hyperthermia-related clinical trials on cancer treatment within the ClinicalTrials.gov registry.ClinicalTrials.gov注册库中有关癌症治疗的热疗相关临床试验。
Int J Hyperthermia. 2015;31(6):609-14. doi: 10.3109/02656736.2015.1040471. Epub 2015 May 15.
6
Accelerated tumor progression in mice lacking the ATP receptor P2X7.缺乏 ATP 受体 P2X7 的小鼠中肿瘤的加速进展。
Cancer Res. 2015 Feb 15;75(4):635-44. doi: 10.1158/0008-5472.CAN-14-1259. Epub 2014 Dec 26.
7
Understanding the roles of the P2X7 receptor in solid tumour progression and therapeutic perspectives.了解P2X7受体在实体瘤进展中的作用及治疗前景。
Biochim Biophys Acta. 2015 Oct;1848(10 Pt B):2584-602. doi: 10.1016/j.bbamem.2014.10.029. Epub 2014 Nov 14.
8
Plasma membrane cholesterol as a regulator of human and rodent P2X7 receptor activation and sensitization.质膜胆固醇作为人和啮齿动物P2X7受体激活与敏化的调节因子。
J Biol Chem. 2014 Nov 14;289(46):31983-31994. doi: 10.1074/jbc.M114.574699. Epub 2014 Oct 3.
9
Adenosine uptake is the major effector of extracellular ATP toxicity in human cervical cancer cells.腺苷摄取是人类宫颈癌细胞中细胞外ATP毒性的主要效应因素。
Mol Biol Cell. 2014 Oct 1;25(19):2905-18. doi: 10.1091/mbc.E14-01-0042. Epub 2014 Aug 7.
10
Optimizing human apyrase to treat arterial thrombosis and limit reperfusion injury without increasing bleeding risk.优化人腺苷三磷酸双磷酸酶以治疗动脉血栓形成并限制再灌注损伤,同时不增加出血风险。
Sci Transl Med. 2014 Aug 6;6(248):248ra105. doi: 10.1126/scitranslmed.3009246.