Suppr超能文献

与hnRNPA2B1相互作用的LncRNA-uc002mbe.2介导曲古抑菌素诱导的肝癌细胞中AKT失活和p21上调。

LncRNA-uc002mbe.2 Interacting with hnRNPA2B1 Mediates AKT Deactivation and p21 Up-Regulation Induced by Trichostatin in Liver Cancer Cells.

作者信息

Chen Ting, Gu Chengxin, Xue Cailin, Yang Tao, Zhong Yun, Liu Shiming, Nie Yuqiang, Yang Hui

机构信息

Department of Gastroenterology, The Second Affiliated Hospital of Guangzhou Medical UniversityGuangzhou, China.

Department of Hepatobiliary Surgery, The Second Affiliated Hospital of Guangzhou Medical UniversityGuangzhou, China.

出版信息

Front Pharmacol. 2017 Sep 25;8:669. doi: 10.3389/fphar.2017.00669. eCollection 2017.

Abstract

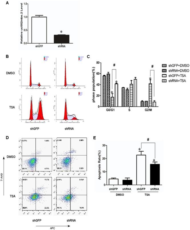
Long non-coding RNAs (lncRNAs) have been implicated in liver carcinogenesis. We previously showed that the induction of lncRNA-uc002mbe.2 is positively associated with the apoptotic effect of trichostatin A (TSA) in hepatocellular carcinoma (HCC) cells. The current study further analyzed the role of uc002mbe.2 in TSA-induced liver cancer cell death. The level of uc002mbe.2 was markedly increased by TSA in the cytoplasm of HCC cells. Knockdown of uc002mbe.2 prohibited TSA-induced G2/M cell cycle arrest, p21 induction, and apoptosis of Huh7 cells and reversed the TSA-mediated decrease in p-AKT. RNA pull-down and RNA-binding protein immunoprecipitation (RIP) assays revealed that TSA induced an interaction between uc002mbe.2 and heterogeneous nuclear ribonucleoprotein A2B1 (hnRNPA2B1) in Huh7 cells. This interaction mediated AKT deactivation and p21 induction in liver cancer cells. In an athymic xenograft mouse model, knockdown of uc002mbe.2 significantly prohibited the TSA-mediated reduction in tumor size and weight. In addition, the ability of TSA to reduce hnRNPA2B1 and p-AKT levels and induce p21 in the xenograft tumors was prevented by uc002mbe.2 knockdown. Therefore, the interaction of uc002mbe.2 and hnRNPA2B1 in mediating AKT deactivation and p21 induction is involved in the cytostatic effect of trichostatin in liver cancer cells.

摘要

长链非编码RNA(lncRNAs)与肝癌发生有关。我们之前的研究表明,lncRNA-uc002mbe.2的诱导与曲古抑菌素A(TSA)在肝癌(HCC)细胞中的凋亡作用呈正相关。当前研究进一步分析了uc002mbe.2在TSA诱导的肝癌细胞死亡中的作用。TSA可使HCC细胞胞质中的uc002mbe.2水平显著升高。敲低uc002mbe.2可阻止TSA诱导的Huh7细胞G2/M期细胞周期阻滞、p21诱导及凋亡,并逆转TSA介导的p-AKT降低。RNA下拉和RNA结合蛋白免疫沉淀(RIP)分析显示,TSA可诱导Huh7细胞中uc002mbe.2与不均一核核糖核蛋白A2B1(hnRNPA2B1)相互作用。这种相互作用介导了肝癌细胞中AKT失活和p21诱导。在无胸腺异种移植小鼠模型中,敲低uc002mbe.2可显著阻止TSA介导的肿瘤大小和重量减轻。此外,敲低uc002mbe.2可阻止TSA降低异种移植肿瘤中hnRNPA2B1和p-AKT水平及诱导p21的能力。因此,uc002mbe.2与hnRNPA2B1在介导AKT失活和p21诱导中的相互作用参与了曲古抑菌素对肝癌细胞的细胞生长抑制作用。

https://cdn.ncbi.nlm.nih.gov/pmc/blobs/8d37/5622184/3e23b2d1a879/fphar-08-00669-g001.jpg

文献检索

告别复杂PubMed语法,用中文像聊天一样搜索,搜遍4000万医学文献。AI智能推荐,让科研检索更轻松。

立即免费搜索

文件翻译

保留排版,准确专业,支持PDF/Word/PPT等文件格式,支持 12+语言互译。

免费翻译文档

深度研究

AI帮你快速写综述,25分钟生成高质量综述,智能提取关键信息,辅助科研写作。

立即免费体验