• 文献检索
  • 文档翻译
  • 深度研究
  • 学术资讯
  • Suppr Zotero 插件Zotero 插件
  • 邀请有礼
  • 套餐&价格
  • 历史记录
应用&插件
Suppr Zotero 插件Zotero 插件浏览器插件Mac 客户端Windows 客户端微信小程序
定价
高级版会员购买积分包购买API积分包
服务
文献检索文档翻译深度研究API 文档MCP 服务
关于我们
关于 Suppr公司介绍联系我们用户协议隐私条款
关注我们

Suppr 超能文献

核心技术专利:CN118964589B侵权必究
粤ICP备2023148730 号-1Suppr @ 2026

文献检索

告别复杂PubMed语法,用中文像聊天一样搜索,搜遍4000万医学文献。AI智能推荐,让科研检索更轻松。

立即免费搜索

文件翻译

保留排版,准确专业,支持PDF/Word/PPT等文件格式,支持 12+语言互译。

免费翻译文档

深度研究

AI帮你快速写综述,25分钟生成高质量综述,智能提取关键信息,辅助科研写作。

立即免费体验

网膜素-1 对间充质干细胞的影响:体外增殖、凋亡和血管生成。

Omentin-1 effects on mesenchymal stem cells: proliferation, apoptosis, and angiogenesis in vitro.

机构信息

Key Laboratories of Education Ministry for Myocardial Ischemia Mechanism, The Second Affiliated Hospital of Harbin Medical University, 148 Baojian Road, Harbin, 150086, People's Republic of China.

Department of Cardiology, The Second Affiliated Hospital of Harbin Medical University, 148 Baojian Road, Harbin, 150086, People's Republic of China.

出版信息

Stem Cell Res Ther. 2017 Oct 10;8(1):224. doi: 10.1186/s13287-017-0676-1.

DOI:10.1186/s13287-017-0676-1
PMID:29017592
原文链接:https://pmc.ncbi.nlm.nih.gov/articles/PMC5633887/
Abstract

BACKGROUND

Mesenchymal stem cells (MSCs) are emerging as an extremely promising therapeutic agent for tissue repair. However, limitations exist such as the low numbers of MSCs obtained from donors, and the poor survival and function of donor cells. Omentin-1, a new fat depot-specific secretory adipokine, exerts proproliferation, prosurvival, and proangiogenic functions in certain cells via an Akt-dependent mechanism; however, little is known about the influence of omentin-1 on MSCs.

METHODS

MSCs were isolated from 60-80 g donor rats. Cell proliferation was assessed with CCK-8 and EdU assay. Cell cycle, apoptosis ratio, reactive oxygen species concentration, and mitochondrial membrane potential were detected by flow cytometry. Hoechst 33342 dye was used to assess morphological changes of apoptosis. Expression levels of Akt, FoxO3a, GSK-3β, and apoptosis- and cell cycle-associated proteins were detected by Western blotting. Tube formation assay was used to test the angiogenesis role of conditioned medium from MSCs in vitro. The cytokine secretion was assessed by ELISA.

RESULTS

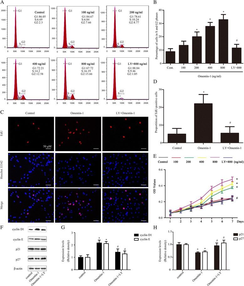
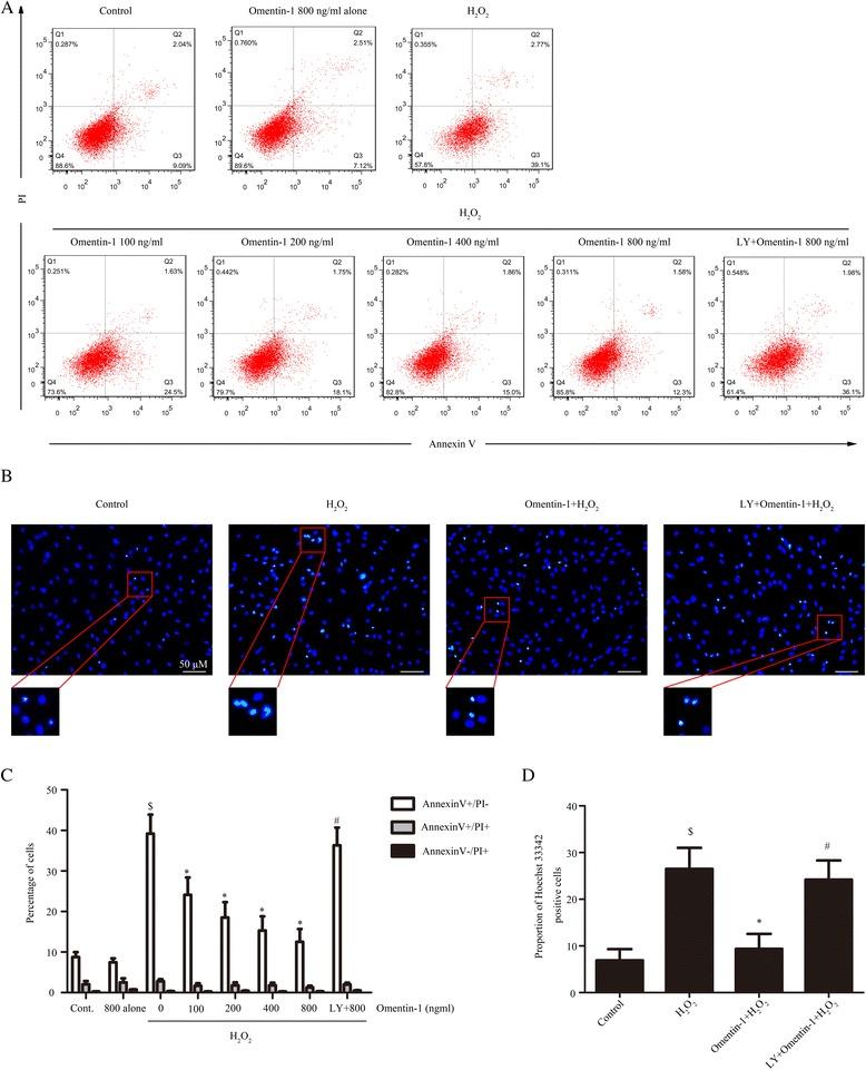
After treatment with omentin-1 (100-800 ng/ml), MSCs displayed a higher proliferative capacity with an increasing number of cells in the S and G2 phase of the cell cycle. Moreover, omentin-1 preconditioning for 1 h could protect MSCs against HO-induced apoptosis in a concentration-dependent manner. Furthermore, omentin-1 pretreatment reduced the excessive reactive oxygen species. Western blots revealed that increased Bcl-2 and decreased Bax appeared in MSCs after omentin-1 incubation, which inhibited the mitochondrial apoptosis pathways with evidence showing inhibition of caspase-3 cleavage and preservation of mitochondrial membrane potential. Omentin-1 could enhance angiogenic growth factor secretion and elevate the ability of MSCs to stimulate tube formation by human umbilical vein endothelial cells (HUVECs). Furthermore, omentin-1 enhanced Akt phosphorylation; however, blockade of the PI3K/Akt pathway with an inhibitor, LY294002 (20 μM), suppressed the above beneficial effects of omentin-1.

CONCLUSION

Omentin-1 can exert beneficial effects on MSCs by promoting proliferation, inhibiting apoptosis, increasing secretion of angiogenic cytokines, and enhancing the ability for stimulating tube formation by HUVECs via the PI3K/Akt signaling pathway. Thus, omentin-1 may be considered a candidate for optimizing MSC-based cell therapy.

摘要

背景

间充质干细胞(MSCs)作为组织修复的一种极有前途的治疗剂正在兴起。然而,从供体中获得的 MSC 数量较少、供体细胞的存活和功能较差等限制仍然存在。网膜素-1 是一种新的脂肪组织特异性分泌脂肪因子,通过 Akt 依赖性机制在某些细胞中发挥促增殖、抗凋亡和促血管生成作用;然而,关于网膜素-1 对 MSCs 的影响知之甚少。

方法

从 60-80g 的供体大鼠中分离 MSC。用 CCK-8 和 EdU 检测细胞增殖。通过流式细胞术检测细胞周期、细胞凋亡率、活性氧浓度和线粒体膜电位。Hoechst 33342 染色用于评估凋亡的形态变化。用 Western blot 检测 Akt、FoxO3a、GSK-3β 和凋亡及细胞周期相关蛋白的表达水平。体外通过 MSC 条件培养基的管形成试验检测血管生成作用。ELISA 检测细胞因子分泌情况。

结果

用网膜素-1(100-800ng/ml)处理后,MSC 细胞周期中 S 和 G2 期的细胞数量增加,增殖能力增强。此外,1h 的网膜素-1 预处理可浓度依赖性地保护 MSC 免受 HO 诱导的凋亡。此外,网膜素-1 预处理可减少过多的活性氧。Western blot 显示,网膜素-1 孵育后 MSC 中 Bcl-2 增加,Bax 减少,抑制线粒体凋亡途径,证据表明抑制 caspase-3 切割和保持线粒体膜电位。网膜素-1 可增强血管生成生长因子的分泌,并提高 MSC 刺激人脐静脉内皮细胞(HUVEC)管形成的能力。此外,网膜素-1 增强了 Akt 的磷酸化;然而,用抑制剂 LY294002(20μM)阻断 PI3K/Akt 通路抑制了网膜素-1 的上述有益作用。

结论

网膜素-1 通过促进增殖、抑制凋亡、增加血管生成细胞因子的分泌以及增强 HUVEC 管形成能力,对 MSC 发挥有益作用,通过 PI3K/Akt 信号通路。因此,网膜素-1 可以被认为是优化基于 MSC 的细胞治疗的候选药物。

https://cdn.ncbi.nlm.nih.gov/pmc/blobs/910a/5633887/d79b7a6f66e5/13287_2017_676_Fig5_HTML.jpg
https://cdn.ncbi.nlm.nih.gov/pmc/blobs/910a/5633887/2403039f219a/13287_2017_676_Fig1_HTML.jpg
https://cdn.ncbi.nlm.nih.gov/pmc/blobs/910a/5633887/5cd80f9509b8/13287_2017_676_Fig2_HTML.jpg
https://cdn.ncbi.nlm.nih.gov/pmc/blobs/910a/5633887/b24cf4061e16/13287_2017_676_Fig3_HTML.jpg
https://cdn.ncbi.nlm.nih.gov/pmc/blobs/910a/5633887/e0e2d8f65353/13287_2017_676_Fig4_HTML.jpg
https://cdn.ncbi.nlm.nih.gov/pmc/blobs/910a/5633887/d79b7a6f66e5/13287_2017_676_Fig5_HTML.jpg
https://cdn.ncbi.nlm.nih.gov/pmc/blobs/910a/5633887/2403039f219a/13287_2017_676_Fig1_HTML.jpg
https://cdn.ncbi.nlm.nih.gov/pmc/blobs/910a/5633887/5cd80f9509b8/13287_2017_676_Fig2_HTML.jpg
https://cdn.ncbi.nlm.nih.gov/pmc/blobs/910a/5633887/b24cf4061e16/13287_2017_676_Fig3_HTML.jpg
https://cdn.ncbi.nlm.nih.gov/pmc/blobs/910a/5633887/e0e2d8f65353/13287_2017_676_Fig4_HTML.jpg
https://cdn.ncbi.nlm.nih.gov/pmc/blobs/910a/5633887/d79b7a6f66e5/13287_2017_676_Fig5_HTML.jpg

相似文献

1
Omentin-1 effects on mesenchymal stem cells: proliferation, apoptosis, and angiogenesis in vitro.网膜素-1 对间充质干细胞的影响:体外增殖、凋亡和血管生成。
Stem Cell Res Ther. 2017 Oct 10;8(1):224. doi: 10.1186/s13287-017-0676-1.
2
EPO protects mesenchymal stem cells from hyperglycaemic injury via activation of the Akt/FoxO3a pathway.EPO 通过激活 Akt/FoxO3a 通路保护间充质干细胞免受高糖损伤。
Life Sci. 2019 Apr 1;222:158-167. doi: 10.1016/j.lfs.2018.12.045. Epub 2018 Dec 28.
3
C1q tumor necrosis factor-related protein-3 protects mesenchymal stem cells against hypoxia- and serum deprivation-induced apoptosis through the phosphoinositide 3-kinase/Akt pathway.C1q 肿瘤坏死因子相关蛋白-3 通过磷酸肌醇 3-激酶/蛋白激酶 B 通路保护间充质干细胞免受低氧和血清剥夺诱导的细胞凋亡。
Int J Mol Med. 2014 Jan;33(1):97-104. doi: 10.3892/ijmm.2013.1550. Epub 2013 Nov 7.
4
Overexpression of adrenomedullin protects mesenchymal stem cells against hypoxia and serum deprivation‑induced apoptosis via the Akt/GSK3β and Bcl‑2 signaling pathways.肾上腺髓质素过表达通过 Akt/GSK3β 和 Bcl-2 信号通路保护间充质干细胞免受缺氧和血清剥夺诱导的凋亡。
Int J Mol Med. 2018 Jun;41(6):3342-3352. doi: 10.3892/ijmm.2018.3533. Epub 2018 Mar 5.
5
PBX homeobox 1 enhances hair follicle mesenchymal stem cell proliferation and reprogramming through activation of the AKT/glycogen synthase kinase signaling pathway and suppression of apoptosis. PBX 同源盒 1 通过激活 AKT/糖原合酶激酶信号通路和抑制细胞凋亡来增强毛囊间充质干细胞的增殖和重编程。
Stem Cell Res Ther. 2019 Aug 23;10(1):268. doi: 10.1186/s13287-019-1382-y.
6
Exendin-4 protects adipose-derived mesenchymal stem cells from apoptosis induced by hydrogen peroxide through the PI3K/Akt-Sfrp2 pathways.外泌体衍生素-4 通过 PI3K/Akt-Sfrp2 通路保护脂肪间充质干细胞免受过氧化氢诱导的细胞凋亡。
Free Radic Biol Med. 2014 Dec;77:363-75. doi: 10.1016/j.freeradbiomed.2014.09.033. Epub 2014 Oct 16.
7
Hypoxia pretreatment of bone marrow mesenchymal stem cells facilitates angiogenesis by improving the function of endothelial cells in diabetic rats with lower ischemia.骨髓间充质干细胞缺氧预处理通过改善低缺血性糖尿病大鼠内皮细胞功能促进血管生成。
PLoS One. 2015 May 21;10(5):e0126715. doi: 10.1371/journal.pone.0126715. eCollection 2015.
8
Macrophage migration inhibitory factor confers resistance to senescence through CD74-dependent AMPK-FOXO3a signaling in mesenchymal stem cells.巨噬细胞迁移抑制因子通过间充质干细胞中依赖CD74的AMPK-FOXO3a信号通路赋予细胞对衰老的抗性。
Stem Cell Res Ther. 2015 Apr 22;6(1):82. doi: 10.1186/s13287-015-0076-3.
9
FGF21 protects human umbilical vein endothelial cells against high glucose-induced apoptosis via PI3K/Akt/Fox3a signaling pathway.成纤维细胞生长因子 21 通过 PI3K/Akt/Fox3a 信号通路保护人脐静脉内皮细胞免受高糖诱导的细胞凋亡。
J Diabetes Complications. 2018 Aug;32(8):729-736. doi: 10.1016/j.jdiacomp.2018.05.012. Epub 2018 May 25.
10
A novel cytoprotective peptide protects mesenchymal stem cells against mitochondrial dysfunction and apoptosis induced by starvation via Nrf2/Sirt3/FoxO3a pathway.一种新型细胞保护肽通过Nrf2/Sirt3/FoxO3a途径保护间充质干细胞免受饥饿诱导的线粒体功能障碍和细胞凋亡。
J Transl Med. 2017 Feb 15;15(1):33. doi: 10.1186/s12967-017-1144-5.

引用本文的文献

1
Understanding the Role of Adipokines in Cardiometabolic Dysfunction: A Review of Current Knowledge.了解脂肪因子在心脏代谢功能障碍中的作用:当前知识综述
Biomolecules. 2025 Apr 23;15(5):612. doi: 10.3390/biom15050612.
2
Mitochondrial apoptosis in response to cardiac ischemia-reperfusion injury.心肌缺血再灌注损伤引发的线粒体凋亡
J Transl Med. 2025 Jan 28;23(1):125. doi: 10.1186/s12967-025-06136-8.
3
The effect of adipose-derived mesenchymal stem cell transplantation on ovarian mitochondrial dysfunction in letrozole-induced polycystic ovary syndrome in rats: the role of PI3K-AKT signaling pathway.

本文引用的文献

1
Omentin protects against LPS-induced ARDS through suppressing pulmonary inflammation and promoting endothelial barrier via an Akt/eNOS-dependent mechanism.网膜素通过Akt/eNOS依赖性机制抑制肺部炎症并促进内皮屏障,从而预防脂多糖诱导的急性呼吸窘迫综合征。
Cell Death Dis. 2016 Sep 8;7(9):e2360. doi: 10.1038/cddis.2016.265.
2
Rebuilding the Damaged Heart: Mesenchymal Stem Cells, Cell-Based Therapy, and Engineered Heart Tissue.修复受损心脏:间充质干细胞、细胞疗法与工程心脏组织
Physiol Rev. 2016 Jul;96(3):1127-68. doi: 10.1152/physrev.00019.2015.
3
Major apoptotic mechanisms and genes involved in apoptosis.
脂肪间充质干细胞移植对来曲唑诱导的多囊卵巢综合征大鼠卵巢线粒体功能障碍的影响:PI3K-AKT 信号通路的作用。
J Ovarian Res. 2024 Apr 27;17(1):91. doi: 10.1186/s13048-024-01422-3.
4
A distinct "repair" role of regulatory T cells in fracture healing.调节性T细胞在骨折愈合中具有独特的“修复”作用。
Front Med. 2024 Jun;18(3):516-537. doi: 10.1007/s11684-023-1024-8. Epub 2024 Mar 16.
5
A systematic review and Bayesian meta-analysis assessing intelectin-1 in cancer patients and healthy individuals.一项评估癌症患者和健康个体中 intelectin-1 的系统评价和贝叶斯荟萃分析。
Front Oncol. 2024 Feb 28;14:1198555. doi: 10.3389/fonc.2024.1198555. eCollection 2024.
6
Intelectin-1 is a novel prognostic biomarker for hepatocellular carcinoma.凝集素-1 是肝细胞癌的一种新型预后生物标志物。
Medicine (Baltimore). 2023 Dec 1;102(48):e36474. doi: 10.1097/MD.0000000000036474.
7
Unraveling adipose tissue proteomic landscapes in severe obesity: insights into metabolic complications and potential biomarkers.解析严重肥胖症中脂肪组织蛋白质组学图谱:代谢并发症与潜在生物标志物研究进展。
Am J Physiol Endocrinol Metab. 2023 Nov 1;325(5):E562-E580. doi: 10.1152/ajpendo.00153.2023. Epub 2023 Oct 4.
8
The relationship between adipose tissue RAAS activity and the risk factors of prediabetes: a systematic review and meta-analysis.脂肪组织 RAAS 活性与糖尿病前期危险因素的关系:系统评价和荟萃分析。
Adipocyte. 2023 Dec;12(1):2249763. doi: 10.1080/21623945.2023.2249763.
9
The Role of Omentin-1 in Cancers Development and Progression.网膜素-1在癌症发生发展中的作用
Cancers (Basel). 2023 Jul 26;15(15):3797. doi: 10.3390/cancers15153797.
10
Omentin-1 drives cardiomyocyte cell cycle arrest and metabolic maturation by interacting with BMP7.内脂素-1 通过与 BMP7 相互作用驱动心肌细胞细胞周期停滞和代谢成熟。
Cell Mol Life Sci. 2023 Jun 21;80(7):186. doi: 10.1007/s00018-023-04829-1.
参与细胞凋亡的主要凋亡机制和基因。
Tumour Biol. 2016 Jul;37(7):8471-86. doi: 10.1007/s13277-016-5035-9. Epub 2016 Apr 9.
4
Omentin attenuates atherosclerotic lesion formation in apolipoprotein E-deficient mice.网膜素可减轻载脂蛋白 E 缺陷小鼠的动脉粥样硬化病变形成。
Cardiovasc Res. 2016 May 1;110(1):107-17. doi: 10.1093/cvr/cvv282. Epub 2015 Dec 28.
5
Roles of microRNA-34a targeting SIRT1 in mesenchymal stem cells.靶向沉默调节蛋白1的微小RNA-34a在间充质干细胞中的作用
Stem Cell Res Ther. 2015 Oct 7;6:195. doi: 10.1186/s13287-015-0187-x.
6
Intracoronary infusion of Wharton's jelly-derived mesenchymal stem cells in acute myocardial infarction: double-blind, randomized controlled trial.急性心肌梗死患者冠状动脉内输注脐带华通氏胶间充质干细胞:双盲随机对照试验
BMC Med. 2015 Jul 10;13:162. doi: 10.1186/s12916-015-0399-z.
7
The protective functions of omentin in cardiovascular diseases.网膜素在心血管疾病中的保护作用。
Clin Chim Acta. 2015 Aug 25;448:98-106. doi: 10.1016/j.cca.2015.05.019. Epub 2015 Jun 14.
8
High density lipoprotein promotes proliferation of adipose-derived stem cells via S1P1 receptor and Akt, ERK1/2 signal pathways.高密度脂蛋白通过S1P1受体以及Akt、ERK1/2信号通路促进脂肪来源干细胞的增殖。
Stem Cell Res Ther. 2015 May 15;6(1):95. doi: 10.1186/s13287-015-0090-5.
9
Melatonin reverses H2 O2 -induced premature senescence in mesenchymal stem cells via the SIRT1-dependent pathway.褪黑素通过SIRT1依赖途径逆转H2O2诱导的间充质干细胞早衰。
J Pineal Res. 2015 Sep;59(2):190-205. doi: 10.1111/jpi.12250. Epub 2015 Jul 7.
10
High glucose microenvironments inhibit the proliferation and migration of bone mesenchymal stem cells by activating GSK3β.高糖微环境通过激活糖原合成酶激酶3β(GSK3β)来抑制骨间充质干细胞的增殖和迁移。
J Bone Miner Metab. 2016 Mar;34(2):140-50. doi: 10.1007/s00774-015-0662-6. Epub 2015 Apr 4.