Suppr超能文献

BUB-3和SAN-1/MAD3纺锤体组装检查点组件是响应电离辐射治疗时基因组稳定性所必需的。

BUB-3 and SAN-1/MAD3 Spindle Assembly Checkpoint Components Are Required for Genome Stability in Response to Treatment with Ionizing Radiation.

作者信息

Bertolini Simone, Wang Bin, Meier Bettina, Hong Ye, Gartner Anton

机构信息

Centre for Gene Regulation and Expression, School of Life Sciences, University of Dundee, DD1 5EH, UK.

Centre for Gene Regulation and Expression, School of Life Sciences, University of Dundee, DD1 5EH, UK

出版信息

G3 (Bethesda). 2017 Dec 4;7(12):3875-3885. doi: 10.1534/g3.117.1122.

Abstract

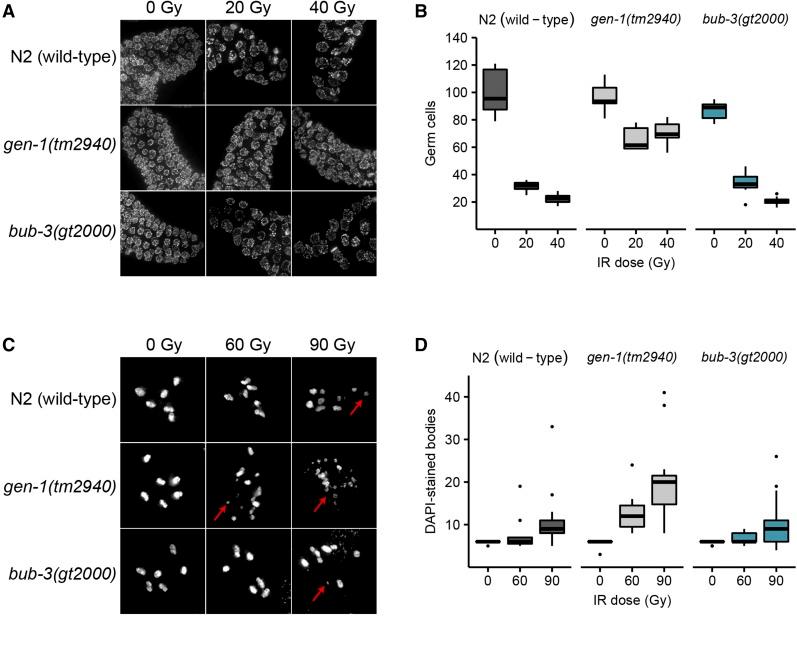
Relatively little is known about the cross-talk between the spindle assembly checkpoint and the DNA damage response, especially in multicellular organisms. We performed a forward genetic screen to uncover new genes involved in the repair of DNA damage induced by ionizing radiation. We isolated a mutation, , which confers hypersensitivity to ionizing radiation and showed that introduces a premature stop in BUB-3 is a key component of the spindle assembly checkpoint. We provide evidence that BUB-3 acts during development and in the germline; irradiated () larvae are developmentally retarded and form abnormal vulvae. Moreover, () embryos sired from irradiated worms show increased levels of lethality. Both and (the homolog of MAD3) deletion alleles confer hypersensitivity to ionizing radiation, consistent with the notion that the spindle assembly checkpoint pathway is required for the DNA damage response. () is moderately sensitive to the cross-linking drug cisplatin but not to ultraviolet light or methyl methanesulfonate. This is consistent with a role in dealing with DNA double-strand breaks and not with base damage. Double mutant analysis revealed that does not act within any of the three major pathways involved in the repair of double-strand breaks. Finally, the gain-of-function mutant (), which is refractory to the cell cycle delay conferred by the spindle checkpoint, showed phenotypes similar to and mutants. We speculate that BUB-3 is involved in the DNA damage response through regulation of cell cycle timing.

摘要

关于纺锤体组装检查点与DNA损伤反应之间的相互作用,人们了解得相对较少,尤其是在多细胞生物中。我们进行了一项正向遗传筛选,以发现参与修复电离辐射诱导的DNA损伤的新基因。我们分离出一个突变体,它对电离辐射敏感,并表明该突变体在BUB-3中引入了一个过早的终止密码子,BUB-3是纺锤体组装检查点的关键组成部分。我们提供的证据表明,BUB-3在发育过程和生殖系中发挥作用;受辐射的()幼虫发育迟缓,形成异常的阴门。此外,受辐射蠕虫产生的()胚胎致死率增加。和(MAD3的同源物)缺失等位基因都对电离辐射敏感,这与纺锤体组装检查点途径是DNA损伤反应所必需的这一观点一致。()对交联药物顺铂中度敏感,但对紫外线或甲磺酸甲酯不敏感。这与它在处理DNA双链断裂而非碱基损伤中的作用一致。双突变分析表明,在双链断裂修复所涉及的三个主要途径中,它都不起作用。最后,功能获得性突变体()对纺锤体检查点导致的细胞周期延迟具有抗性,表现出与和突变体相似的表型。我们推测,BUB-3通过调节细胞周期时间参与DNA损伤反应。

https://cdn.ncbi.nlm.nih.gov/pmc/blobs/0b6a/5714485/5b8ba5e038d5/3875f1.jpg

文献AI研究员

20分钟写一篇综述,助力文献阅读效率提升50倍。

立即体验

用中文搜PubMed

大模型驱动的PubMed中文搜索引擎

马上搜索

文档翻译

学术文献翻译模型,支持多种主流文档格式。

立即体验