Suppr超能文献

秀丽隐杆线虫生殖细胞基因组的保护在正常增殖过程中依赖于多种DNA修复途径。

Protection of the C. elegans germ cell genome depends on diverse DNA repair pathways during normal proliferation.

作者信息

Meier Bettina, Volkova Nadezda V, Hong Ye, Bertolini Simone, González-Huici Víctor, Petrova Tsvetana, Boulton Simon, Campbell Peter J, Gerstung Moritz, Gartner Anton

机构信息

Centre for Gene Regulation and Expression, University of Dundee, Dundee, Scotland.

European Molecular Biology Laboratory, European Bioinformatics Institute, Hinxton, United Kingdom.

出版信息

PLoS One. 2021 Apr 27;16(4):e0250291. doi: 10.1371/journal.pone.0250291. eCollection 2021.

Abstract

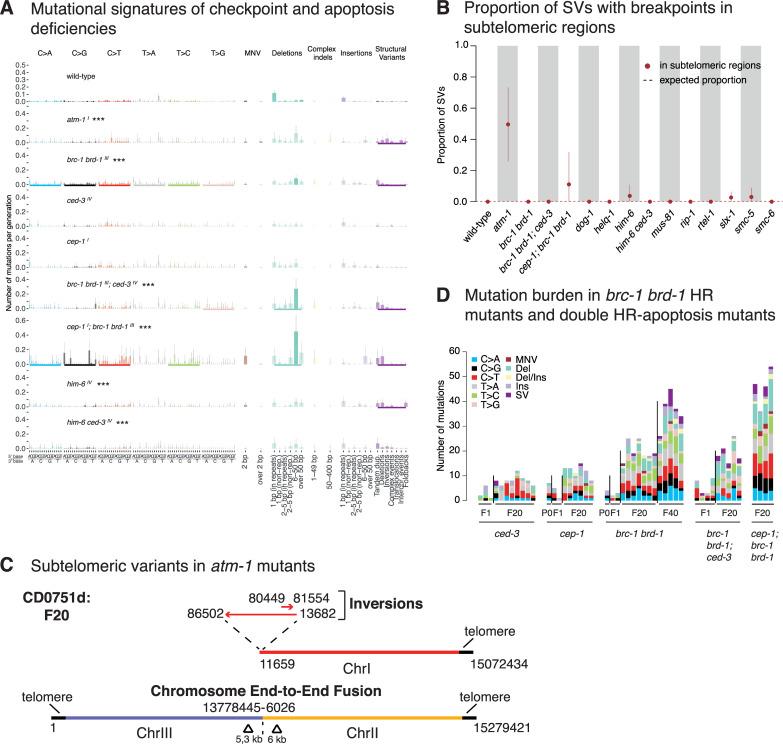
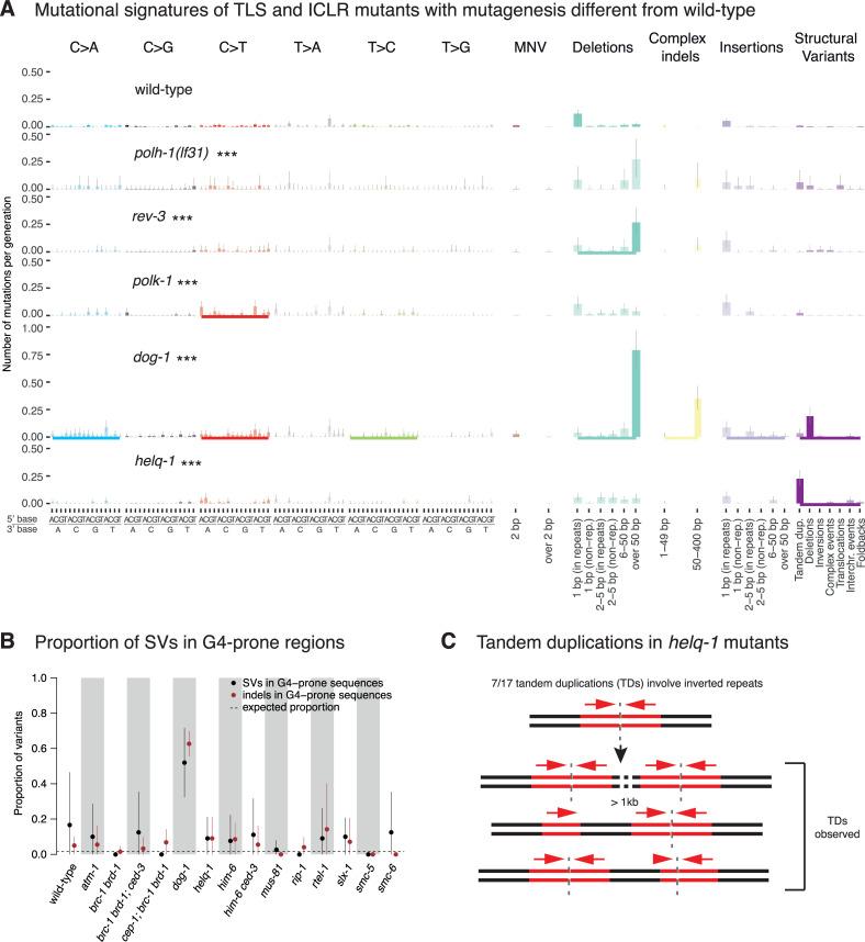
Maintaining genome integrity is particularly important in germ cells to ensure faithful transmission of genetic information across generations. Here we systematically describe germ cell mutagenesis in wild-type and 61 DNA repair mutants cultivated over multiple generations. ~44% of the DNA repair mutants analysed showed a >2-fold increased mutagenesis with a broad spectrum of mutational outcomes. Nucleotide excision repair deficiency led to higher base substitution rates, whereas polh-1(Polη) and rev-3(Polζ) translesion synthesis polymerase mutants resulted in 50-400 bp deletions. Signatures associated with defective homologous recombination fall into two classes: 1) brc-1/BRCA1 and rad-51/RAD51 paralog mutants showed increased mutations across all mutation classes, 2) mus-81/MUS81 and slx-1/SLX1 nuclease, and him-6/BLM, helq-1/HELQ or rtel-1/RTEL1 helicase mutants primarily accumulated structural variants. Repetitive and G-quadruplex sequence-containing loci were more frequently mutated in specific DNA repair backgrounds. Tandem duplications embedded in inverted repeats were observed in helq-1 helicase mutants, and a unique pattern of 'translocations' involving homeologous sequences occurred in rip-1 recombination mutants. atm-1/ATM checkpoint mutants harboured structural variants specifically enriched in subtelomeric regions. Interestingly, locally clustered mutagenesis was only observed for combined brc-1 and cep-1/p53 deficiency. Our study provides a global view of how different DNA repair pathways contribute to prevent germ cell mutagenesis.

摘要

维持基因组完整性在生殖细胞中尤为重要,以确保遗传信息在世代间准确传递。在此,我们系统地描述了野生型和多代培养的61种DNA修复突变体中的生殖细胞诱变情况。分析的DNA修复突变体中约44%显示诱变增加了2倍以上,且诱变结果具有广泛的谱。核苷酸切除修复缺陷导致更高的碱基替换率,而polh-1(Polη)和rev-3(Polζ)跨损伤合成聚合酶突变体导致50 - 400 bp的缺失。与缺陷同源重组相关的特征可分为两类:1)brc-1/BRCA1和rad-51/RAD51旁系同源物突变体在所有突变类别中均显示出增加的突变;2)mus-81/MUS81和slx-1/SLX1核酸酶,以及him-6/BLM、helq-1/HELQ或rtel-1/RTEL1解旋酶突变体主要积累结构变异。在特定的DNA修复背景下,含有重复序列和G-四链体序列的位点更频繁地发生突变。在helq-1解旋酶突变体中观察到嵌入反向重复序列中的串联重复,并且在rip-1重组突变体中出现了涉及同源序列的独特“易位”模式。atm-1/ATM检查点突变体含有特别富集于亚端粒区域的结构变异。有趣的是,仅在brc-1和cep-1/p53联合缺陷时观察到局部聚集诱变。我们的研究提供了不同DNA修复途径如何有助于防止生殖细胞诱变的全局视图。

https://cdn.ncbi.nlm.nih.gov/pmc/blobs/46e3/8078821/9f95ca9635f5/pone.0250291.g001.jpg

文献检索

告别复杂PubMed语法,用中文像聊天一样搜索,搜遍4000万医学文献。AI智能推荐,让科研检索更轻松。

立即免费搜索

文件翻译

保留排版,准确专业,支持PDF/Word/PPT等文件格式,支持 12+语言互译。

免费翻译文档

深度研究

AI帮你快速写综述,25分钟生成高质量综述,智能提取关键信息,辅助科研写作。

立即免费体验