• 文献检索
  • 文档翻译
  • 深度研究
  • 学术资讯
  • Suppr Zotero 插件Zotero 插件
  • 邀请有礼
  • 套餐&价格
  • 历史记录
应用&插件
Suppr Zotero 插件Zotero 插件浏览器插件Mac 客户端Windows 客户端微信小程序
定价
高级版会员购买积分包购买API积分包
服务
文献检索文档翻译深度研究API 文档MCP 服务
关于我们
关于 Suppr公司介绍联系我们用户协议隐私条款
关注我们

Suppr 超能文献

核心技术专利:CN118964589B侵权必究
粤ICP备2023148730 号-1Suppr @ 2026

文献检索

告别复杂PubMed语法,用中文像聊天一样搜索,搜遍4000万医学文献。AI智能推荐,让科研检索更轻松。

立即免费搜索

文件翻译

保留排版,准确专业,支持PDF/Word/PPT等文件格式,支持 12+语言互译。

免费翻译文档

深度研究

AI帮你快速写综述,25分钟生成高质量综述,智能提取关键信息,辅助科研写作。

立即免费体验

糖脂-肽缀合物疫苗增强针对人病毒蛋白的 CD8 T 细胞应答。

Glycolipid-peptide conjugate vaccines enhance CD8 T cell responses against human viral proteins.

机构信息

Cancer Immunotherapy Programme, Malaghan Institute of Medical Research, Wellington, 6242, New Zealand.

Centre for Public Health Research, Massey University, Wellington, 6021, New Zealand.

出版信息

Sci Rep. 2017 Oct 27;7(1):14273. doi: 10.1038/s41598-017-14690-5.

DOI:10.1038/s41598-017-14690-5
PMID:29079845
原文链接:https://pmc.ncbi.nlm.nih.gov/articles/PMC5660197/
Abstract

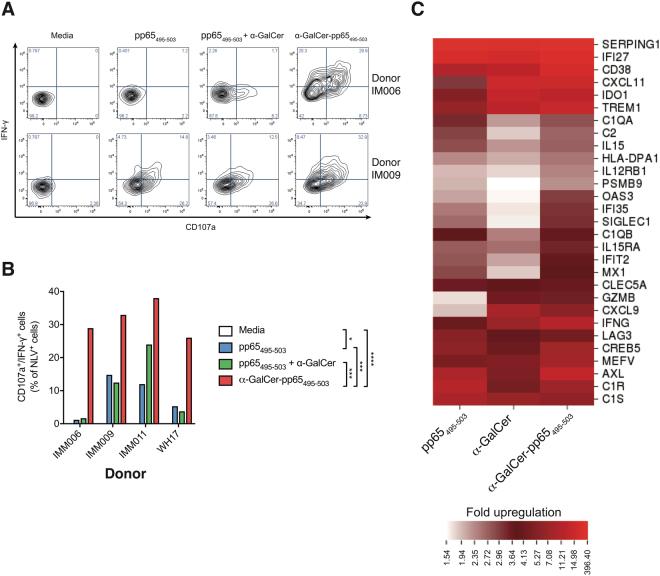
An important goal of vaccination against viruses and virus-driven cancers is to elicit cytotoxic CD8 T cells specific for virus-derived peptides. CD8 T cell responses can be enhanced by engaging help from natural killer T (NKT) cells. We have produced synthetic vaccines that induce strong peptide-specific CD8 T cell responses in vivo by incorporating an NKT cell-activating glycolipid. Here we examine the effect of a glycolipid-peptide conjugate vaccine incorporating an NKT cell-activating glycolipid linked to an MHC class I-restricted peptide from a viral antigen in human peripheral blood mononuclear cells. The vaccine induces CD1d-dependent activation of human NKT cells following enzymatic cleavage, activates human dendritic cells in an NKT-cell dependent manner, and generates a pool of activated antigen-specific CD8 T cells with cytotoxic potential. Compared to unconjugated peptide, the vaccine upregulates expression of genes encoding interferon-γ, CD137 and granzyme B. A similar vaccine incorporating a peptide from the clinically-relevant human papilloma virus (HPV) 16 E7 oncoprotein induces cytotoxicity against peptide-expressing targets in vivo, and elicits a better antitumor response in a model of E7-expressing lung cancer than its unconjugated components. Glycolipid-peptide conjugate vaccines may prove useful for the prevention or treatment of viral infections and tumors that express viral antigens.

摘要

接种疫苗以预防病毒和由病毒驱动的癌症的一个重要目标是诱导针对病毒衍生肽的细胞毒性 CD8 T 细胞。自然杀伤 T (NKT) 细胞的参与可以增强 CD8 T 细胞反应。我们已经生产了合成疫苗,通过结合 NKT 细胞激活糖脂,在体内诱导强烈的肽特异性 CD8 T 细胞反应。在这里,我们研究了一种糖脂-肽缀合物疫苗的效果,该疫苗将一种 NKT 细胞激活糖脂与来自病毒抗原的 MHC Ⅰ类限制性肽连接,用于人类外周血单核细胞。该疫苗在酶切后诱导 CD1d 依赖性的人类 NKT 细胞激活,以 NKT 细胞依赖的方式激活人类树突状细胞,并产生具有细胞毒性潜力的活化抗原特异性 CD8 T 细胞池。与未缀合的肽相比,该疫苗上调了编码干扰素-γ、CD137 和颗粒酶 B 的基因的表达。一种类似的包含来自临床相关人乳头瘤病毒 (HPV) 16 E7 癌蛋白的肽的疫苗在体内诱导针对表达肽的靶标的细胞毒性,并在表达 E7 的肺癌模型中比其未缀合的成分产生更好的抗肿瘤反应。糖脂-肽缀合物疫苗可能对预防或治疗表达病毒抗原的病毒感染和肿瘤有用。

https://cdn.ncbi.nlm.nih.gov/pmc/blobs/1cff/5660197/1aff0203b4cb/41598_2017_14690_Fig4_HTML.jpg
https://cdn.ncbi.nlm.nih.gov/pmc/blobs/1cff/5660197/b1c5e3e1eefc/41598_2017_14690_Fig1_HTML.jpg
https://cdn.ncbi.nlm.nih.gov/pmc/blobs/1cff/5660197/3f45ff3b0480/41598_2017_14690_Fig2_HTML.jpg
https://cdn.ncbi.nlm.nih.gov/pmc/blobs/1cff/5660197/bddcd813a39b/41598_2017_14690_Fig3_HTML.jpg
https://cdn.ncbi.nlm.nih.gov/pmc/blobs/1cff/5660197/1aff0203b4cb/41598_2017_14690_Fig4_HTML.jpg
https://cdn.ncbi.nlm.nih.gov/pmc/blobs/1cff/5660197/b1c5e3e1eefc/41598_2017_14690_Fig1_HTML.jpg
https://cdn.ncbi.nlm.nih.gov/pmc/blobs/1cff/5660197/3f45ff3b0480/41598_2017_14690_Fig2_HTML.jpg
https://cdn.ncbi.nlm.nih.gov/pmc/blobs/1cff/5660197/bddcd813a39b/41598_2017_14690_Fig3_HTML.jpg
https://cdn.ncbi.nlm.nih.gov/pmc/blobs/1cff/5660197/1aff0203b4cb/41598_2017_14690_Fig4_HTML.jpg

相似文献

1
Glycolipid-peptide conjugate vaccines enhance CD8 T cell responses against human viral proteins.糖脂-肽缀合物疫苗增强针对人病毒蛋白的 CD8 T 细胞应答。
Sci Rep. 2017 Oct 27;7(1):14273. doi: 10.1038/s41598-017-14690-5.
2
Established human papillomavirus type 16-expressing tumors are effectively eradicated following vaccination with long peptides.接种长肽疫苗后,已建立的表达人乳头瘤病毒16型的肿瘤可被有效根除。
J Immunol. 2002 Jul 1;169(1):350-8. doi: 10.4049/jimmunol.169.1.350.
3
Improving Mycobacterium bovis bacillus Calmette-Guèrin as a vaccine delivery vector for viral antigens by incorporation of glycolipid activators of NKT cells.通过掺入NKT细胞的糖脂激活剂来改进卡介苗作为病毒抗原的疫苗递送载体。
PLoS One. 2014 Sep 25;9(9):e108383. doi: 10.1371/journal.pone.0108383. eCollection 2014.
4
Vaccination with a DNA vaccine encoding herpes simplex virus type 1 VP22 linked to antigen generates long-term antigen-specific CD8-positive memory T cells and protective immunity.用编码与抗原相连的单纯疱疹病毒1型VP22的DNA疫苗进行接种可产生长期的抗原特异性CD8阳性记忆T细胞和保护性免疫。
Hum Gene Ther. 2004 Feb;15(2):167-77. doi: 10.1089/104303404772679977.
5
Development of a DNA vaccine targeting human papillomavirus type 16 oncoprotein E6.一种靶向人乳头瘤病毒16型癌蛋白E6的DNA疫苗的研发。
J Virol. 2004 Aug;78(16):8468-76. doi: 10.1128/JVI.78.16.8468-8476.2004.
6
Two Listeria monocytogenes vaccine vectors that express different molecular forms of human papilloma virus-16 (HPV-16) E7 induce qualitatively different T cell immunity that correlates with their ability to induce regression of established tumors immortalized by HPV-16.两种表达人乳头瘤病毒16型(HPV - 16)E7不同分子形式的单核细胞增生李斯特菌疫苗载体诱导出性质不同的T细胞免疫,这与其诱导由HPV - 16永生化的已建立肿瘤消退的能力相关。
J Immunol. 2001 Dec 1;167(11):6471-9. doi: 10.4049/jimmunol.167.11.6471.
7
Enhancement of vaccinia vaccine potency by linkage of tumor antigen gene to gene encoding calreticulin.通过将肿瘤抗原基因与编码钙网蛋白的基因连接来增强痘苗疫苗效力。
Vaccine. 2004 Sep 28;22(29-30):3993-4001. doi: 10.1016/j.vaccine.2004.03.057.
8
Glycolipid-peptide conjugate vaccines elicit CD8 T-cell responses and prevent breast cancer metastasis.糖脂-肽共轭疫苗可引发CD8 T细胞反应并预防乳腺癌转移。
Clin Transl Immunology. 2022 Jul 3;11(7):e1401. doi: 10.1002/cti2.1401. eCollection 2022.
9
Characterization of HLA-A2-restricted HPV-16 E7-specific CD8(+) T-cell immune responses induced by DNA vaccines in HLA-A2 transgenic mice.DNA疫苗在HLA - A2转基因小鼠中诱导的HLA - A2限制性HPV - 16 E7特异性CD8(+) T细胞免疫反应的特征分析
Gene Ther. 2006 Jan;13(1):67-77. doi: 10.1038/sj.gt.3302607.
10
Glycolipid-peptide vaccination induces liver-resident memory CD8 T cells that protect against rodent malaria.糖脂肽疫苗接种可诱导肝脏固有记忆 CD8 T 细胞,从而预防啮齿动物疟疾。
Sci Immunol. 2020 Jun 26;5(48). doi: 10.1126/sciimmunol.aaz8035.

引用本文的文献

1
Preclinical evaluation of therapeutic vaccines for chronic hepatitis B that stimulate antiviral activities of T cells and NKT cells.刺激T细胞和NKT细胞抗病毒活性的慢性乙型肝炎治疗性疫苗的临床前评估。
JHEP Rep. 2024 Feb 12;6(5):101038. doi: 10.1016/j.jhepr.2024.101038. eCollection 2024 May.
2
Co-Delivery of the Human NY-ESO-1 Tumor-Associated Antigen and Alpha-GalactosylCeramide by Filamentous Bacteriophages Strongly Enhances the Expansion of Tumor-Specific CD8+ T Cells.丝状噬菌体共递送人 NY-ESO-1 肿瘤相关抗原和α-半乳糖神经酰胺可显著增强肿瘤特异性 CD8+T 细胞的扩增。
Viruses. 2023 Mar 2;15(3):672. doi: 10.3390/v15030672.
3

本文引用的文献

1
NKT cell-dependent glycolipid-peptide vaccines with potent anti-tumour activity.具有强大抗肿瘤活性的NKT细胞依赖性糖脂肽疫苗。
Chem Sci. 2015 Sep 1;6(9):5120-5127. doi: 10.1039/c4sc03599b. Epub 2015 Jun 25.
2
Immune targets and neoantigens for cancer immunotherapy and precision medicine.癌症免疫疗法和精准医学的免疫靶点与新抗原
Cell Res. 2017 Jan;27(1):11-37. doi: 10.1038/cr.2016.155. Epub 2016 Dec 27.
3
Engaging Natural Killer T Cells as 'Universal Helpers' for Vaccination.利用自然杀伤 T 细胞作为疫苗接种的“通用助手”。
Harnessing NKT cells for vaccination.
利用自然杀伤T细胞进行疫苗接种。
Oxf Open Immunol. 2021 Jun 19;2(1):iqab013. doi: 10.1093/oxfimm/iqab013. eCollection 2021.
4
Glycolipid-peptide conjugate vaccines elicit CD8 T-cell responses and prevent breast cancer metastasis.糖脂-肽共轭疫苗可引发CD8 T细胞反应并预防乳腺癌转移。
Clin Transl Immunology. 2022 Jul 3;11(7):e1401. doi: 10.1002/cti2.1401. eCollection 2022.
5
Mechanisms of cellular and humoral immunity through the lens of VLP-based vaccines.基于病毒样颗粒疫苗的细胞和体液免疫机制。
Expert Rev Vaccines. 2022 Apr;21(4):453-469. doi: 10.1080/14760584.2022.2029415. Epub 2022 Jan 24.
6
Current Strategies for Tumor Photodynamic Therapy Combined With Immunotherapy.肿瘤光动力疗法联合免疫疗法的当前策略
Front Oncol. 2021 Nov 17;11:738323. doi: 10.3389/fonc.2021.738323. eCollection 2021.
7
Carbohydrate Conjugates in Vaccine Developments.疫苗研发中的碳水化合物缀合物
Front Chem. 2020 Apr 15;8:284. doi: 10.3389/fchem.2020.00284. eCollection 2020.
8
Peptide Conjugates with Small Molecules Designed to Enhance Efficacy and Safety.小分子肽缀合物旨在提高疗效和安全性。
Molecules. 2019 May 14;24(10):1855. doi: 10.3390/molecules24101855.
9
The Conventional Nature of Non-MHC-Restricted T Cells.非主要组织相容性复合体(MHC)限制的T细胞的传统特性。
Front Immunol. 2018 Jun 14;9:1365. doi: 10.3389/fimmu.2018.01365. eCollection 2018.
Drugs. 2017 Jan;77(1):1-15. doi: 10.1007/s40265-016-0675-z.
4
Adjuvants: Classification, Modus Operandi, and Licensing.佐剂:分类、作用方式及许可
J Immunol Res. 2016;2016:1459394. doi: 10.1155/2016/1459394. Epub 2016 May 4.
5
Synthetic glycolipid activators of natural killer T cells as immunotherapeutic agents.合成糖脂激活自然杀伤 T 细胞作为免疫治疗剂。
Clin Transl Immunology. 2016 Apr 8;5(4):e69. doi: 10.1038/cti.2016.14. eCollection 2016 Apr.
6
Vaccine adjuvants as potential cancer immunotherapeutics.疫苗佐剂作为潜在的癌症免疫疗法
Int Immunol. 2016 Jul;28(7):329-38. doi: 10.1093/intimm/dxw015. Epub 2016 Mar 22.
7
Vaccines for established cancer: overcoming the challenges posed by immune evasion.已确立的癌症疫苗:克服免疫逃避带来的挑战。
Nat Rev Cancer. 2016 Apr;16(4):219-33. doi: 10.1038/nrc.2016.16. Epub 2016 Mar 11.
8
Vaccination against Oncoproteins of HPV16 for Noninvasive Vulvar/Vaginal Lesions: Lesion Clearance Is Related to the Strength of the T-Cell Response.HPV16 致癌蛋白疫苗接种治疗非侵袭性外阴/阴道病变:病灶清除与 T 细胞反应强度相关。
Clin Cancer Res. 2016 May 15;22(10):2342-50. doi: 10.1158/1078-0432.CCR-15-2594. Epub 2016 Jan 26.
9
Effector and Central Memory Poly-Functional CD4(+) and CD8(+) T Cells are Boosted upon ZOSTAVAX(®) Vaccination.接种ZOSTAVAX(®)疫苗后,效应性和中枢记忆性多功能CD4(+)和CD8(+)T细胞得到增强。
Front Immunol. 2015 Oct 29;6:553. doi: 10.3389/fimmu.2015.00553. eCollection 2015.
10
The Role of Invariant Natural Killer T Cells in Dendritic Cell Licensing, Cross-Priming, and Memory CD8(+) T Cell Generation.不变自然杀伤T细胞在树突状细胞许可、交叉启动及记忆性CD8(+) T细胞生成中的作用
Front Immunol. 2015 Jul 28;6:379. doi: 10.3389/fimmu.2015.00379. eCollection 2015.