Suppr超能文献

寨卡病毒的分子反应:Toll和Jak/Stat免疫途径及病毒宿主因子对感染的调节

Molecular Responses to Zika Virus: Modulation of Infection by the Toll and Jak/Stat Immune Pathways and Virus Host Factors.

作者信息

Angleró-Rodríguez Yesseinia I, MacLeod Hannah J, Kang Seokyoung, Carlson Jenny S, Jupatanakul Natapong, Dimopoulos George

机构信息

W. Harry Feinstone Department of Molecular Microbiology and Immunology, Bloomberg School of Public Health, Johns Hopkins University, Baltimore, MD, United States.

出版信息

Front Microbiol. 2017 Oct 23;8:2050. doi: 10.3389/fmicb.2017.02050. eCollection 2017.

Abstract

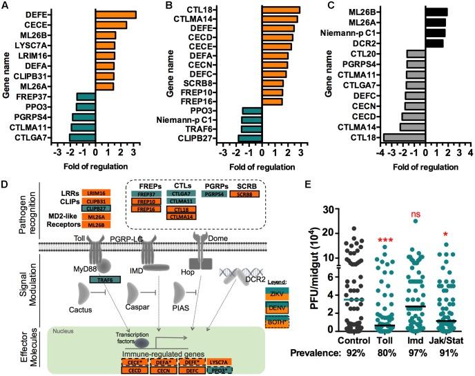
Zika (ZIKV) and dengue virus (DENV) are transmitted to humans by mosquitoes. However, the molecular interactions between the vector and ZIKV remain largely unexplored. In this work, we further investigated the tropism of ZIKV in two different strains and show that the virus infection kinetics, tissue migration, and susceptibility to infection differ between mosquito strains. We also compare the vector transcriptome changes upon ZIKV or DENV infection demonstrating that 40% of the mosquito's midgut infection-responsive transcriptome is virus-specific at 7 days after virus ingestion. Regulated genes included key factors of the mosquito's anti-viral immunity. Comparison of the ZIKV and DENV infection-responsive transcriptome data to those available for yellow fever virus and West Nile virus identified 26 genes likely to play key roles in virus infection of mosquitoes. Through reverse genetic analyses, we show that the Toll and the Jak/Stat innate immune pathways mediate increased resistance to ZIKV infection, and the conserved DENV host factors vATPase and inosine-5'-monophosphate dehydrogenase are also utilized for ZIKV infection.

摘要

寨卡病毒(ZIKV)和登革热病毒(DENV)通过蚊子传播给人类。然而,载体与寨卡病毒之间的分子相互作用在很大程度上仍未得到探索。在这项工作中,我们进一步研究了寨卡病毒在两种不同毒株中的嗜性,并表明病毒感染动力学、组织迁移以及不同蚊子品系对感染的易感性存在差异。我们还比较了寨卡病毒或登革热病毒感染后载体转录组的变化,结果表明在病毒摄入7天后,蚊子中肠感染反应性转录组的40%是病毒特异性的。受调控的基因包括蚊子抗病毒免疫的关键因子。将寨卡病毒和登革热病毒感染反应性转录组数据与黄热病病毒和西尼罗河病毒的可用数据进行比较,确定了26个可能在蚊子病毒感染中起关键作用的基因。通过反向遗传学分析,我们表明Toll和Jak/Stat固有免疫途径介导了对寨卡病毒感染抵抗力的增强,并且保守的登革热病毒宿主因子vATP酶和肌苷-5'-单磷酸脱氢酶也被用于寨卡病毒感染。

https://cdn.ncbi.nlm.nih.gov/pmc/blobs/2c42/5660061/1d77460d98c7/fmicb-08-02050-g001.jpg

文献AI研究员

20分钟写一篇综述,助力文献阅读效率提升50倍。

立即体验

用中文搜PubMed

大模型驱动的PubMed中文搜索引擎

马上搜索

文档翻译

学术文献翻译模型,支持多种主流文档格式。

立即体验