Suppr超能文献

调节性 T 细胞中 NF-κB 诱导激酶的组成性表达会损害其抑制功能,并促进其不稳定性和促炎细胞因子的产生。

Constitutive expression of NF-κB inducing kinase in regulatory T cells impairs suppressive function and promotes instability and pro-inflammatory cytokine production.

机构信息

Department of Molecular Microbiology and Immunology, Oregon Health & Science University, Portland, OR, 97239, USA.

Department of Biology, University of Portland, Portland, OR, USA.

出版信息

Sci Rep. 2017 Nov 7;7(1):14779. doi: 10.1038/s41598-017-14965-x.

Abstract

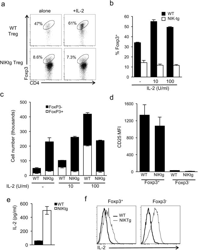
CD4Foxp3 regulatory T cells (Tregs) are indispensable negative regulators of immune responses. To understand Treg biology in health and disease, it is critical to elucidate factors that affect Treg homeostasis and suppressive function. Tregs express several costimulatory TNF receptor family members that activate non-canonical NF-κB via accumulation of NF-κB inducing kinase (NIK). We previously showed that constitutive NIK expression in all T cells causes fatal multi-organ autoimmunity associated with hyperactive conventional T cell responses and poor Treg-mediated suppression. Here, we show that constitutive NIK expression that is restricted to Tregs via a Cre-inducible transgene causes an autoimmune syndrome. We found that constitutive NIK expression decreased expression of numerous Treg signature genes and microRNAs involved in Treg homeostasis and suppressive phenotype. NIK transgenic Tregs competed poorly with WT Tregs in vivo and produced pro-inflammatory cytokines upon stimulation. Lineage tracing experiments revealed accumulation of ex-Foxp3 T cells in mice expressing NIK constitutively in Tregs, and these former Tregs produced copious IFNγ and IL-2. Our data indicate that under inflammatory conditions in which NIK is activated, Tregs may lose suppressive function and may actively contribute to inflammation.

摘要

CD4+Foxp3+ 调节性 T 细胞(Tregs)是免疫反应的不可或缺的负调节因子。为了理解 Treg 在健康和疾病中的生物学功能,阐明影响 Treg 稳态和抑制功能的因素至关重要。Tregs 表达几种共刺激 TNF 受体家族成员,通过 NF-κB 诱导激酶(NIK)的积累来激活非经典 NF-κB。我们之前曾表明,所有 T 细胞中组成型 NIK 表达会导致致命的多器官自身免疫,与传统 T 细胞反应过度活跃和 Treg 介导的抑制作用差有关。在这里,我们表明通过 Cre 诱导的转基因将 NIK 表达限制在 Tregs 中会导致自身免疫综合征。我们发现组成型 NIK 表达降低了许多与 Treg 稳态和抑制表型相关的 Treg 特征基因和 microRNAs 的表达。组成型 NIK 表达的 Tregs 在体内与 WT Tregs 竞争能力差,并在刺激后产生促炎细胞因子。谱系追踪实验表明,在 Tregs 中持续表达 NIK 的小鼠中积累了前 Foxp3+T 细胞,这些前 Tregs 产生大量 IFNγ 和 IL-2。我们的数据表明,在 NIK 激活的炎症条件下,Tregs 可能会失去抑制功能,并可能积极促进炎症。

https://cdn.ncbi.nlm.nih.gov/pmc/blobs/519b/5677020/c4f902e1b0d9/41598_2017_14965_Fig1_HTML.jpg

文献检索

告别复杂PubMed语法,用中文像聊天一样搜索,搜遍4000万医学文献。AI智能推荐,让科研检索更轻松。

立即免费搜索

文件翻译

保留排版,准确专业,支持PDF/Word/PPT等文件格式,支持 12+语言互译。

免费翻译文档

深度研究

AI帮你快速写综述,25分钟生成高质量综述,智能提取关键信息,辅助科研写作。

立即免费体验