Suppr超能文献

轴突切断诱导的视网膜神经节细胞死亡后的小胶质细胞动力学。

Microglial dynamics after axotomy-induced retinal ganglion cell death.

机构信息

Grupo de Oftalmología Experimental, Instituto Murciano de Investigación Biosanitaria-Virgen de la Arrixaca, Edificio LAIB Planta 5ª, Carretera Buenavista s/n, 30120, El Palmar, Murcia, Spain.

Departamento de Oftalmología, Facultad de Medicina, Universidad de Murcia, Murcia, Spain.

出版信息

J Neuroinflammation. 2017 Nov 9;14(1):218. doi: 10.1186/s12974-017-0982-7.

Abstract

BACKGROUND

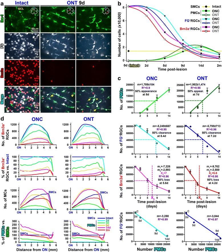
Microglial cells (MCs) are the sentries of the central nervous system. In health, they are known as surveying MCs because they examine the tissue to maintain the homeostasis. In disease, they activate and, among other functions, become phagocytic to clean the cellular debris. In this work, we have studied the behavior of rat retinal MCs in two models of unilateral complete intraorbital optic nerve axotomy which elicit a different time course of retinal ganglion cell (RGC) loss.

METHODS

Albino Sprague-Dawley rats were divided into these groups: (a) intact (no surgery), (b) fluorogold (FG) tracing from the superior colliculi, and (c) FG tracing + crush or transection of the left optic nerve. The retinas were dissected from 2 days to 2 months after the lesions (n = 4-12 group/lesion and time point) and then were subjected to Brn3a and Iba1 double immunodetection. In each intact retina, the total number of Brn3aRGCs and IbaMCs was quantified. In each traced retina (b and c groups), FG-traced RGCs and phagocytic microglial cells (PMCs, FGIba) were also quantified. Topographical distribution was assessed by neighbor maps.

RESULTS

In intact retinas, surveying MCs are homogenously distributed in the ganglion cell layer and the inner plexiform layer. Independently of the axotomy model, RGC death occurs in two phases, one quick and one protracted, and there is a lineal and topographical correlation between the appearance of PMCs and the loss of traced RGCs. Furthermore, the clearance of FGRGCs by PMCs occurs 3 days after the actual loss of Brn3a expression that marks RGC death. In addition, almost 50% of MCs from the inner plexiform layer migrate to the ganglion cell layer during the quick phase of RGC loss, returning to the inner plexiform layer during the slow degeneration phase. Finally, in contrast to what happens in mice, in rats, there is no microglial phagocytosis in the contralateral uninjured retina.

CONCLUSIONS

Axotomy-induced RGC death occurs earlier than RGC clearance and there is an inverse correlation between RGC loss and PMC appearance, both numerically and topographically, suggesting that phagocytosis occurs as a direct response to RGC death rather than to axonal damage.

摘要

背景

小胶质细胞(MCs)是中枢神经系统的哨兵。在健康状态下,它们被称为巡查 MCs,因为它们会检查组织以维持内环境稳定。在疾病状态下,它们会被激活,并具有吞噬作用等功能,以清除细胞碎片。在这项工作中,我们研究了两种单侧完全眶内视神经轴突切断模型中大鼠视网膜 MCs 的行为,这两种模型引发了不同时间进程的视网膜神经节细胞(RGC)丢失。

方法

白化 Sprague-Dawley 大鼠分为以下几组:(a)完整(未手术),(b)从上丘追踪荧光金(FG),和(c)FG 追踪+左侧视神经挤压或横断。在损伤后 2 天至 2 个月(每组/损伤和时间点 n=4-12),将视网膜分离,然后进行 Brn3a 和 Iba1 双重免疫检测。在每个完整的视网膜中,定量了 Brn3aRGCs 和 IbaMCs 的总数。在每个被追踪的视网膜(b 和 c 组)中,也定量了 FG 追踪的 RGCs 和吞噬性小胶质细胞(PMCs,FGIba)。通过邻域图评估拓扑分布。

结果

在完整的视网膜中,巡查 MCs 均匀分布在神经节细胞层和内丛状层。独立于轴突切断模型,RGC 死亡发生在两个阶段,一个快速,一个缓慢,并且 PMCs 的出现与被追踪的 RGCs 的丢失之间存在线性和拓扑相关性。此外,在 Brn3a 表达标记 RGC 死亡之前,PMCs 清除 FGRGCs 发生在 3 天之后。此外,在快速 RGC 丢失阶段,几乎 50%的来自内丛状层的 MCs 迁移到神经节细胞层,在缓慢退化阶段返回内丛状层。最后,与在小鼠中发生的情况相反,在大鼠中,未受伤的对侧视网膜中没有小胶质细胞吞噬作用。

结论

轴突切断诱导的 RGC 死亡发生在 RGC 清除之前,RGC 丢失与 PMCs 出现之间存在逆相关性,无论是在数量上还是在拓扑上,这表明吞噬作用是对 RGC 死亡的直接反应,而不是对轴突损伤的反应。

https://cdn.ncbi.nlm.nih.gov/pmc/blobs/a8a8/5679427/4f2c7e9e296e/12974_2017_982_Fig1_HTML.jpg

文献AI研究员

20分钟写一篇综述,助力文献阅读效率提升50倍。

立即体验

用中文搜PubMed

大模型驱动的PubMed中文搜索引擎

马上搜索

文档翻译

学术文献翻译模型,支持多种主流文档格式。

立即体验