Suppr超能文献

损伤视网膜与健康视网膜对永生化嗅鞘胶质细胞克隆细胞系同基因和异基因移植的差异反应:一把双刃剑。

Differential response of injured and healthy retinas to syngeneic and allogeneic transplantation of a clonal cell line of immortalized olfactory ensheathing glia: a double-edged sword.

作者信息

Norte-Muñoz María, Portela-Lomba María, Sobrado-Calvo Paloma, Simón Diana, Di Pierdomenico Johnny, Gallego-Ortega Alejandro, Pérez Mar, Cabrera-Maqueda José M, Sierra Javier, Vidal-Sanz Manuel, Moreno-Flores María Teresa, Agudo-Barriuso Marta

机构信息

Grupo de Investigación Oftalmología Experimental, Departamento de Oftalmología, Optometría, Otorrinolaringología y Anatomía Patológica, Facultad de Medicina, Universidad de Murcia, Instituto Murciano de Investigación Biosanitaria (IMIB), Campus de Ciencias de la Salud, Murcia, Spain.

Experimental Sciences Faculty, Universidad Francisco de Vitoria, Pozuelo de Alarcón, Madrid, Spain.

出版信息

Neural Regen Res. 2025 Aug 1;20(8):2395-2407. doi: 10.4103/NRR.NRR-D-23-01631. Epub 2024 May 13.

Abstract

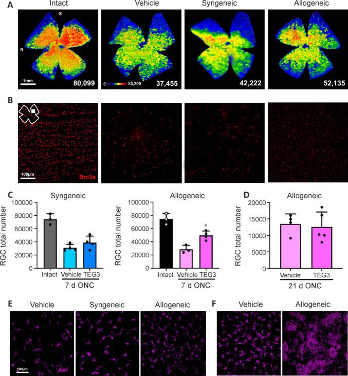
JOURNAL/nrgr/04.03/01300535-202508000-00029/figure1/v/2024-09-30T120553Z/r/image-tiff Olfactory ensheathing glia promote axonal regeneration in the mammalian central nervous system, including retinal ganglion cell axonal growth through the injured optic nerve. Still, it is unknown whether olfactory ensheathing glia also have neuroprotective properties. Olfactory ensheathing glia express brain-derived neurotrophic factor, one of the best neuroprotectants for axotomized retinal ganglion cells. Therefore, we aimed to investigate the neuroprotective capacity of olfactory ensheating glia after optic nerve crush. Olfactory ensheathing glia cells from an established rat immortalized clonal cell line, TEG3, were intravitreally injected in intact and axotomized retinas in syngeneic and allogeneic mode with or without microglial inhibition or immunosuppressive treatments. Anatomical and gene expression analyses were performed. Olfactory bulb-derived primary olfactory ensheathing glia and TEG3 express major histocompatibility complex class II molecules. Allogeneically and syngenically transplanted TEG3 cells survived in the vitreous for up to 21 days, forming an epimembrane. In axotomized retinas, only the allogeneic TEG3 transplant rescued retinal ganglion cells at 7 days but not at 21 days. In these retinas, microglial anatomical activation was higher than after optic nerve crush alone. In intact retinas, both transplants activated microglial cells and caused retinal ganglion cell death at 21 days, a loss that was higher after allotransplantation, triggered by pyroptosis and partially rescued by microglial inhibition or immunosuppression. However, neuroprotection of axotomized retinal ganglion cells did not improve with these treatments. The different neuroprotective properties, different toxic effects, and different responses to microglial inhibitory treatments of olfactory ensheathing glia in the retina depending on the type of transplant highlight the importance of thorough preclinical studies to explore these variables.

摘要

《期刊》/nrgr/04.03/01300535 - 202508000 - 00029/图1/v/2024 - 09 - 30T120553Z/图像 - tiff 嗅鞘胶质细胞可促进哺乳动物中枢神经系统中的轴突再生,包括视网膜神经节细胞轴突通过受损视神经的生长。然而,尚不清楚嗅鞘胶质细胞是否也具有神经保护特性。嗅鞘胶质细胞表达脑源性神经营养因子,这是对轴突切断的视网膜神经节细胞最好的神经保护剂之一。因此,我们旨在研究视神经挤压后嗅鞘胶质细胞的神经保护能力。将来自已建立的大鼠永生化克隆细胞系TEG3的嗅鞘胶质细胞,以同基因和异基因模式玻璃体内注射到完整和轴突切断的视网膜中,同时进行或不进行小胶质细胞抑制或免疫抑制治疗。进行了解剖学和基因表达分析。嗅球来源的原代嗅鞘胶质细胞和TEG3表达主要组织相容性复合体II类分子。同基因和异基因移植的TEG3细胞在玻璃体内存活长达21天,形成一个膜。在轴突切断的视网膜中,只有异基因TEG3移植在7天时挽救了视网膜神经节细胞,但在21天时没有。在这些视网膜中,小胶质细胞的解剖学激活高于仅视神经挤压后。在完整视网膜中,两种移植均激活小胶质细胞并在21天时导致视网膜神经节细胞死亡,同种异体移植后这种损失更高,由细胞焦亡引发,并通过小胶质细胞抑制或免疫抑制部分挽救。然而,这些治疗并未改善轴突切断的视网膜神经节细胞的神经保护作用。根据移植类型,视网膜中嗅鞘胶质细胞不同的神经保护特性、不同的毒性作用以及对小胶质细胞抑制治疗的不同反应,凸显了进行全面临床前研究以探索这些变量的重要性。

https://cdn.ncbi.nlm.nih.gov/pmc/blobs/6fa0/11759016/39ed42dfff86/NRR-20-2395-g002.jpg

文献AI研究员

20分钟写一篇综述,助力文献阅读效率提升50倍。

立即体验

用中文搜PubMed

大模型驱动的PubMed中文搜索引擎

马上搜索

文档翻译

学术文献翻译模型,支持多种主流文档格式。

立即体验