• 文献检索
  • 文档翻译
  • 深度研究
  • 学术资讯
  • Suppr Zotero 插件Zotero 插件
  • 邀请有礼
  • 套餐&价格
  • 历史记录
应用&插件
Suppr Zotero 插件Zotero 插件浏览器插件Mac 客户端Windows 客户端微信小程序
定价
高级版会员购买积分包购买API积分包
服务
文献检索文档翻译深度研究API 文档MCP 服务
关于我们
关于 Suppr公司介绍联系我们用户协议隐私条款
关注我们

Suppr 超能文献

核心技术专利:CN118964589B侵权必究
粤ICP备2023148730 号-1Suppr @ 2026

文献检索

告别复杂PubMed语法,用中文像聊天一样搜索,搜遍4000万医学文献。AI智能推荐,让科研检索更轻松。

立即免费搜索

文件翻译

保留排版,准确专业,支持PDF/Word/PPT等文件格式,支持 12+语言互译。

免费翻译文档

深度研究

AI帮你快速写综述,25分钟生成高质量综述,智能提取关键信息,辅助科研写作。

立即免费体验

Fbxo4 介导的 Fxr1 降解抑制头颈部鳞状细胞癌的肿瘤发生。

Fbxo4-mediated degradation of Fxr1 suppresses tumorigenesis in head and neck squamous cell carcinoma.

机构信息

Department of Biochemistry and Molecular Biology, Medical University of South Carolina, Charleston, SC, 29425, USA.

Department of Oral Health Sciences and Centre for Oral Health Research, College of Dental Medicine, Medical University of South Carolina, Charleston, SC, 29425, USA.

出版信息

Nat Commun. 2017 Nov 16;8(1):1534. doi: 10.1038/s41467-017-01199-8.

DOI:10.1038/s41467-017-01199-8
PMID:29142209
原文链接:https://pmc.ncbi.nlm.nih.gov/articles/PMC5688124/
Abstract

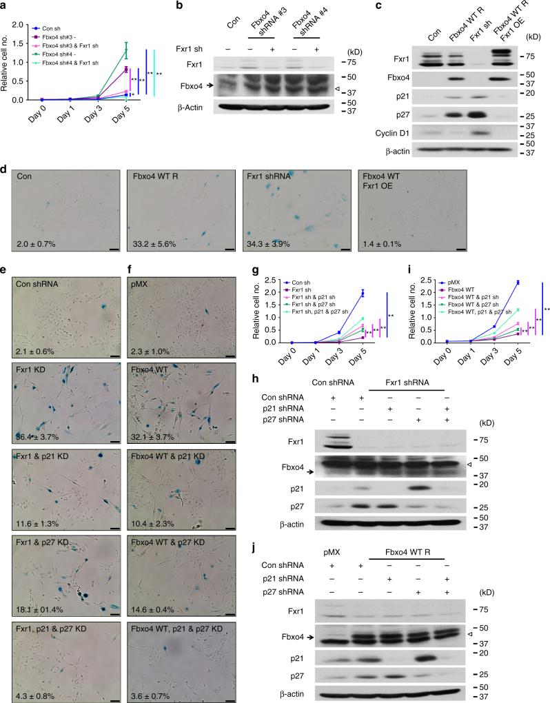
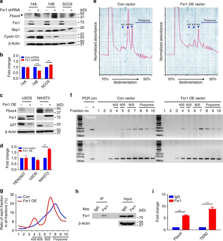
The Fbxo4 tumour suppressor is a component of an Skp1-Cul1-F-box E3 ligase for which two substrates are known. Here we show purification of SCF complexes results in the identification of fragile X protein family (FMRP, Fxr1 and Fxr2) as binding partners. Biochemical and functional analyses reveal that Fxr1 is a direct substrate of SCF. Consistent with a substrate relationship, Fxr1 is overexpressed in Fbxo4 knockout cells, tissues and in human cancer cells, harbouring inactivating Fbxo4 mutations. Critically, in head and neck squamous cell carcinoma, Fxr1 overexpression correlates with reduced Fbxo4 levels in the absence of mutations or loss of mRNA, suggesting the potential for feedback regulation. Direct analysis reveals that Fbxo4 translation is attenuated by Fxr1, indicating the existence of a feedback loop that contributes to Fxr1 overexpression and the loss of Fbxo4. Ultimately, the consequence of Fxr1 overexpression is the bypass of senescence and neoplastic progression.

摘要

Fbxo4 肿瘤抑制因子是 Skp1-Cul1-F-box E3 连接酶的一个组成部分,已知有两种底物。在这里,我们展示了 SCF 复合物的纯化导致脆性 X 蛋白家族(FMRP、Fxr1 和 Fxr2)作为结合伴侣被鉴定出来。生化和功能分析表明,Fxr1 是 SCF 的直接底物。与底物关系一致,Fxr1 在 Fbxo4 敲除细胞、组织和携带失活 Fbxo4 突变的人类癌细胞中过度表达。至关重要的是,在头颈部鳞状细胞癌中,Fxr1 的过表达与 Fbxo4 水平的降低相关,而没有突变或 mRNA 丢失,这表明存在潜在的反馈调节。直接分析表明,Fxr1 会削弱 Fbxo4 的翻译,这表明存在一个反馈回路,有助于 Fxr1 的过表达和 Fbxo4 的丢失。最终,Fxr1 过表达的结果是绕过衰老和肿瘤进展。

https://cdn.ncbi.nlm.nih.gov/pmc/blobs/0c1b/5688124/71d37cdcbbad/41467_2017_1199_Fig7_HTML.jpg
https://cdn.ncbi.nlm.nih.gov/pmc/blobs/0c1b/5688124/2bdbb3dbb5e4/41467_2017_1199_Fig1_HTML.jpg
https://cdn.ncbi.nlm.nih.gov/pmc/blobs/0c1b/5688124/12e6985ce4b0/41467_2017_1199_Fig2_HTML.jpg
https://cdn.ncbi.nlm.nih.gov/pmc/blobs/0c1b/5688124/5e2f1eb98de5/41467_2017_1199_Fig3_HTML.jpg
https://cdn.ncbi.nlm.nih.gov/pmc/blobs/0c1b/5688124/343930885031/41467_2017_1199_Fig4_HTML.jpg
https://cdn.ncbi.nlm.nih.gov/pmc/blobs/0c1b/5688124/0e4b6a74d236/41467_2017_1199_Fig5_HTML.jpg
https://cdn.ncbi.nlm.nih.gov/pmc/blobs/0c1b/5688124/211ae732593a/41467_2017_1199_Fig6_HTML.jpg
https://cdn.ncbi.nlm.nih.gov/pmc/blobs/0c1b/5688124/71d37cdcbbad/41467_2017_1199_Fig7_HTML.jpg
https://cdn.ncbi.nlm.nih.gov/pmc/blobs/0c1b/5688124/2bdbb3dbb5e4/41467_2017_1199_Fig1_HTML.jpg
https://cdn.ncbi.nlm.nih.gov/pmc/blobs/0c1b/5688124/12e6985ce4b0/41467_2017_1199_Fig2_HTML.jpg
https://cdn.ncbi.nlm.nih.gov/pmc/blobs/0c1b/5688124/5e2f1eb98de5/41467_2017_1199_Fig3_HTML.jpg
https://cdn.ncbi.nlm.nih.gov/pmc/blobs/0c1b/5688124/343930885031/41467_2017_1199_Fig4_HTML.jpg
https://cdn.ncbi.nlm.nih.gov/pmc/blobs/0c1b/5688124/0e4b6a74d236/41467_2017_1199_Fig5_HTML.jpg
https://cdn.ncbi.nlm.nih.gov/pmc/blobs/0c1b/5688124/211ae732593a/41467_2017_1199_Fig6_HTML.jpg
https://cdn.ncbi.nlm.nih.gov/pmc/blobs/0c1b/5688124/71d37cdcbbad/41467_2017_1199_Fig7_HTML.jpg

相似文献

1
Fbxo4-mediated degradation of Fxr1 suppresses tumorigenesis in head and neck squamous cell carcinoma.Fbxo4 介导的 Fxr1 降解抑制头颈部鳞状细胞癌的肿瘤发生。
Nat Commun. 2017 Nov 16;8(1):1534. doi: 10.1038/s41467-017-01199-8.
2
The RNA-binding protein FXR1 modulates prostate cancer progression by regulating FBXO4.RNA结合蛋白FXR1通过调节FBXO4来调控前列腺癌的进展。
Funct Integr Genomics. 2019 May;19(3):487-496. doi: 10.1007/s10142-019-00661-8. Epub 2019 Feb 11.
3
FBXO4 loss facilitates carcinogen induced papilloma development in mice.FBXO4缺失促进致癌物诱导的小鼠乳头瘤发展。
Cancer Biol Ther. 2015;16(5):750-5. doi: 10.1080/15384047.2015.1026512.
4
RNA-Binding Protein FXR1 Regulates p21 and TERC RNA to Bypass p53-Mediated Cellular Senescence in OSCC.RNA结合蛋白FXR1通过调节p21和TERC RNA来绕过p53介导的口腔鳞状细胞癌细胞衰老。
PLoS Genet. 2016 Sep 8;12(9):e1006306. doi: 10.1371/journal.pgen.1006306. eCollection 2016 Sep.
5
Muscle-Specific FXR1 Isoforms in Squamous Cell Cancer.鳞状细胞癌中的肌肉特异性FXR1亚型
Trends Cancer. 2019 Feb;5(2):82-84. doi: 10.1016/j.trecan.2018.12.001. Epub 2018 Dec 21.
6
The ubiquitin-associated (UBA) domain of SCCRO/DCUN1D1 protein serves as a feedback regulator of biochemical and oncogenic activity.SCCRO/DCUN1D1蛋白的泛素相关(UBA)结构域作为生化和致癌活性的反馈调节因子。
J Biol Chem. 2015 Jan 2;290(1):296-309. doi: 10.1074/jbc.M114.560169. Epub 2014 Nov 19.
7
Structural studies of the tandem Tudor domains of fragile X mental retardation related proteins FXR1 and FXR2.脆性 X 智力低下相关蛋白 FXR1 和 FXR2 的串联 Tudor 结构域的结构研究。
PLoS One. 2010 Nov 2;5(11):e13559. doi: 10.1371/journal.pone.0013559.
8
Genetic reevaluation of the role of F-box proteins in cyclin D1 degradation.对 F-box 蛋白在细胞周期蛋白 D1 降解中的作用进行遗传再评估。
Mol Cell Biol. 2012 Feb;32(3):590-605. doi: 10.1128/MCB.06570-11. Epub 2011 Nov 28.
9
The E3 Ubiquitin Ligase Fbxo4 Functions as a Tumor Suppressor: Its Biological Importance and Therapeutic Perspectives.E3泛素连接酶Fbxo4作为一种肿瘤抑制因子:其生物学重要性及治疗前景
Cancers (Basel). 2022 Apr 25;14(9):2133. doi: 10.3390/cancers14092133.
10
The RNA binding protein FXR1 is a new driver in the 3q26-29 amplicon and predicts poor prognosis in human cancers.RNA结合蛋白FXR1是3q26 - 29扩增子中的一个新驱动因子,并预示人类癌症预后不良。
Proc Natl Acad Sci U S A. 2015 Mar 17;112(11):3469-74. doi: 10.1073/pnas.1421975112. Epub 2015 Mar 2.

引用本文的文献

1
IFNα/JAK/STAT1 Axis-Induced FBXO4 Modulates Muscle Cell Differentiation via β-Catenin Degradation in Dermatomyositis.干扰素α/Janus激酶/信号转导和转录激活因子1轴诱导的FBXO4通过皮肌炎中β-连环蛋白的降解调节肌肉细胞分化。
J Inflamm Res. 2025 Jun 27;18:8527-8539. doi: 10.2147/JIR.S506056. eCollection 2025.
2
AI-Guided Chemotherapy Optimization in Lung Cancer Using Genomic and Survival Data.利用基因组和生存数据进行人工智能引导的肺癌化疗优化
J Pers Med. 2025 May 27;15(6):218. doi: 10.3390/jpm15060218.
3
Development and evaluation of an ovarian cancer prognostic model based on adaptive immune-related genes.

本文引用的文献

1
The ClusPro web server for protein-protein docking.ClusPro 网页服务器,用于蛋白质-蛋白质对接。
Nat Protoc. 2017 Feb;12(2):255-278. doi: 10.1038/nprot.2016.169. Epub 2017 Jan 12.
2
Distinct Functions of Senescence-Associated Immune Responses in Liver Tumor Surveillance and Tumor Progression.衰老相关免疫反应在肝脏肿瘤监测与肿瘤进展中的不同功能
Cancer Cell. 2016 Oct 10;30(4):533-547. doi: 10.1016/j.ccell.2016.09.003.
3
Cyclin D1, cancer progression, and opportunities in cancer treatment.细胞周期蛋白D1、癌症进展与癌症治疗机遇
基于适应性免疫相关基因的卵巢癌预后模型的构建与评估
Medicine (Baltimore). 2025 Apr 4;104(14):e42030. doi: 10.1097/MD.0000000000042030.
4
The prognostic model of low-grade glioma based on m6A-associated immune genes and functional study of FBXO4 in the tumor microenvironment.基于m6A相关免疫基因的低级别胶质瘤预后模型及FBXO4在肿瘤微环境中的功能研究
PeerJ. 2025 Mar 21;13:e19194. doi: 10.7717/peerj.19194. eCollection 2025.
5
Squamous cell cancers of the aero-upper digestive tract: A unified perspective on biology, genetics, and therapy.上呼吸道和上消化道鳞状细胞癌:生物学、遗传学与治疗的统一视角
Cancer Cell. 2025 Feb 10;43(2):178-194. doi: 10.1016/j.ccell.2025.01.003.
6
SKP1-CUL1-F-box: Key molecular targets affecting disease progression.SKP1-CUL1-F盒蛋白:影响疾病进展的关键分子靶点。
FASEB J. 2025 Jan 31;39(2):e70326. doi: 10.1096/fj.202402816RR.
7
Regulation of human papillomavirus E6 oncoprotein function via a novel ubiquitin ligase FBXO4.通过新型泛素连接酶FBXO4对人乳头瘤病毒E6癌蛋白功能的调控
mBio. 2025 Feb 5;16(2):e0278324. doi: 10.1128/mbio.02783-24. Epub 2024 Dec 17.
8
FXR1 associates with and degrades PDZK1IP1 and ATOH8 mRNAs and promotes esophageal cancer progression.FXR1 与 PDZK1IP1 和 ATOH8 mRNAs 结合并使其降解,从而促进食管癌的进展。
Biol Direct. 2024 Nov 7;19(1):104. doi: 10.1186/s13062-024-00553-3.
9
Molecular and cellular dynamics of squamous cell carcinomas across tissues.跨组织鳞状细胞癌的分子与细胞动力学
Genes Dev. 2025 Jan 7;39(1-2):18-35. doi: 10.1101/gad.351990.124.
10
An in-depth review of the function of RNA-binding protein FXR1 in neurodevelopment.深入探讨 RNA 结合蛋白 FXR1 在神经发育中的功能。
Cell Tissue Res. 2024 Nov;398(2):63-77. doi: 10.1007/s00441-024-03912-8. Epub 2024 Aug 19.
J Mol Med (Berl). 2016 Dec;94(12):1313-1326. doi: 10.1007/s00109-016-1475-3. Epub 2016 Oct 2.
4
RNA-Binding Protein FXR1 Regulates p21 and TERC RNA to Bypass p53-Mediated Cellular Senescence in OSCC.RNA结合蛋白FXR1通过调节p21和TERC RNA来绕过p53介导的口腔鳞状细胞癌细胞衰老。
PLoS Genet. 2016 Sep 8;12(9):e1006306. doi: 10.1371/journal.pgen.1006306. eCollection 2016 Sep.
5
Induction of Therapeutic Senescence in Vemurafenib-Resistant Melanoma by Extended Inhibition of CDK4/6.通过延长抑制CDK4/6诱导维莫非尼耐药黑色素瘤的治疗性衰老
Cancer Res. 2016 May 15;76(10):2990-3002. doi: 10.1158/0008-5472.CAN-15-2931. Epub 2016 Mar 17.
6
FXR1P is a GSK3β substrate regulating mood and emotion processing.脆性X智力低下相关蛋白1是一种糖原合成酶激酶3β底物,可调节情绪和情感处理。
Proc Natl Acad Sci U S A. 2015 Aug 18;112(33):E4610-9. doi: 10.1073/pnas.1506491112. Epub 2015 Aug 3.
7
Quantifying ubiquitin signaling.量化泛素信号传导。
Mol Cell. 2015 May 21;58(4):660-76. doi: 10.1016/j.molcel.2015.02.020.
8
A Cdh1-APC/FMRP Ubiquitin Signaling Link Drives mGluR-Dependent Synaptic Plasticity in the Mammalian Brain.Cdh1-APC/FMRP泛素信号通路驱动哺乳动物大脑中依赖代谢型谷氨酸受体的突触可塑性。
Neuron. 2015 May 6;86(3):726-39. doi: 10.1016/j.neuron.2015.03.049. Epub 2015 Apr 23.
9
FBXO4 loss facilitates carcinogen induced papilloma development in mice.FBXO4缺失促进致癌物诱导的小鼠乳头瘤发展。
Cancer Biol Ther. 2015;16(5):750-5. doi: 10.1080/15384047.2015.1026512.
10
The RNA binding protein FXR1 is a new driver in the 3q26-29 amplicon and predicts poor prognosis in human cancers.RNA结合蛋白FXR1是3q26 - 29扩增子中的一个新驱动因子,并预示人类癌症预后不良。
Proc Natl Acad Sci U S A. 2015 Mar 17;112(11):3469-74. doi: 10.1073/pnas.1421975112. Epub 2015 Mar 2.