Suppr超能文献

溶瘤呼肠孤病毒通过诱导CXCL10/IP-10和消除软组织肉瘤中的HIF活性来抑制血管生成。

Oncolytic reovirus inhibits angiogenesis through induction of CXCL10/IP-10 and abrogation of HIF activity in soft tissue sarcomas.

作者信息

Carew Jennifer S, Espitia Claudia M, Zhao Weiguo, Mita Monica M, Mita Alain C, Nawrocki Steffan T

机构信息

University of Arizona Cancer Center and Department of Medicine, Division of Translational and Regenerative Medicine, University of Arizona, Tucson, AZ, USA.

Division of Hematology/Oncology, Cancer Therapy and Research Center at The University of Texas Health Science Center at San Antonio, San Antonio, TX, USA.

出版信息

Oncotarget. 2017 Sep 30;8(49):86769-86783. doi: 10.18632/oncotarget.21423. eCollection 2017 Oct 17.

Abstract

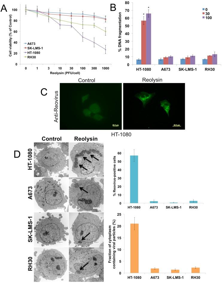
The tumor-selective viral replication capacity and pro-apoptotic effects of oncolytic reovirus have been reported to be dependent on the presence of an activated RAS pathway in several solid tumor types. However, the mechanisms of selective anticancer efficacy of the reovirus-based formulation for cancer therapy (Reolysin, pelareorep) have not been rigorously studied in soft tissue sarcomas (STS). Here we report that Reolysin triggered a striking induction of the anti-angiogenic chemokine interferon-γ-inducible protein 10 (IP-10)/CXCL10 (CXC chemokine ligand 10) in both wild type and RAS mutant STS cells. Further analysis determined that Reolysin treatment possessed significant anti-angiogenic activity irrespective of RAS status. In addition to CXCL10 induction, Reolysin dramatically downregulated the expression of hypoxia inducible factor (HIF)-1α, HIF-2α and inhibited vascular endothelial growth factor (VEGF) secretion. CXCL10 antagonism significantly diminished the anti-angiogenic effects of Reolysin indicating that it is a key driver of this phenomenon. Xenograft studies demonstrated that Reolysin significantly improved the anticancer activity of the anti-angiogenic agents sunitinib, temsirolimus, and bevacizumab in a manner that was associated with increased CXCL10 levels. This effect was most pronounced following treatment with Reolysin in combination with temsirolimus. Further analysis in additional sarcoma xenograft models confirmed the significant increase in CXCL10 and increased anticancer activity of this combination. Our collective results demonstrate that Reolysin possesses CXCL10-driven anti-angiogenic activity in sarcoma models, which can be harnessed to enhance the anticancer activity of temsirolimus and other agents that target the tumor vasculature.

摘要

据报道,溶瘤呼肠孤病毒的肿瘤选择性病毒复制能力和促凋亡作用取决于几种实体瘤类型中激活的RAS信号通路的存在。然而,基于呼肠孤病毒的癌症治疗制剂(Reolysin,pelareorep)的选择性抗癌疗效机制尚未在软组织肉瘤(STS)中得到严格研究。在此我们报告,Reolysin在野生型和RAS突变型STS细胞中均引发了抗血管生成趋化因子干扰素-γ诱导蛋白10(IP-10)/CXCL10(CXC趋化因子配体10)的显著诱导。进一步分析确定,无论RAS状态如何,Reolysin治疗均具有显著的抗血管生成活性。除了诱导CXCL10外,Reolysin还显著下调缺氧诱导因子(HIF)-1α、HIF-2α的表达并抑制血管内皮生长因子(VEGF)的分泌。CXCL10拮抗作用显著减弱了Reolysin的抗血管生成作用,表明它是这一现象的关键驱动因素。异种移植研究表明,Reolysin以与CXCL10水平升高相关的方式显著提高了抗血管生成药物舒尼替尼、替西罗莫司和贝伐单抗的抗癌活性。在用Reolysin与替西罗莫司联合治疗后,这种效果最为明显。在其他肉瘤异种移植模型中的进一步分析证实了CXCL10的显著增加以及该联合治疗抗癌活性的增强。我们的总体结果表明,Reolysin在肉瘤模型中具有CXCL10驱动的抗血管生成活性,可用于增强替西罗莫司和其他靶向肿瘤血管的药物的抗癌活性。

https://cdn.ncbi.nlm.nih.gov/pmc/blobs/4b44/5689724/4294b52a95e8/oncotarget-08-86769-g001.jpg

文献AI研究员

20分钟写一篇综述,助力文献阅读效率提升50倍。

立即体验

用中文搜PubMed

大模型驱动的PubMed中文搜索引擎

马上搜索

文档翻译

学术文献翻译模型,支持多种主流文档格式。

立即体验