Department of Virology, Beijing Institute of Microbiology and Epidemiology, Beijing, 100071, China.
State Key Laboratory of Pathogen and Biosecurity, Beijing, 100071, China.
Nat Commun. 2017 Nov 21;8(1):1648. doi: 10.1038/s41467-017-01923-4.
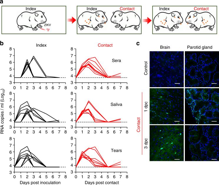
Zika virus (ZIKV) is primarily transmitted to humans through mosquito bites or sexual contact. The excretion and persistence of contagious ZIKV in various body fluids have been well documented in ZIKV patients; however, the risk of direct contact exposure remains unclear. Here, we show that guinea pigs are susceptible to ZIKV infection via subcutaneous inoculation route; infected guinea pigs exhibit seroconversion and significant viral secretion in sera, saliva, and tears. Notably, ZIKV is efficiently transmitted from infected guinea pigs to naïve co-caged animals. In particular, intranasal inoculation of ZIKV is fully capable of establishing infection in guinea pigs, and viral antigens are detected in multiple tissues including brain and parotid glands. Cynomolgus macaques also efficiently acquire ZIKV infection via intranasal and intragastric inoculation routes. These collective results from animal models highlight the risk of exposure to ZIKV contaminants and raise the possibility of close contact transmission of ZIKV in humans.
寨卡病毒(ZIKV)主要通过蚊子叮咬或性接触传播给人类。寨卡病毒患者的各种体液中存在具有传染性的寨卡病毒的排泄和持续存在已得到充分证实;然而,直接接触暴露的风险仍不清楚。在这里,我们表明豚鼠可通过皮下接种途径感染寨卡病毒;感染的豚鼠表现出血清学转换和血清、唾液和泪液中显著的病毒分泌。值得注意的是,寨卡病毒可从受感染的豚鼠高效传播给未感染的同笼饲养动物。特别是,寨卡病毒的鼻腔内接种完全能够在豚鼠中建立感染,并且在包括大脑和腮腺在内的多种组织中检测到病毒抗原。食蟹猴也可通过鼻腔内和胃内接种途径有效地感染寨卡病毒。这些动物模型的综合结果强调了接触寨卡病毒污染物的风险,并提出了寨卡病毒在人与人之间密切接触传播的可能性。