Suppr超能文献

CHK1 抑制剂与 G-CSF 的联合应用克服了人急性髓系白血病中阿糖胞苷的耐药性。

The combination of CHK1 inhibitor with G-CSF overrides cytarabine resistance in human acute myeloid leukemia.

机构信息

Hematopoietic Stem Cell Laboratory, The Francis Crick Institute, 1 Midland Road, NW1 1AT, London, UK.

Department of Haemato-Oncology, Barts Cancer Institute, Queen Mary University of London, Chaterhouse Square, EC1M 6BQ, London, UK.

出版信息

Nat Commun. 2017 Nov 22;8(1):1679. doi: 10.1038/s41467-017-01834-4.

Abstract

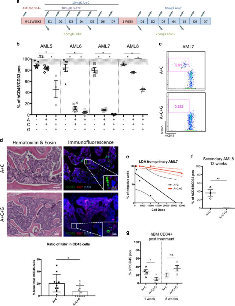
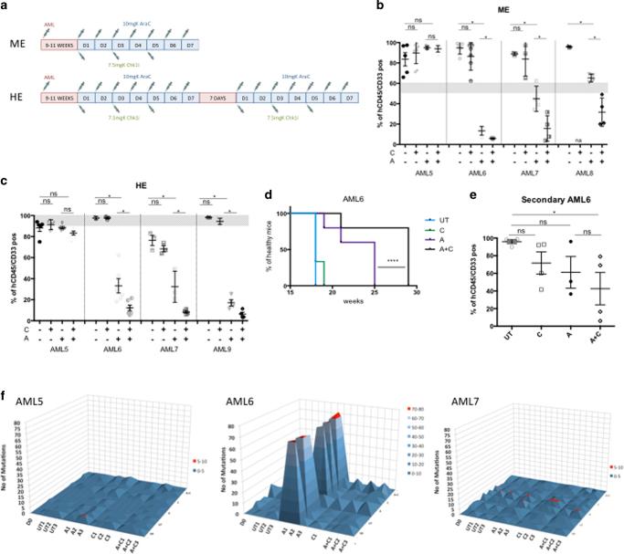
Cytarabine (AraC) represents the most effective single agent treatment for AML. Nevertheless, overriding AraC resistance in AML remains an unmet medical need. Here we show that the CHK1 inhibitor (CHK1i) GDC-0575 enhances AraC-mediated killing of AML cells both in vitro and in vivo, thus abrogating any potential chemoresistance mechanisms involving DNA repair. Importantly, this combination of drugs does not affect normal long-term hematopoietic stem/progenitors. Moreover, the addition of CHK1i to AraC does not generate de novo mutations and in patients' samples where AraC is mutagenic, addition of CHK1i appears to eliminate the generation of mutant clones. Finally, we observe that persistent residual leukemic cells are quiescent and can become responsive to the treatment when forced into cycle via granulocyte colony-stimulating factor (G-CSF) administration. This drug combination (AraC+CHK1i+G-CSF) will open the doors for a more efficient treatment of AML in the clinic.

摘要

阿糖胞苷(AraC)是治疗 AML 最有效的单一药物。然而,克服 AML 中的 AraC 耐药性仍然是未满足的医疗需求。在这里,我们表明 CHK1 抑制剂(CHK1i)GDC-0575 增强了 AML 细胞中 AraC 介导的杀伤作用,无论是在体外还是体内,从而消除了任何涉及 DNA 修复的潜在化疗耐药机制。重要的是,这种药物组合不会影响正常的长期造血干/祖细胞。此外,在 AraC 具有致突变性的患者样本中,添加 CHK1i 似乎消除了突变克隆的产生。最后,我们观察到持续存在的残留白血病细胞处于静止状态,并且当通过粒细胞集落刺激因子(G-CSF)给药迫使它们进入细胞周期时,它们可以对治疗产生反应。这种药物组合(AraC+CHK1i+G-CSF)将为 AML 的临床治疗开辟更有效的治疗途径。

https://cdn.ncbi.nlm.nih.gov/pmc/blobs/311a/5698422/2ab5aca695d1/41467_2017_1834_Fig1_HTML.jpg

文献AI研究员

20分钟写一篇综述,助力文献阅读效率提升50倍。

立即体验

用中文搜PubMed

大模型驱动的PubMed中文搜索引擎

马上搜索

文档翻译

学术文献翻译模型,支持多种主流文档格式。

立即体验