Suppr超能文献

水稻在水分有限和长期淹水条件下表现的全基因组分析

Genome-Wide Analysis of Rice Performance under Limited Water and Permanent Flooding Conditions.

作者信息

Volante Andrea, Desiderio Francesca, Tondelli Alessandro, Perrini Rosaria, Orasen Gabriele, Biselli Chiara, Riccardi Paolo, Vattari Alessandra, Cavalluzzo Daniela, Urso Simona, Ben Hassen Manel, Fricano Agostino, Piffanelli Pietro, Cozzi Paolo, Biscarini Filippo, Sacchi Gian Attilio, Cattivelli Luigi, Valè Giampiero

机构信息

Research Centre for Cereal and Industrial Crops, Consiglio per la Ricerca in Agricoltura e l'Analisi dell'Economia Agraria, Vercelli, Italy.

Research Centre for Genomics and Bioinformatics, Consiglio per la Ricerca in Agricoltura e l'Analisi dell'Economia Agraria, Fiorenzuola d'Arda, Italy.

出版信息

Front Plant Sci. 2017 Oct 30;8:1862. doi: 10.3389/fpls.2017.01862. eCollection 2017.

Abstract

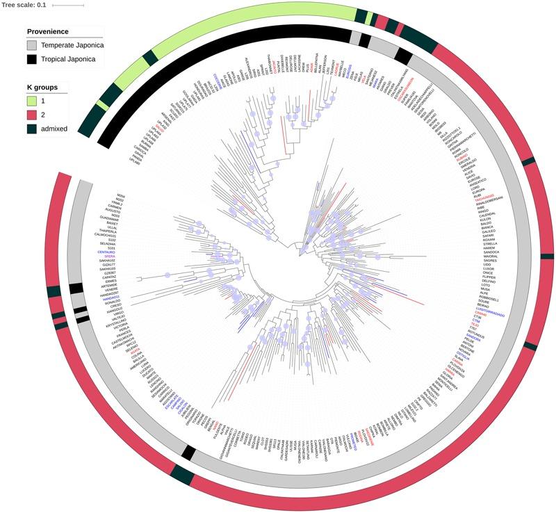
A rice GWAS panel of 281 accessions of rice was phenotypically characterized for 26 traits related to phenology, plant and seed morphology, physiology and yield for 2 years in field conditions under permanent flooding (PF) and limited water (LW). A genome-wide analysis uncovered a total of 160 significant marker-trait associations (MTAs), of which 32 were LW-specific, 59 were PF-specific, and 69 were in common between the two water management systems. LW-specific associations were identified for several agronomic traits including days to maturation, days from flowering to maturation, leaf traits, plant height, panicle and seed traits, hundred grain weight, yield and tillering. Significant MTAs were detected across all the 12 rice chromosomes, while clusters of effects influencing different traits under LW or in both watering conditions were, respectively, observed on chromosomes 4, 8, and 12 and on chromosomes 1, 3, 4, 5, and 8. The analysis of genes annotated in the Nipponbare reference sequence and included in the regions associated to traits related to plant morphology, grain yield, and physiological parameters allowed the identification of genes that were demonstrated to affect the respective traits. Among these, three () and seven () candidate genes were, respectively, identified to co-localize with LW-specific associations and associations in common between the two water treatments. For several LW-specific MTAs, or in common among the two treatments, positional co-localizations with previously identified QTLs for rice adaptation to water shortages were observed, a result that further supports the role of the loci identified in this work in conferring adaptation to LW. The most robust associations identified here could represent suitable targets for genomic selection approaches to improve yield-related traits under LW.

摘要

对一个由281份水稻种质组成的水稻全基因组关联分析群体,在常年淹水(PF)和水分受限(LW)的田间条件下,针对与物候、植株和种子形态、生理及产量相关的26个性状进行了两年的表型鉴定。全基因组分析共发现160个显著的标记-性状关联(MTA),其中32个是LW特有的,59个是PF特有的,69个在两种水分管理系统中共有。鉴定出了与几个农艺性状相关的LW特有关联,包括成熟天数、开花至成熟天数、叶片性状、株高、穗和种子性状、百粒重、产量和分蘖。在所有12条水稻染色体上均检测到显著的MTA,而在第4、8和12号染色体上分别观察到影响LW条件下或两种浇水条件下不同性状的效应簇,在第1、3、4、5和8号染色体上也观察到了这样的效应簇。对日本晴参考序列中注释的、包含在与植株形态、籽粒产量和生理参数相关性状的关联区域内的基因进行分析,鉴定出了已证明影响各自性状的基因。其中,分别鉴定出3个()和7个()候选基因与LW特有关联以及两种水分处理共有的关联共定位。对于几个LW特有的MTA或两种处理共有的MTA,观察到与先前鉴定的水稻适应缺水的QTL存在位置共定位,这一结果进一步支持了本研究中鉴定的位点在赋予水稻适应LW方面的作用。这里鉴定出的最可靠的关联可能代表了基因组选择方法改善LW条件下产量相关性状的合适目标。

https://cdn.ncbi.nlm.nih.gov/pmc/blobs/c8bb/5670151/d354ea7f7b28/fpls-08-01862-g001.jpg

文献AI研究员

20分钟写一篇综述,助力文献阅读效率提升50倍。

立即体验

用中文搜PubMed

大模型驱动的PubMed中文搜索引擎

马上搜索

文档翻译

学术文献翻译模型,支持多种主流文档格式。

立即体验